南京邮电大学811数据结构2002年真题
标签: #真题
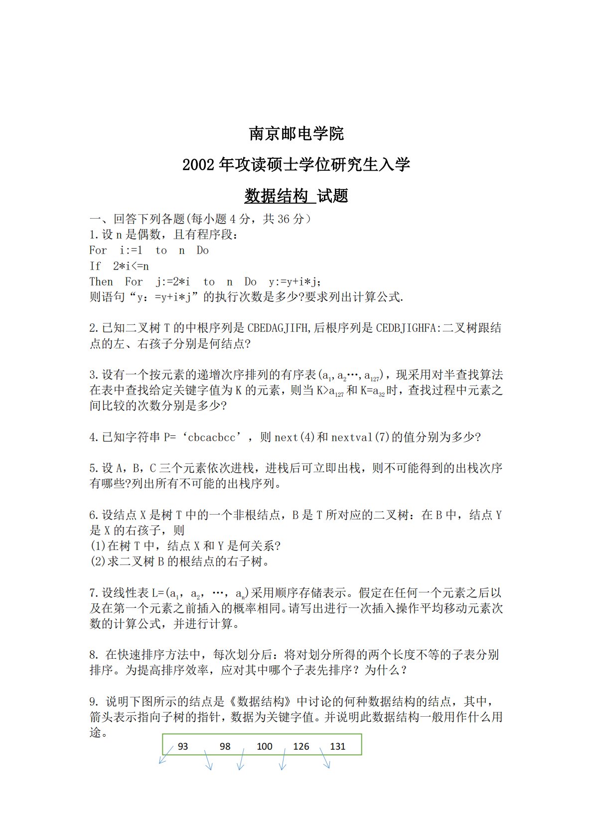
南京邮电学院2002年攻读硕士学位研究生入学数据结构试题一、回答下列各题(每小题4分,共36分)1.设n是偶数,且有程序段:DoFori:=1tonIf2*ia127和K=a32时,查找过程中元素之间比较的次数分别是多少?4.已知字符串P=‘cbcacbcc’,则next(4)和nextval(7)的值分别为多少?5.设A,B,C三个元素依次进栈,进栈后可立即出栈,则不可能得到的出栈次序有哪些?列出所有不可能的出栈序列。6.设结点X是树T中的一个非根结点,B是T所对应的二叉树:在B中,结点Y是X的右孩子,则(1)在树T中,结点X和Y是何关系?(2)求二叉树B的根结点的右子树。7.设线性表L=(...
相关推荐
-
北京工业大学812材料力学2021年真题VIP专享
2025-12-29 999+ -
北京工业大学812材料力学2022年真题VIP专享
2025-12-29 999+ -
北京工业大学822信息与系统2021年真题答案VIP专享
2025-12-29 999+ -
北京工业大学822信息与系统2022年真题VIP专享
2025-12-29 999+ -
兰州大学803半导体物理(含晶体管原理)大学2017年真题VIP免费
2025-12-31 999+ -
兰州大学803半导体物理(含晶体管原理)大学2018年真题VIP免费
2025-12-31 999+ -
兰州大学803半导体物理(含晶体管原理)大学2019年真题VIP免费
2025-12-31 999+ -
清华大学827电路原理2008年真题答案
2026-02-26 999+ -
清华大学827电路原理2009年真题
2026-02-26 999+ -
清华大学827电路原理2009年真题答案
2026-02-26 999+
相关内容
-
厦门大学334新闻与传播专业综合能力2023年真题
分类:考研考博类
时间:2026-02-26
标签:真题
格式:PDF
价格:4.9 知币
-
厦门大学334新闻与传播专业综合能力2024年真题
分类:考研考博类
时间:2026-02-26
标签:真题
格式:PDF
价格:4.9 知币
-
厦门大学334新闻与传播专业综合能力2025年真题
分类:考研考博类
时间:2026-02-26
标签:真题
格式:PDF
价格:4.9 知币
-
厦门大学440新闻与传播专业基础2023年真题
分类:考研考博类
时间:2026-02-26
标签:真题
格式:PDF
价格:4.9 知币
-
厦门大学440新闻与传播专业基础2024年真题
分类:考研考博类
时间:2026-02-26
标签:真题
格式:PDF
价格:4.9 知币

