南京邮电大学811数据结构2004年真题
标签: #真题
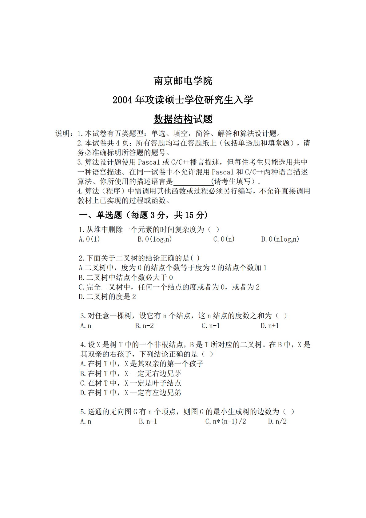
南京邮电学院2004年攻读硕士学位研究生入学数据结构试题说明:1.本试卷有五类题型:单选、填空,简答、解答和算法设计题。2.本试卷共4页:所有答题均写在答题纸上(包括单透题和填堂题),请务必准确标明所答题的题号。3.算法设计题使用Pasca1或C/C++播言描速,但每住考生只能选用共中一种语宫描述。在同一试卷中不允许混用Pasca1和C/C++两种语言描述算法、你所使用的描述语言是(请考生填写).4.算法(程序)中需调用其他函数或过程必须另行编写,不允许直接调用教材上已实现的过程或函数。一、单选题(每题3分,共15分)1.从堆中删除一个元素的时间复杂度为()A.0(1)B.0(1og2n)C....
相关推荐
-
北京工业大学812材料力学2021年真题VIP专享
2025-12-29 999+ -
北京工业大学812材料力学2022年真题VIP专享
2025-12-29 999+ -
北京工业大学822信息与系统2021年真题答案VIP专享
2025-12-29 999+ -
北京工业大学822信息与系统2022年真题VIP专享
2025-12-29 999+ -
兰州大学803半导体物理(含晶体管原理)大学2017年真题VIP免费
2025-12-31 999+ -
兰州大学803半导体物理(含晶体管原理)大学2018年真题VIP免费
2025-12-31 999+ -
兰州大学803半导体物理(含晶体管原理)大学2019年真题VIP免费
2025-12-31 999+ -
清华大学827电路原理2008年真题答案
2026-02-26 999+ -
清华大学827电路原理2009年真题
2026-02-26 999+ -
清华大学827电路原理2009年真题答案
2026-02-26 999+
相关内容
-
厦门大学334新闻与传播专业综合能力2023年真题
分类:考研考博类
时间:2026-02-26
标签:真题
格式:PDF
价格:4.9 知币
-
厦门大学334新闻与传播专业综合能力2024年真题
分类:考研考博类
时间:2026-02-26
标签:真题
格式:PDF
价格:4.9 知币
-
厦门大学334新闻与传播专业综合能力2025年真题
分类:考研考博类
时间:2026-02-26
标签:真题
格式:PDF
价格:4.9 知币
-
厦门大学440新闻与传播专业基础2023年真题
分类:考研考博类
时间:2026-02-26
标签:真题
格式:PDF
价格:4.9 知币
-
厦门大学440新闻与传播专业基础2024年真题
分类:考研考博类
时间:2026-02-26
标签:真题
格式:PDF
价格:4.9 知币

