南京邮电大学811数据结构2005年真题
标签: #真题
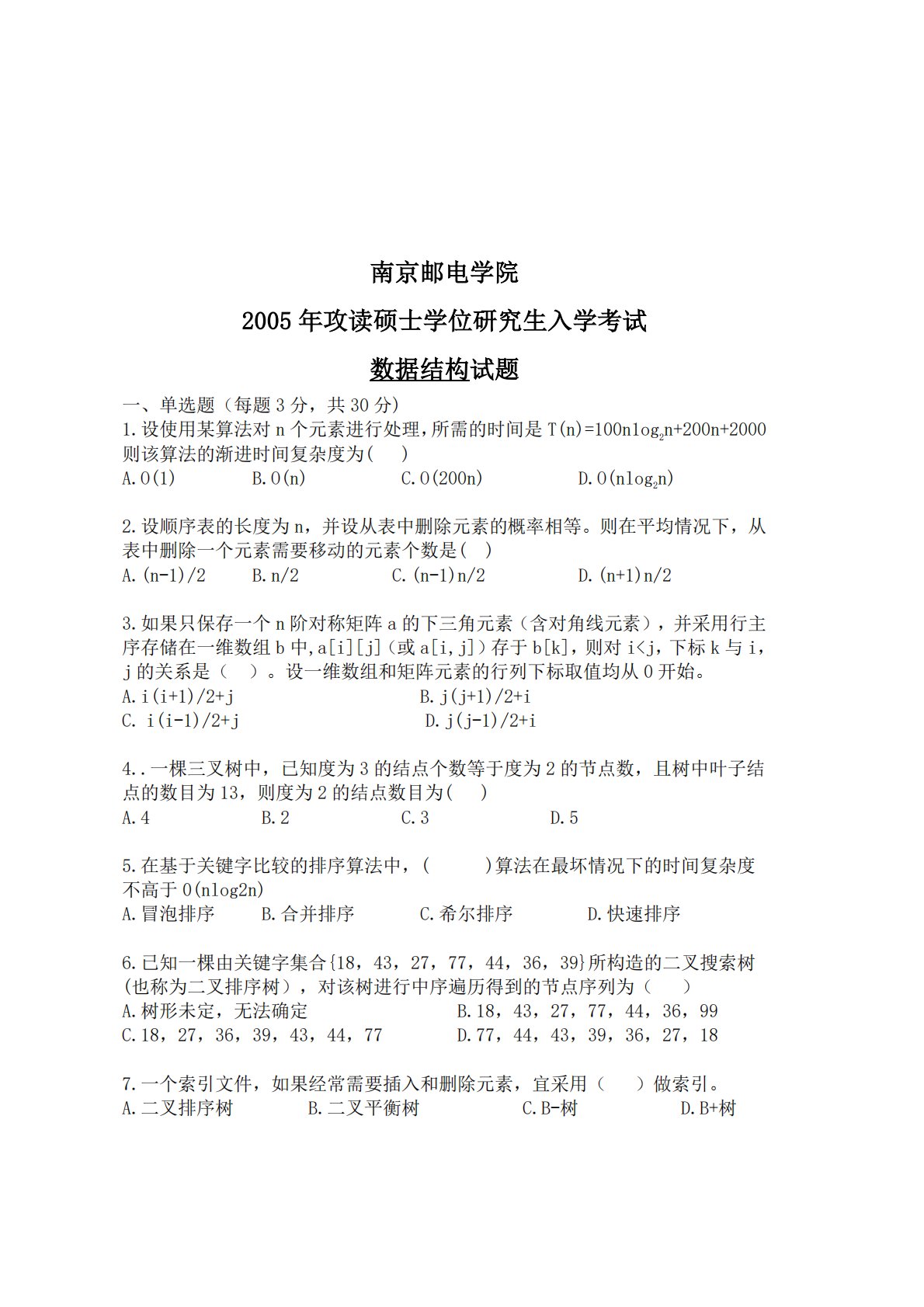
南京邮电学院2005年攻读硕士学位研究生入学考试数据结构试题一、单选题(每题3分,共30分)1.设使用某算法对n个元素进行处理,所需的时间是T(n)=100n1og2n+200n+2000则该算法的渐进时间复杂度为()A.O(1)B.O(n)C.O(200n)D.O(nlog2n)2.设顺序表的长度为n,并设从表中删除元素的概率相等。则在平均情况下,从表中删除一个元素需要移动的元素个数是()A.(n-1)/2B.n/2C.(n-1)n/2D.(n+1)n/23.如果只保存一个n阶对称矩阵a的下三角元素(含对角线元素),并采用行主序存储在一维数组b中,a[i][j](或a[i,j])存于b[k]...
相关推荐
-
北京工业大学812材料力学2021年真题VIP专享
2025-12-29 999+ -
北京工业大学812材料力学2022年真题VIP专享
2025-12-29 999+ -
北京工业大学822信息与系统2021年真题答案VIP专享
2025-12-29 999+ -
北京工业大学822信息与系统2022年真题VIP专享
2025-12-29 999+ -
兰州大学803半导体物理(含晶体管原理)大学2017年真题VIP免费
2025-12-31 999+ -
兰州大学803半导体物理(含晶体管原理)大学2018年真题VIP免费
2025-12-31 999+ -
兰州大学803半导体物理(含晶体管原理)大学2019年真题VIP免费
2025-12-31 999+ -
清华大学827电路原理2008年真题答案
2026-02-26 999+ -
清华大学827电路原理2009年真题
2026-02-26 999+ -
清华大学827电路原理2009年真题答案
2026-02-26 999+
相关内容
-
厦门大学334新闻与传播专业综合能力2023年真题
分类:考研考博类
时间:2026-02-26
标签:真题
格式:PDF
价格:4.9 知币
-
厦门大学334新闻与传播专业综合能力2024年真题
分类:考研考博类
时间:2026-02-26
标签:真题
格式:PDF
价格:4.9 知币
-
厦门大学334新闻与传播专业综合能力2025年真题
分类:考研考博类
时间:2026-02-26
标签:真题
格式:PDF
价格:4.9 知币
-
厦门大学440新闻与传播专业基础2023年真题
分类:考研考博类
时间:2026-02-26
标签:真题
格式:PDF
价格:4.9 知币
-
厦门大学440新闻与传播专业基础2024年真题
分类:考研考博类
时间:2026-02-26
标签:真题
格式:PDF
价格:4.9 知币

