南京邮电大学811数据结构2007年真题
标签: #真题
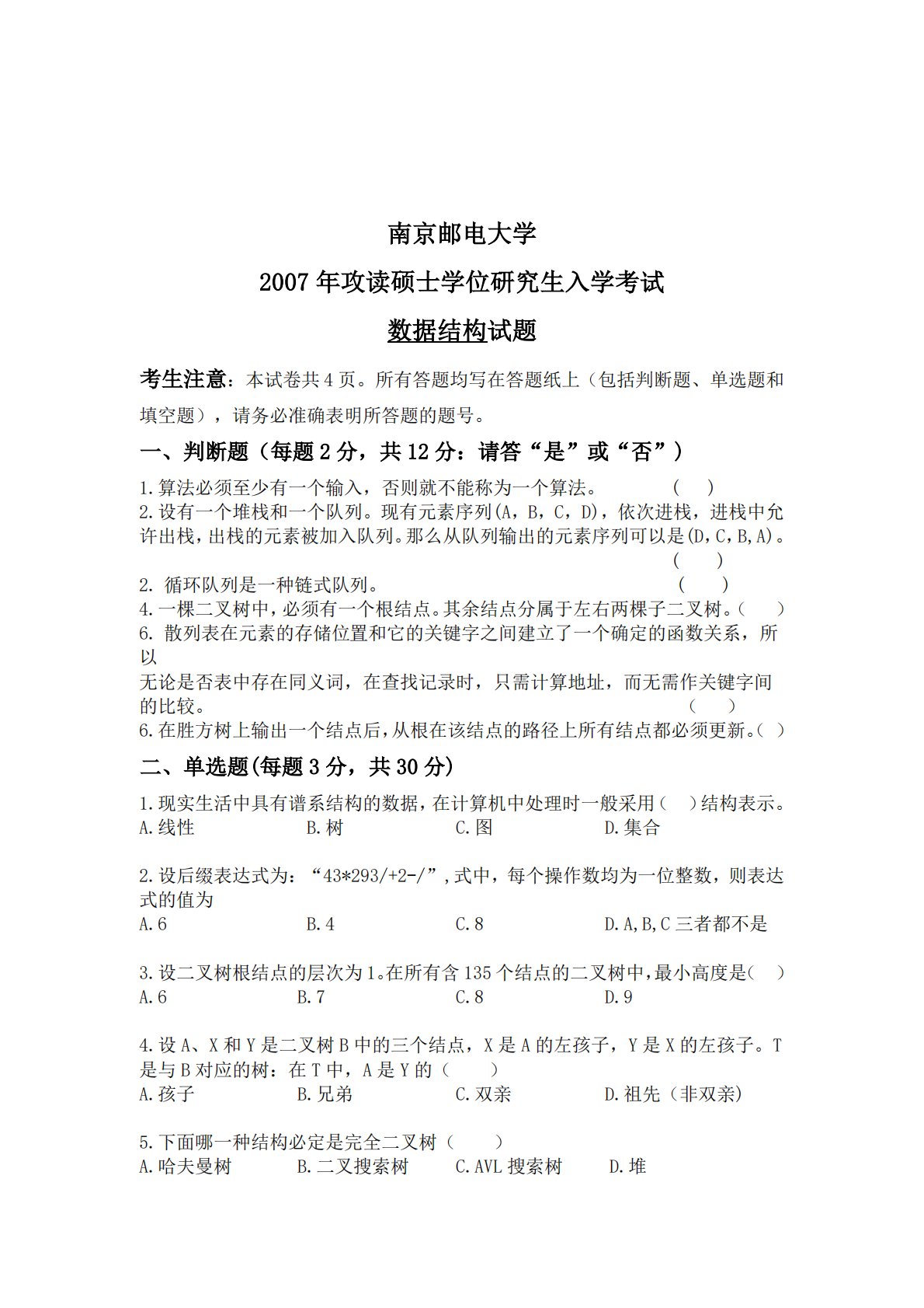
南京邮电大学2007年攻读硕士学位研究生入学考试数据结构试题考生注意:本试卷共4页。所有答题均写在答题纸上(包括判断题、单选题和填空题),请务必准确表明所答题的题号。一、判断题(每题2分,共12分:请答“是”或“否”)1.算法必须至少有一个输入,否则就不能称为一个算法。()2.设有一个堆栈和一个队列。现有元素序列(A,B,C,D),依次进栈,进栈中允许出栈,出栈的元素被加入队列。那么从队列输出的元素序列可以是(D,C,B,A)。()2.循环队列是一种链式队列。())4.一棵二叉树中,必须有一个根结点。其余结点分属于左右两棵子二叉树。(6.散列表在元素的存储位置和它的关键字之间建立了一个确定的函...
相关推荐
-
北京工业大学812材料力学2021年真题VIP专享
2025-12-29 999+ -
北京工业大学812材料力学2022年真题VIP专享
2025-12-29 999+ -
北京工业大学822信息与系统2021年真题答案VIP专享
2025-12-29 999+ -
北京工业大学822信息与系统2022年真题VIP专享
2025-12-29 999+ -
兰州大学803半导体物理(含晶体管原理)大学2017年真题VIP免费
2025-12-31 999+ -
兰州大学803半导体物理(含晶体管原理)大学2018年真题VIP免费
2025-12-31 999+ -
兰州大学803半导体物理(含晶体管原理)大学2019年真题VIP免费
2025-12-31 999+ -
清华大学827电路原理2008年真题答案
2026-02-26 999+ -
清华大学827电路原理2009年真题
2026-02-26 999+ -
清华大学827电路原理2009年真题答案
2026-02-26 999+
相关内容
-
厦门大学334新闻与传播专业综合能力2023年真题
分类:考研考博类
时间:2026-02-26
标签:真题
格式:PDF
价格:4.9 知币
-
厦门大学334新闻与传播专业综合能力2024年真题
分类:考研考博类
时间:2026-02-26
标签:真题
格式:PDF
价格:4.9 知币
-
厦门大学334新闻与传播专业综合能力2025年真题
分类:考研考博类
时间:2026-02-26
标签:真题
格式:PDF
价格:4.9 知币
-
厦门大学440新闻与传播专业基础2023年真题
分类:考研考博类
时间:2026-02-26
标签:真题
格式:PDF
价格:4.9 知币
-
厦门大学440新闻与传播专业基础2024年真题
分类:考研考博类
时间:2026-02-26
标签:真题
格式:PDF
价格:4.9 知币

