南京邮电大学811数据结构2008年真题
标签: #真题
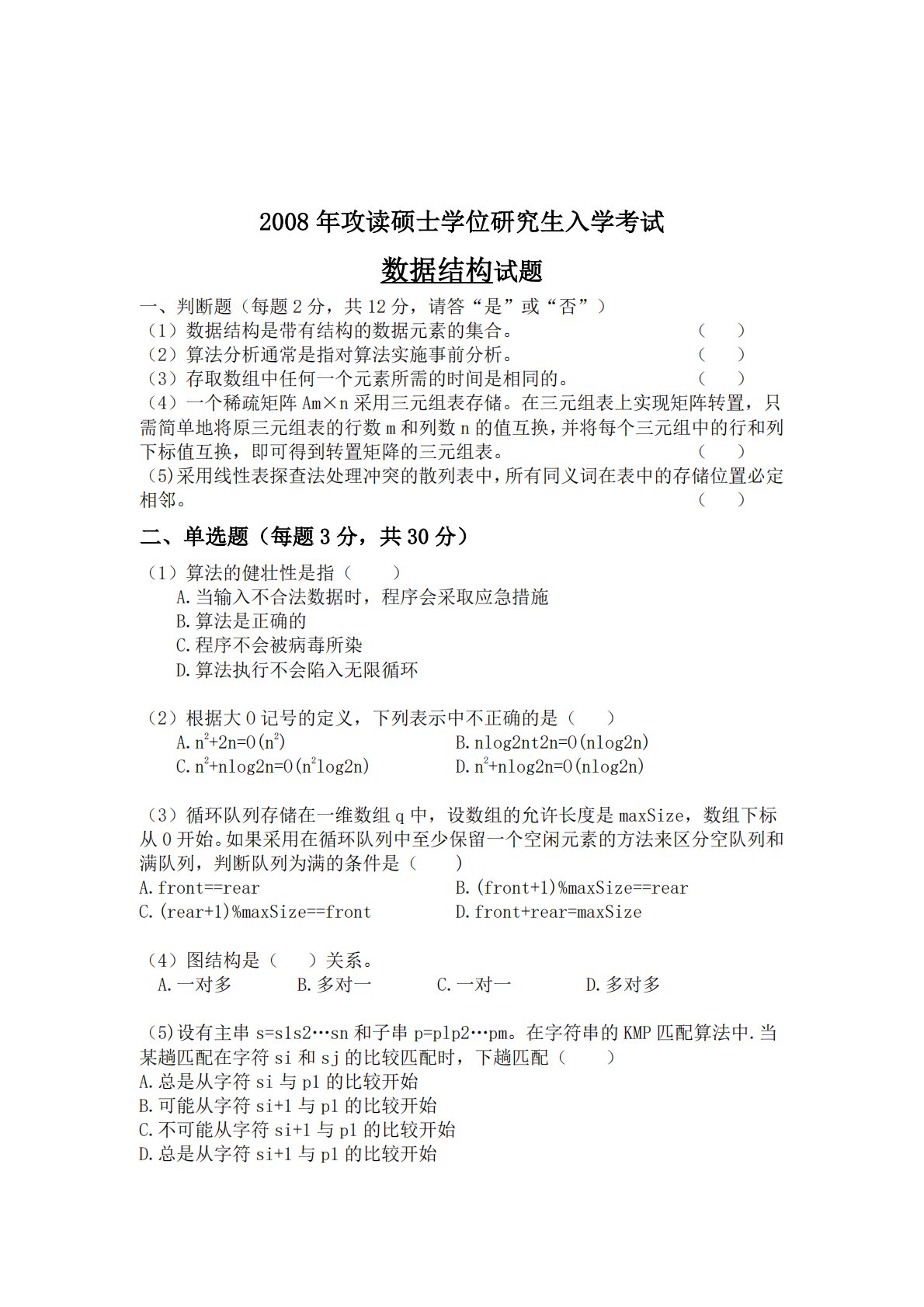
2008年攻读硕士学位研究生入学考试数据结构试题一、判断题(每题2分,共12分,请答“是”或“否”)(1)数据结构是带有结构的数据元素的集合。(2)算法分析通常是指对算法实施事前分析。(3)存取数组中任何一个元素所需的时间是相同的。((()))(4)一个稀疏矩阵Am×n采用三元组表存储。在三元组表上实现矩阵转置,只需简单地将原三元组表的行数m和列数n的值互换,并将每个三元组中的行和列下标值互换,即可得到转置矩降的三元组表。()(5)采用线性表探查法处理冲突的散列表中,所有同义词在表中的存储位置必定相邻。()二、单选题(每题3分,共30分)(1)算法的健壮性是指()A.当输入不合法数据时,程序会...
相关推荐
-
北京工业大学812材料力学2021年真题VIP专享
2025-12-29 999+ -
北京工业大学812材料力学2022年真题VIP专享
2025-12-29 999+ -
北京工业大学822信息与系统2021年真题答案VIP专享
2025-12-29 999+ -
北京工业大学822信息与系统2022年真题VIP专享
2025-12-29 999+ -
兰州大学803半导体物理(含晶体管原理)大学2017年真题VIP免费
2025-12-31 999+ -
兰州大学803半导体物理(含晶体管原理)大学2018年真题VIP免费
2025-12-31 999+ -
兰州大学803半导体物理(含晶体管原理)大学2019年真题VIP免费
2025-12-31 999+ -
清华大学827电路原理2008年真题答案
2026-02-26 999+ -
清华大学827电路原理2009年真题
2026-02-26 999+ -
清华大学827电路原理2009年真题答案
2026-02-26 999+
相关内容
-
厦门大学334新闻与传播专业综合能力2023年真题
分类:考研考博类
时间:2026-02-26
标签:真题
格式:PDF
价格:4.9 知币
-
厦门大学334新闻与传播专业综合能力2024年真题
分类:考研考博类
时间:2026-02-26
标签:真题
格式:PDF
价格:4.9 知币
-
厦门大学334新闻与传播专业综合能力2025年真题
分类:考研考博类
时间:2026-02-26
标签:真题
格式:PDF
价格:4.9 知币
-
厦门大学440新闻与传播专业基础2023年真题
分类:考研考博类
时间:2026-02-26
标签:真题
格式:PDF
价格:4.9 知币
-
厦门大学440新闻与传播专业基础2024年真题
分类:考研考博类
时间:2026-02-26
标签:真题
格式:PDF
价格:4.9 知币

