南京邮电大学811数据结构2009年真题
标签: #真题
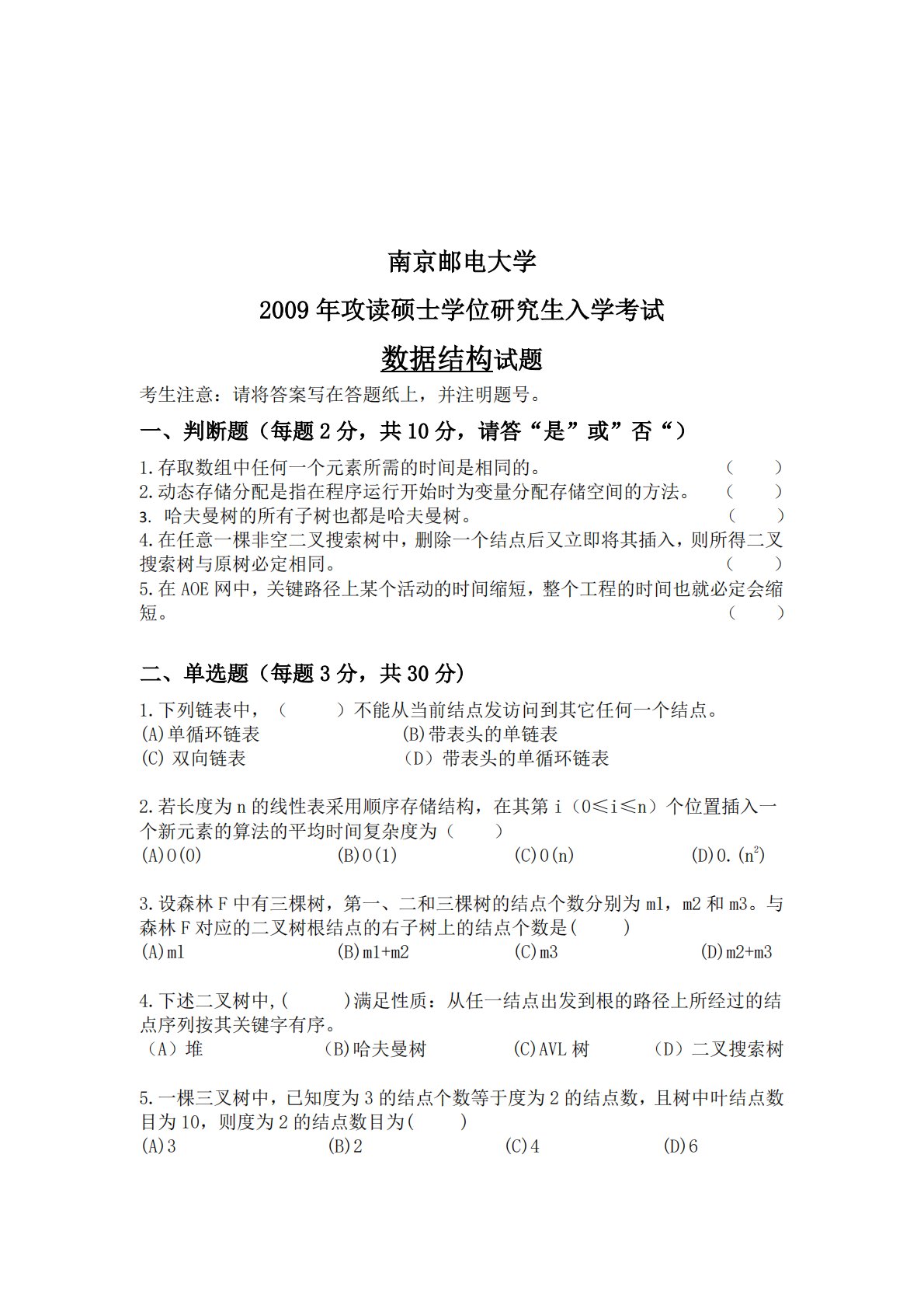
南京邮电大学2009年攻读硕士学位研究生入学考试数据结构试题考生注意:请将答案写在答题纸上,并注明题号。一、判断题(每题2分,共10分,请答“是”或”否“)1.存取数组中任何一个元素所需的时间是相同的。2.动态存储分配是指在程序运行开始时为变量分配存储空间的方法。3.哈夫曼树的所有子树也都是哈夫曼树。((()))4.在任意一棵非空二叉搜索树中,删除一个结点后又立即将其插入,则所得二叉搜索树与原树必定相同。()5.在AOE网中,关键路径上某个活动的时间缩短,整个工程的时间也就必定会缩短。()二、单选题(每题3分,共30分))不能从当前结点发访问到其它任何一个结点。(B)带表头的单链表1.下列链表...
相关推荐
-
北京工业大学812材料力学2021年真题VIP专享
2025-12-29 999+ -
北京工业大学812材料力学2022年真题VIP专享
2025-12-29 999+ -
北京工业大学822信息与系统2021年真题答案VIP专享
2025-12-29 999+ -
北京工业大学822信息与系统2022年真题VIP专享
2025-12-29 999+ -
兰州大学803半导体物理(含晶体管原理)大学2017年真题VIP免费
2025-12-31 999+ -
兰州大学803半导体物理(含晶体管原理)大学2018年真题VIP免费
2025-12-31 999+ -
兰州大学803半导体物理(含晶体管原理)大学2019年真题VIP免费
2025-12-31 999+ -
清华大学827电路原理2008年真题答案
2026-02-26 999+ -
清华大学827电路原理2009年真题
2026-02-26 999+ -
清华大学827电路原理2009年真题答案
2026-02-26 999+
相关内容
-
厦门大学334新闻与传播专业综合能力2023年真题
分类:考研考博类
时间:2026-02-26
标签:真题
格式:PDF
价格:4.9 知币
-
厦门大学334新闻与传播专业综合能力2024年真题
分类:考研考博类
时间:2026-02-26
标签:真题
格式:PDF
价格:4.9 知币
-
厦门大学334新闻与传播专业综合能力2025年真题
分类:考研考博类
时间:2026-02-26
标签:真题
格式:PDF
价格:4.9 知币
-
厦门大学440新闻与传播专业基础2023年真题
分类:考研考博类
时间:2026-02-26
标签:真题
格式:PDF
价格:4.9 知币
-
厦门大学440新闻与传播专业基础2024年真题
分类:考研考博类
时间:2026-02-26
标签:真题
格式:PDF
价格:4.9 知币

