南京邮电大学811数据结构计算机学院、软件学院、网络空间安全学院2018年硕士研究生复试录取工作细则
标签: #2018
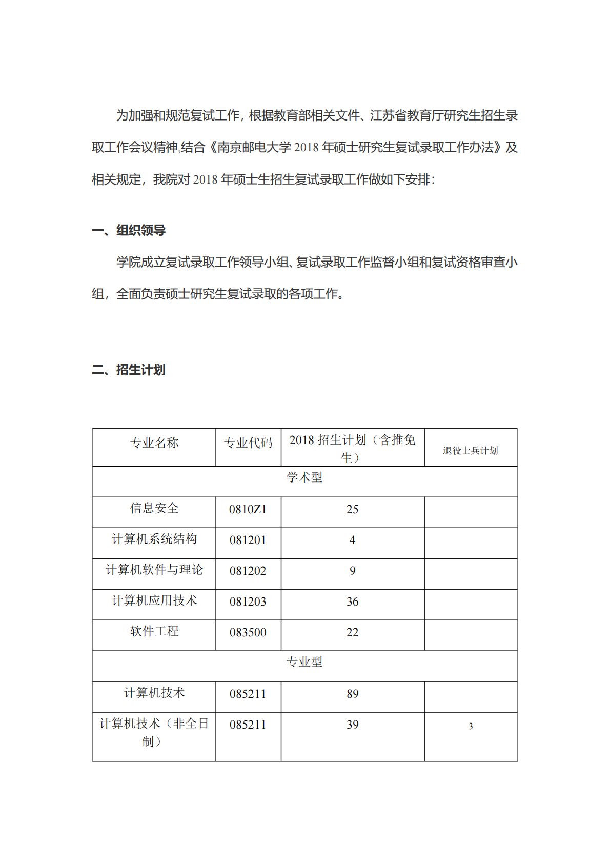
为加强和规范复试工作,根据教育部相关文件、江苏省教育厅研究生招生录取工作会议精神,结合《南京邮电大学2018年硕士研究生复试录取工作办法》及相关规定,我院对2018年硕士生招生复试录取工作做如下安排:一、组织领导学院成立复试录取工作领导小组、复试录取工作监督小组和复试资格审查小组,全面负责硕士研究生复试录取的各项工作。二、招生计划专业名称专业代码2018招生计划(含推免生)退役士兵计划学术型信息安全0810Z125计算机系统结构0812014计算机软件与理论0812029计算机应用技术08120336软件工程08350022专业型计算机技术08521189计算机技术(非全日制)08521139...
相关推荐
-
北京工业大学812材料力学2021年真题VIP专享
2025-12-29 999+ -
北京工业大学812材料力学2022年真题VIP专享
2025-12-29 999+ -
北京工业大学822信息与系统2021年真题答案VIP专享
2025-12-29 999+ -
北京工业大学822信息与系统2022年真题VIP专享
2025-12-29 999+ -
兰州大学803半导体物理(含晶体管原理)大学2017年真题VIP免费
2025-12-31 999+ -
兰州大学803半导体物理(含晶体管原理)大学2018年真题VIP免费
2025-12-31 999+ -
兰州大学803半导体物理(含晶体管原理)大学2019年真题VIP免费
2025-12-31 999+ -
清华大学827电路原理2008年真题答案
2026-02-26 999+ -
清华大学827电路原理2009年真题
2026-02-26 999+ -
清华大学827电路原理2009年真题答案
2026-02-26 999+
相关内容
-
厦门大学334新闻与传播专业综合能力2023年真题
分类:考研考博类
时间:2026-02-26
标签:真题
格式:PDF
价格:4.9 知币
-
厦门大学334新闻与传播专业综合能力2024年真题
分类:考研考博类
时间:2026-02-26
标签:真题
格式:PDF
价格:4.9 知币
-
厦门大学334新闻与传播专业综合能力2025年真题
分类:考研考博类
时间:2026-02-26
标签:真题
格式:PDF
价格:4.9 知币
-
厦门大学440新闻与传播专业基础2023年真题
分类:考研考博类
时间:2026-02-26
标签:真题
格式:PDF
价格:4.9 知币
-
厦门大学440新闻与传播专业基础2024年真题
分类:考研考博类
时间:2026-02-26
标签:真题
格式:PDF
价格:4.9 知币

