南京林业大学345林业基础知识综合植物生理学2013年真题1
标签: #真题
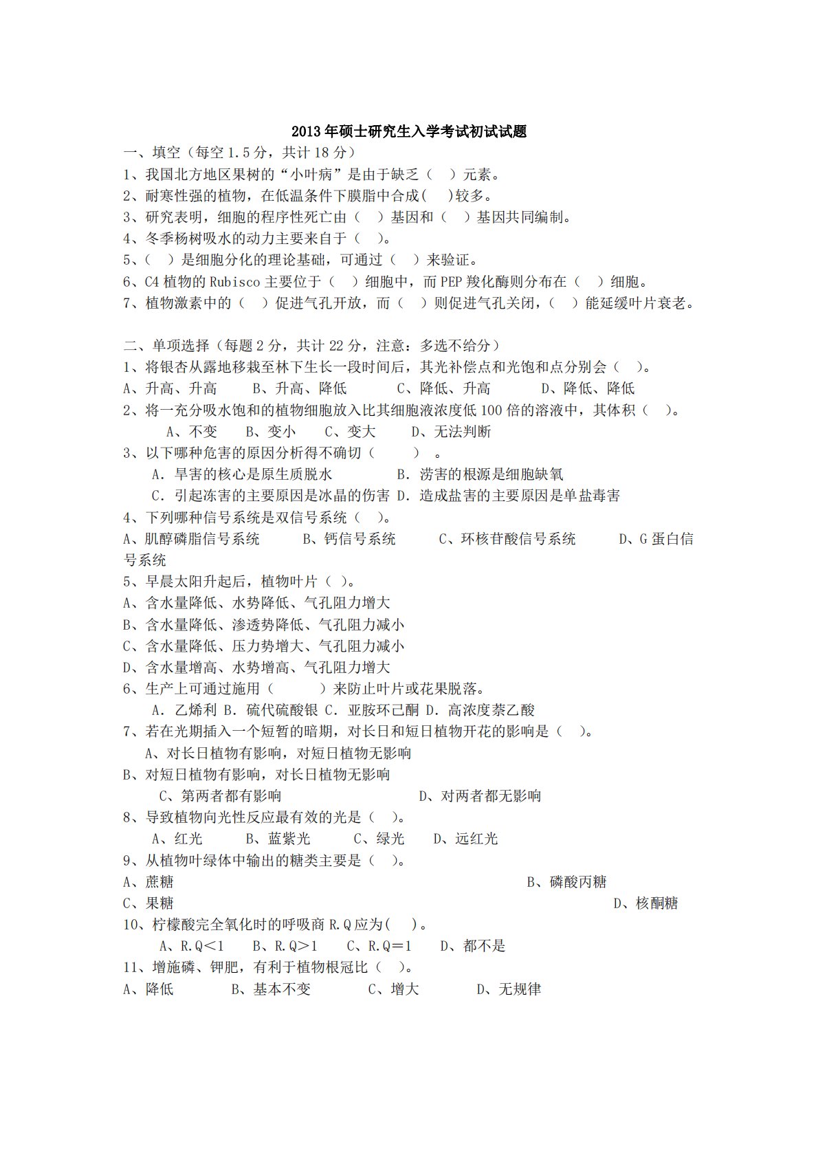
2013年硕士研究生入学考试初试试题一、填空(每空1.5分,共计18分)1、我国北方地区果树的“小叶病”是由于缺乏()元素。2、耐寒性强的植物,在低温条件下膜脂中合成()较多。3、研究表明,细胞的程序性死亡由()基因和()基因共同编制。4、冬季杨树吸水的动力主要来自于()。5、()是细胞分化的理论基础,可通过()来验证。6、C4植物的Rubisco主要位于()细胞中,而PEP羧化酶则分布在()细胞。7、植物激素中的()促进气孔开放,而()则促进气孔关闭,()能延缓叶片衰老。二、单项选择(每题2分,共计22分,注意:多选不给分)1、将银杏从露地移栽至林下生长一段时间后,其光补偿点和光饱和点分别会...
相关推荐
-
北京工业大学812材料力学2021年真题VIP专享
2025-12-29 999+ -
北京工业大学812材料力学2022年真题VIP专享
2025-12-29 999+ -
北京工业大学822信息与系统2021年真题答案VIP专享
2025-12-29 999+ -
北京工业大学822信息与系统2022年真题VIP专享
2025-12-29 999+ -
兰州大学803半导体物理(含晶体管原理)大学2017年真题VIP免费
2025-12-31 999+ -
兰州大学803半导体物理(含晶体管原理)大学2018年真题VIP免费
2025-12-31 999+ -
兰州大学803半导体物理(含晶体管原理)大学2019年真题VIP免费
2025-12-31 999+ -
长安大学838材料科学基础课后习题答案VIP免费
2026-01-13 999+ -
清华大学827电路原理2009年真题免费
2026-02-26 999+ -
清华大学827电路原理2009年真题答案免费
2026-02-26 999+
相关内容
-
宁夏大学电路手写版答案
分类:考研考博类
时间:2026-02-26
标签:无
格式:PDF
价格:免费
-
清华大学827电路原理2008年真题
分类:考研考博类
时间:2026-02-26
标签:清华大学
格式:PDF
价格:免费
-
清华大学827电路原理2008年真题答案
分类:考研考博类
时间:2026-02-26
标签:清华大学
格式:PDF
价格:免费
-
清华大学827电路原理2009年真题
分类:考研考博类
时间:2026-02-26
标签:清华大学
格式:PDF
价格:免费
-
清华大学827电路原理2009年真题答案
分类:考研考博类
时间:2026-02-26
标签:清华大学
格式:PDF
价格:免费

