南京林业大学345林业基础知识综合植物生理学2022年真题回忆版
标签: #真题
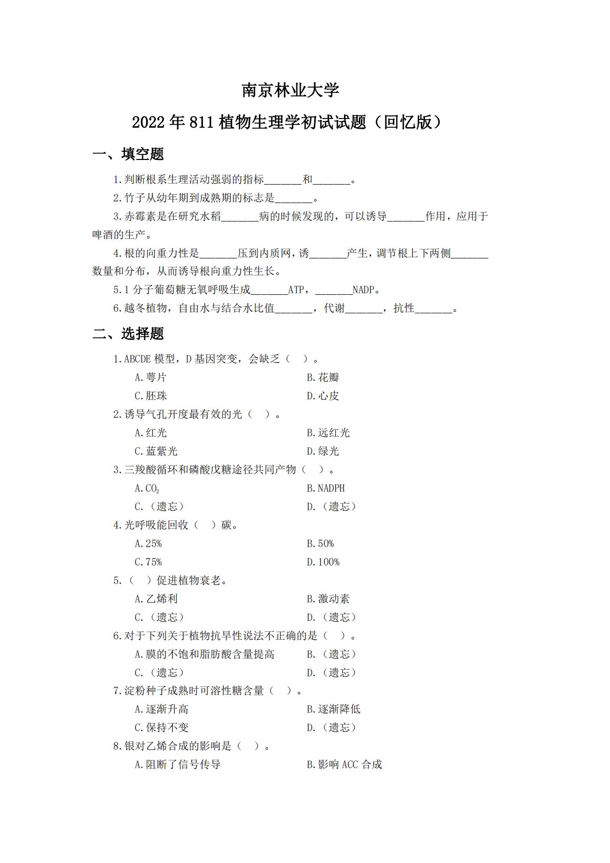
南京林业大学2022年811植物生理学初试试题(回忆版)一、填空题1.判断根系生理活动强弱的指标_______和_______。2.竹子从幼年期到成熟期的标志是_______。3.赤霉素是在研究水稻_______病的时候发现的,可以诱导_______作用,应用于啤酒的生产。4.根的向重力性是_______压到内质网,诱_______产生,调节根上下两侧_______数量和分布,从而诱导根向重力性生长。5.1分子葡萄糖无氧呼吸生成_______ATP,_______NADP。6.越冬植物,自由水与结合水比值_______,代谢_______,抗性_______。二、选择题1.ABCDE模型,D基...
相关推荐
-
北京工业大学812材料力学2021年真题VIP专享
2025-12-29 999+ -
北京工业大学812材料力学2022年真题VIP专享
2025-12-29 999+ -
北京工业大学822信息与系统2021年真题答案VIP专享
2025-12-29 999+ -
北京工业大学822信息与系统2022年真题VIP专享
2025-12-29 999+ -
兰州大学803半导体物理(含晶体管原理)大学2017年真题VIP免费
2025-12-31 999+ -
兰州大学803半导体物理(含晶体管原理)大学2018年真题VIP免费
2025-12-31 999+ -
兰州大学803半导体物理(含晶体管原理)大学2019年真题VIP免费
2025-12-31 999+ -
长安大学838材料科学基础课后习题答案VIP免费
2026-01-13 999+ -
清华大学827电路原理2009年真题免费
2026-02-26 999+ -
清华大学827电路原理2009年真题答案免费
2026-02-26 999+
相关内容
-
宁夏大学电路手写版答案
分类:考研考博类
时间:2026-02-26
标签:无
格式:PDF
价格:免费
-
清华大学827电路原理2008年真题
分类:考研考博类
时间:2026-02-26
标签:清华大学
格式:PDF
价格:免费
-
清华大学827电路原理2008年真题答案
分类:考研考博类
时间:2026-02-26
标签:清华大学
格式:PDF
价格:免费
-
清华大学827电路原理2009年真题
分类:考研考博类
时间:2026-02-26
标签:清华大学
格式:PDF
价格:免费
-
清华大学827电路原理2009年真题答案
分类:考研考博类
时间:2026-02-26
标签:清华大学
格式:PDF
价格:免费

