南京林业大学345林业基础知识综合植物生理学2008年真题
标签: #真题
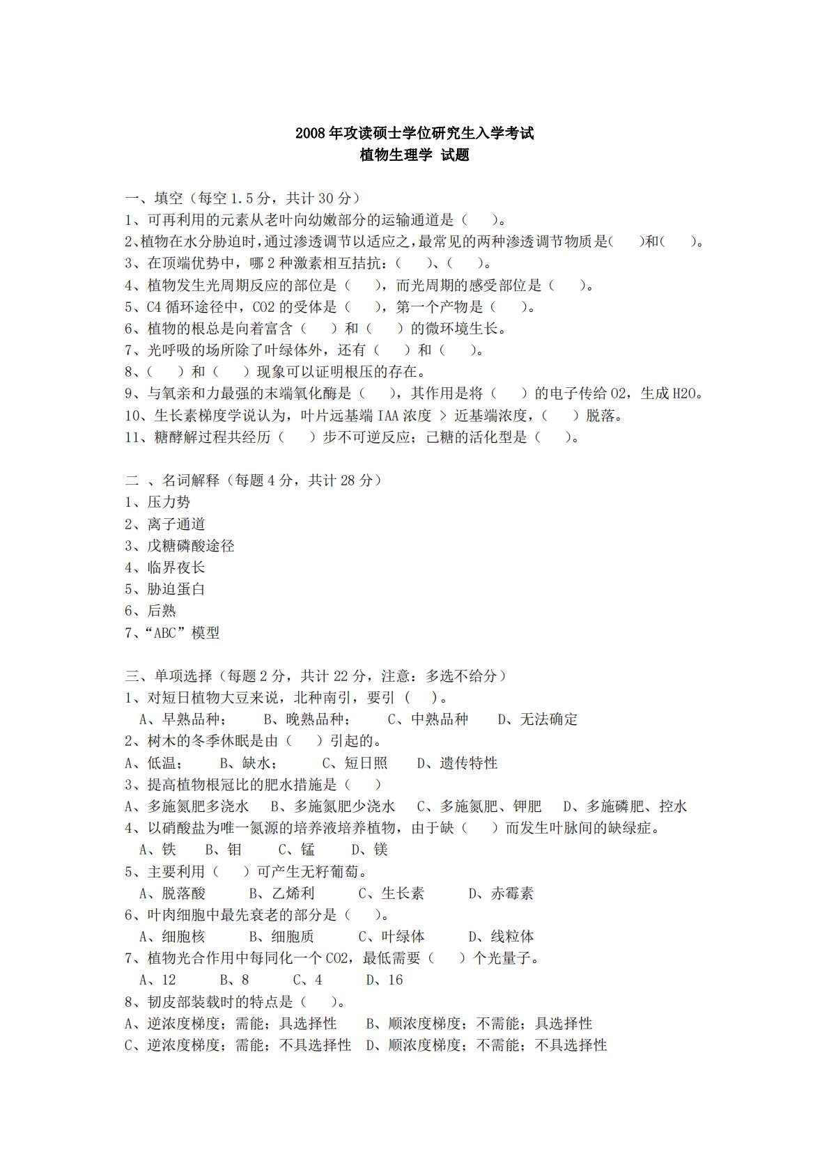
2008年攻读硕士学位研究生入学考试植物生理学试题一、填空(每空1.5分,共计30分)1、可再利用的元素从老叶向幼嫩部分的运输通道是()。2、植物在水分胁迫时,通过渗透调节以适应之,最常见的两种渗透调节物质是()和()。3、在顶端优势中,哪2种激素相互拮抗:()、()。4、植物发生光周期反应的部位是(),而光周期的感受部位是()。5、C4循环途径中,CO2的受体是(),第一个产物是()。6、植物的根总是向着富含()和()的微环境生长。7、光呼吸的场所除了叶绿体外,还有()和()。8、()和()现象可以证明根压的存在。9、与氧亲和力最强的末端氧化酶是(),其作用是将()的电子传给O2,生成H2O...
相关推荐
-
北京工业大学812材料力学2021年真题VIP专享
2025-12-29 999+ -
北京工业大学812材料力学2022年真题VIP专享
2025-12-29 999+ -
北京工业大学822信息与系统2021年真题答案VIP专享
2025-12-29 999+ -
北京工业大学822信息与系统2022年真题VIP专享
2025-12-29 999+ -
兰州大学803半导体物理(含晶体管原理)大学2017年真题VIP免费
2025-12-31 999+ -
兰州大学803半导体物理(含晶体管原理)大学2018年真题VIP免费
2025-12-31 999+ -
兰州大学803半导体物理(含晶体管原理)大学2019年真题VIP免费
2025-12-31 999+ -
长安大学838材料科学基础课后习题答案VIP免费
2026-01-13 999+ -
清华大学827电路原理2009年真题免费
2026-02-26 999+ -
清华大学827电路原理2009年真题答案免费
2026-02-26 999+
相关内容
-
宁夏大学电路手写版答案
分类:考研考博类
时间:2026-02-26
标签:无
格式:PDF
价格:免费
-
清华大学827电路原理2008年真题
分类:考研考博类
时间:2026-02-26
标签:清华大学
格式:PDF
价格:免费
-
清华大学827电路原理2008年真题答案
分类:考研考博类
时间:2026-02-26
标签:清华大学
格式:PDF
价格:免费
-
清华大学827电路原理2009年真题
分类:考研考博类
时间:2026-02-26
标签:清华大学
格式:PDF
价格:免费
-
清华大学827电路原理2009年真题答案
分类:考研考博类
时间:2026-02-26
标签:清华大学
格式:PDF
价格:免费

