南华大学349药学综合有机化学期中考试
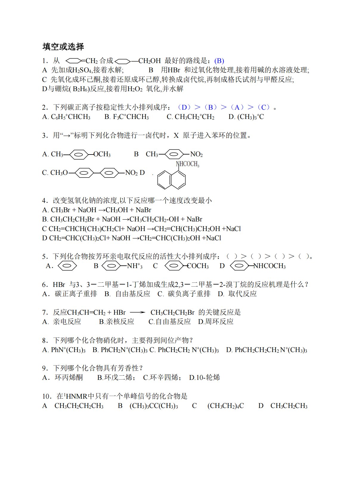
填空或选择1.从=CH2合成—CH2OH最好的路线是:(B)A先加成H2SO4,接着水解;B用HBr和过氧化物处理,接着用碱的水溶液处理;C先氧化成环己酮,接着还原成环己醇,转换成卤代烷,再制成格氏试剂与甲醛反应;D与硼烷(B2H6)反应,接着用H2O2氧化,并水解2.下列碳正离子按稳定性大小排列成序:(D)>(B)>(A)>(C)。A.C6H5+CHCH3B.F3C+CHCH3C.CH3CH2+CH2D.(CH3)3+C3.用“→”标明下列化合物进行一卤代时,X原子进入苯环的位置。A.CH3OOCH3BCH3NO2C.CH3ONO2D.4.改变氢氧化钠的浓度,以下反应哪一个速度改变最小A.C...
相关推荐
-
北京工业大学812材料力学2021年真题VIP专享
2025-12-29 999+ -
北京工业大学812材料力学2022年真题VIP专享
2025-12-29 999+ -
北京工业大学822信息与系统2021年真题答案VIP专享
2025-12-29 999+ -
北京工业大学822信息与系统2022年真题VIP专享
2025-12-29 999+ -
兰州大学803半导体物理(含晶体管原理)大学2017年真题VIP免费
2025-12-31 999+ -
兰州大学803半导体物理(含晶体管原理)大学2018年真题VIP免费
2025-12-31 999+ -
兰州大学803半导体物理(含晶体管原理)大学2019年真题VIP免费
2025-12-31 999+ -
长安大学838材料科学基础课后习题答案VIP免费
2026-01-13 999+ -
清华大学827电路原理2009年真题免费
2026-02-26 999+ -
清华大学827电路原理2009年真题答案免费
2026-02-26 999+
相关内容
-
宁夏大学电路手写版答案
分类:考研考博类
时间:2026-02-26
标签:无
格式:PDF
价格:免费
-
清华大学827电路原理2008年真题
分类:考研考博类
时间:2026-02-26
标签:清华大学
格式:PDF
价格:免费
-
清华大学827电路原理2008年真题答案
分类:考研考博类
时间:2026-02-26
标签:清华大学
格式:PDF
价格:免费
-
清华大学827电路原理2009年真题
分类:考研考博类
时间:2026-02-26
标签:清华大学
格式:PDF
价格:免费
-
清华大学827电路原理2009年真题答案
分类:考研考博类
时间:2026-02-26
标签:清华大学
格式:PDF
价格:免费

