南华大学349药学综合2019年真题
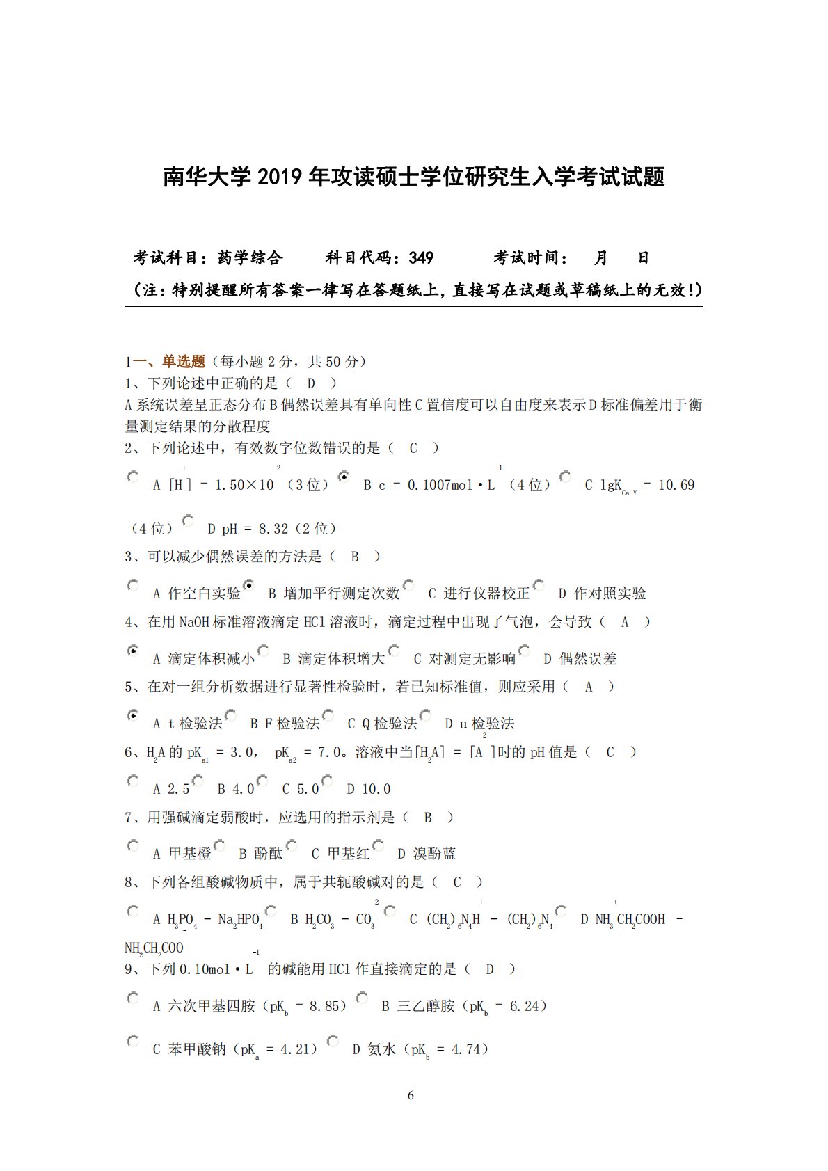
6南华大学201年攻读硕士学位研究生入学考试试题考试科目:药学综合科目代码:349考试时间:月日(注:特别提醒所有答案一律写在答题纸上,直接写在试题或草稿纸上的无效!)1一、单选题(每小题2分,共50分)1、下列论述中正确的是(D)A系统误差呈正态分布B偶然误差具有单向性C置信度可以自由度来表示D标准偏差用于衡量测定结果的分散程度2、下列论述中,有效数字位数错误的是(C)A[H+]=1.50×10-2(3位)Bc=0.1007mol·L-1(4位)ClgKCa-Y=10.69(4位)DpH=8.32(2位)3、可以减少偶然误差的方法是(B)A作空白实验B增加平行测定次数C进行仪器校正D作对照实...
相关推荐
-
北京工业大学812材料力学2021年真题VIP专享
2025-12-29 999+ -
北京工业大学812材料力学2022年真题VIP专享
2025-12-29 999+ -
北京工业大学822信息与系统2021年真题答案VIP专享
2025-12-29 999+ -
北京工业大学822信息与系统2022年真题VIP专享
2025-12-29 999+ -
兰州大学803半导体物理(含晶体管原理)大学2017年真题VIP免费
2025-12-31 999+ -
兰州大学803半导体物理(含晶体管原理)大学2018年真题VIP免费
2025-12-31 999+ -
兰州大学803半导体物理(含晶体管原理)大学2019年真题VIP免费
2025-12-31 999+ -
长安大学838材料科学基础课后习题答案VIP免费
2026-01-13 999+ -
清华大学827电路原理2009年真题免费
2026-02-26 999+ -
清华大学827电路原理2009年真题答案免费
2026-02-26 999+
相关内容
-
宁夏大学电路手写版答案
分类:考研考博类
时间:2026-02-26
标签:无
格式:PDF
价格:免费
-
清华大学827电路原理2008年真题
分类:考研考博类
时间:2026-02-26
标签:清华大学
格式:PDF
价格:免费
-
清华大学827电路原理2008年真题答案
分类:考研考博类
时间:2026-02-26
标签:清华大学
格式:PDF
价格:免费
-
清华大学827电路原理2009年真题
分类:考研考博类
时间:2026-02-26
标签:清华大学
格式:PDF
价格:免费
-
清华大学827电路原理2009年真题答案
分类:考研考博类
时间:2026-02-26
标签:清华大学
格式:PDF
价格:免费

