南华大学349药学综合2020年真题回忆版
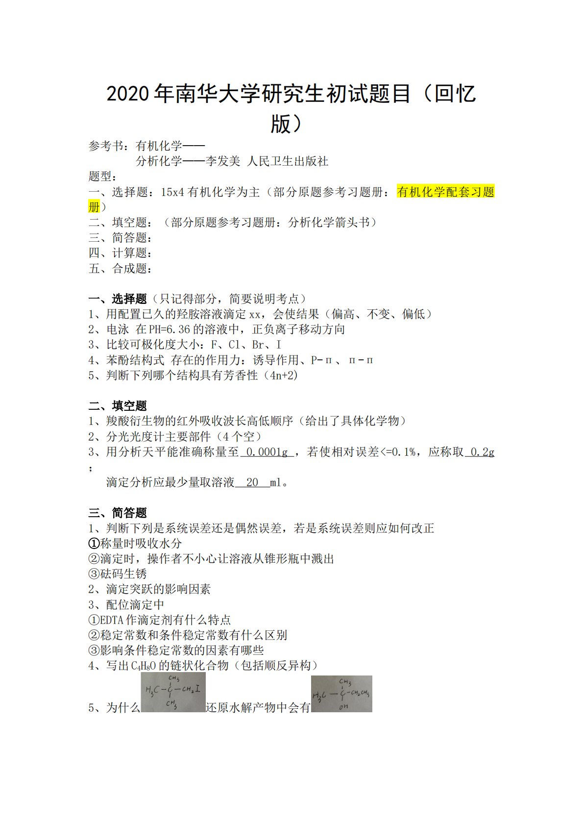
2020年南华大学研究生初试题目(回忆版)参考书:有机化学——分析化学——李发美人民卫生出版社题型:一、选择题:15x4有机化学为主(部分原题参考习题册:有机化学配套习题册)二、填空题:(部分原题参考习题册:分析化学箭头书)三、简答题:四、计算题:五、合成题:一、选择题(只记得部分,简要说明考点)1、用配置已久的羟胺溶液滴定xx,会使结果(偏高、不变、偏低)2、电泳在PH=6.36的溶液中,正负离子移动方向3、比较可极化度大小:F、Cl、Br、I4、苯酚结构式存在的作用力:诱导作用、P-п、п-п5、判断下列哪个结构具有芳香性(4n+2)二、填空题1、羧酸衍生物的红外吸收波长高低顺序(给出了具...
相关推荐
-
北京工业大学812材料力学2021年真题VIP专享
2025-12-29 999+ -
北京工业大学812材料力学2022年真题VIP专享
2025-12-29 999+ -
北京工业大学822信息与系统2021年真题答案VIP专享
2025-12-29 999+ -
北京工业大学822信息与系统2022年真题VIP专享
2025-12-29 999+ -
兰州大学803半导体物理(含晶体管原理)大学2017年真题VIP免费
2025-12-31 999+ -
兰州大学803半导体物理(含晶体管原理)大学2018年真题VIP免费
2025-12-31 999+ -
兰州大学803半导体物理(含晶体管原理)大学2019年真题VIP免费
2025-12-31 999+ -
长安大学838材料科学基础课后习题答案VIP免费
2026-01-13 999+ -
清华大学827电路原理2009年真题免费
2026-02-26 999+ -
清华大学827电路原理2009年真题答案免费
2026-02-26 999+
相关内容
-
宁夏大学电路手写版答案
分类:考研考博类
时间:2026-02-26
标签:无
格式:PDF
价格:免费
-
清华大学827电路原理2008年真题
分类:考研考博类
时间:2026-02-26
标签:清华大学
格式:PDF
价格:免费
-
清华大学827电路原理2008年真题答案
分类:考研考博类
时间:2026-02-26
标签:清华大学
格式:PDF
价格:免费
-
清华大学827电路原理2009年真题
分类:考研考博类
时间:2026-02-26
标签:清华大学
格式:PDF
价格:免费
-
清华大学827电路原理2009年真题答案
分类:考研考博类
时间:2026-02-26
标签:清华大学
格式:PDF
价格:免费

