宁波大学966快题设计2021年真题
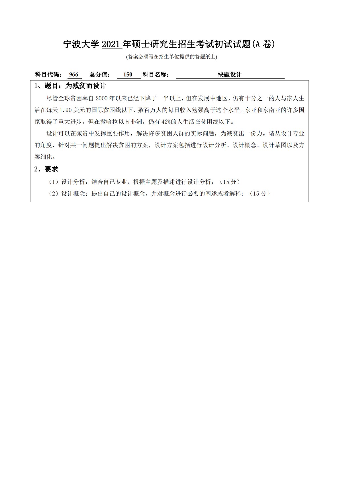
宁波大学2021年硕士研究生招生考试初试试题(A卷)(答案必须写在招生单位提供的答题纸上)科目代码:966总分值:150科目名称:快题设计1、题目:为减贫而设计尽管全球贫困率自2000年以来已经下降了一半以上,但在发展中地区,仍有十分之一的人与家人生活在每天1.90美元的国际贫困线以下,数百万人的每日收入勉强高于这个水平。东亚和东南亚的许多国家取得了重大进步,但在撒哈拉以南非洲,仍有42%的人生活在贫困线以下。设计可以在减贫中发挥重要作用,解决许多贫困人群的实际问题,为减贫出一份力。请从设计专业的角度,针对某一问题提出解决贫困的方案,设计方案包括进行设计分析、设计概念、设计草图以及方案细化。2...
相关推荐
-
北京工业大学812材料力学2021年真题VIP专享
2025-12-29 999+ -
北京工业大学812材料力学2022年真题VIP专享
2025-12-29 999+ -
北京工业大学822信息与系统2021年真题答案VIP专享
2025-12-29 999+ -
北京工业大学822信息与系统2022年真题VIP专享
2025-12-29 999+ -
兰州大学803半导体物理(含晶体管原理)大学2017年真题VIP免费
2025-12-31 999+ -
兰州大学803半导体物理(含晶体管原理)大学2018年真题VIP免费
2025-12-31 999+ -
兰州大学803半导体物理(含晶体管原理)大学2019年真题VIP免费
2025-12-31 999+ -
长安大学838材料科学基础课后习题答案VIP免费
2026-01-13 999+ -
清华大学827电路原理2009年真题免费
2026-02-26 999+ -
清华大学827电路原理2009年真题答案免费
2026-02-26 999+
相关内容
-
宁夏大学电路手写版答案
分类:考研考博类
时间:2026-02-26
标签:无
格式:PDF
价格:免费
-
清华大学827电路原理2008年真题
分类:考研考博类
时间:2026-02-26
标签:清华大学
格式:PDF
价格:免费
-
清华大学827电路原理2008年真题答案
分类:考研考博类
时间:2026-02-26
标签:清华大学
格式:PDF
价格:免费
-
清华大学827电路原理2009年真题
分类:考研考博类
时间:2026-02-26
标签:清华大学
格式:PDF
价格:免费
-
清华大学827电路原理2009年真题答案
分类:考研考博类
时间:2026-02-26
标签:清华大学
格式:PDF
价格:免费

