辽宁师范大学827C语言程序设计考试大纲
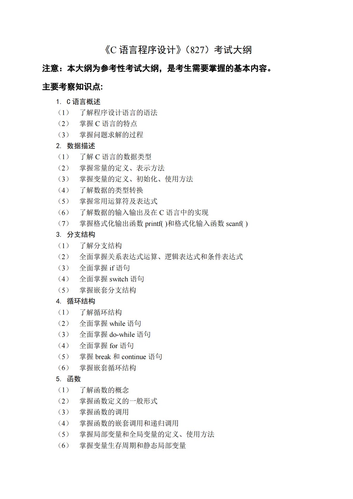
《C语言程序设计》(827)考试大纲注意:本大纲为参考性考试大纲,是考生需要掌握的基本内容。主要考察知识点:1.C语言概述(1)了解程序设计语言的语法(2)掌握C语言的特点(3)掌握问题求解的过程2.数据描述(1)了解C语言的数据类型(2)掌握常量的定义、表示方法(3)掌握变量的定义、初始化、使用方法(4)了解数据的类型转换(5)掌握常用运算符及表达式(6)了解数据的输入输出及在C语言中的实现(7)掌握格式化输出函数printf()和格式化输入函数scanf()3.分支结构(1)了解分支结构(2)全面掌握关系表达式运算、逻辑表达式和条件表达式(3)全面掌握if语句(4)全面掌握switch语句...
相关推荐
-
北京工业大学812材料力学2021年真题VIP专享
2025-12-29 999+ -
北京工业大学812材料力学2022年真题VIP专享
2025-12-29 999+ -
北京工业大学822信息与系统2021年真题答案VIP专享
2025-12-29 999+ -
北京工业大学822信息与系统2022年真题VIP专享
2025-12-29 999+ -
兰州大学803半导体物理(含晶体管原理)大学2017年真题VIP免费
2025-12-31 999+ -
兰州大学803半导体物理(含晶体管原理)大学2018年真题VIP免费
2025-12-31 999+ -
兰州大学803半导体物理(含晶体管原理)大学2019年真题VIP免费
2025-12-31 999+ -
清华大学827电路原理2008年真题答案
2026-02-26 999+ -
清华大学827电路原理2009年真题
2026-02-26 999+ -
清华大学827电路原理2009年真题答案
2026-02-26 999+
相关内容
-
厦门大学334新闻与传播专业综合能力2023年真题
分类:考研考博类
时间:2026-02-26
标签:真题
格式:PDF
价格:4.9 知币
-
厦门大学334新闻与传播专业综合能力2024年真题
分类:考研考博类
时间:2026-02-26
标签:真题
格式:PDF
价格:4.9 知币
-
厦门大学334新闻与传播专业综合能力2025年真题
分类:考研考博类
时间:2026-02-26
标签:真题
格式:PDF
价格:4.9 知币
-
厦门大学440新闻与传播专业基础2023年真题
分类:考研考博类
时间:2026-02-26
标签:真题
格式:PDF
价格:4.9 知币
-
厦门大学440新闻与传播专业基础2024年真题
分类:考研考博类
时间:2026-02-26
标签:真题
格式:PDF
价格:4.9 知币

