兰州大学806计算机专业2012年真题答案
VIP免费
标签: #真题
摘要:
展开>>
收起<<
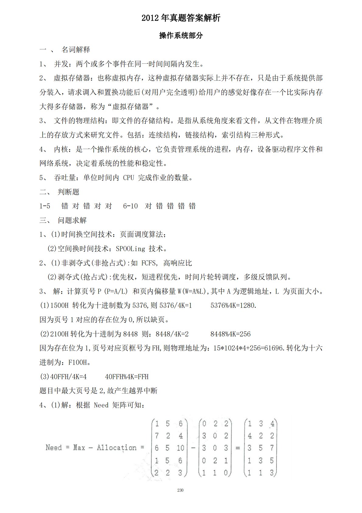
2302012年真题答案解析操作系统部分一、名词解释1、并发:两个或多个事件在同一时间间隔内发生。2、虚拟存储器:也称虚拟内存,这种虚拟存储器实际上并不存在,只是由于系统提供部分装入,请求调入和置换功能后(对用户完全透明)给用户的感觉好像存在一个比实际内存大得多存储器,称为“虚拟存储器”。3、文件的物理结构:即文件的存储结构。是指从系统角度来看文件,从文件在物理介质上的存放方式来研究文件。包括:连续结构,链接结构,索引结构三种形式。4、内核:是一个操作系统的核心,它负责管理系统的进程,内存,设备驱动程序文件和网络系统,决定着系统的性能和稳定性。5、吞吐量:单位时间内CPU完成作业的数量。二、判...
相关推荐
-
301数学一真题及答案免费
2026-01-30 999+ -
301数学一2024、2023年考研概率论与数理统计大纲变化对比表免费
2026-01-30 999+ -
301数学一2024、2023年高等数学大纲变化对照表(数一)免费
2026-01-30 999+ -
301数学一2024考研大纲数学一免费
2026-01-30 999+ -
301数学一2024年考研概率论与数理统计考试大纲综述_数一免费
2026-01-30 999+ -
301数学一2024年考研高等数学考试大纲综述_数一免费
2026-01-30 999+ -
301数学一2024年考研数学考试大纲综述_数一免费
2026-01-30 999+ -
301数学一2024年考研线性代数考试大纲综述_数一免费
2026-01-30 999+ -
301数学一2024年与2023年数学大纲对比表—数一免费
2026-01-30 999+ -
301数学一1987年考研初试真题参考答案免费
2026-01-30 999+
作者:平安喜乐
分类:考研考博类
价格:1知币
属性:9 页
大小:1012.95KB
格式:PDF
时间:2026-01-30

