南昌大学827机械设计基础2010年真题答案
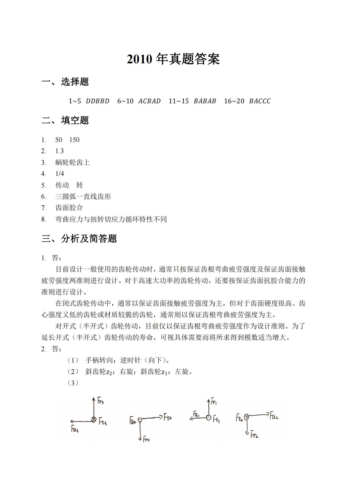
2010年真题答案一、选择题1~56~1011~1516~20二、填空题1.501502.1.33.蜗轮轮齿上4.1/45.传动转6.三圆弧一直线齿形7.齿面胶合8.弯曲应力与扭转切应力循环特性不同三、分析及简答题1.答:目前设计一般使用的齿轮传动时,通常只按保证齿根弯曲疲劳强度及保证齿面接触疲劳强度两准则进行设计。对于高速大功率的齿轮传动,还要按保证齿面抗胶合能力的准则进行设计。在闭式齿轮传动中,通常以保证齿面接触疲劳强度为主,但对于齿面硬度很高、齿心强度又低的齿轮或材质较脆的齿轮,通常则以保证齿根弯曲疲劳强度为主。对开式(半开式)齿轮传动,目前仅以保...
相关推荐
-
北京工业大学812材料力学2021年真题VIP专享
2025-12-29 999+ -
北京工业大学812材料力学2022年真题VIP专享
2025-12-29 999+ -
北京工业大学822信息与系统2021年真题答案VIP专享
2025-12-29 999+ -
北京工业大学822信息与系统2022年真题VIP专享
2025-12-29 999+ -
兰州大学803半导体物理(含晶体管原理)大学2017年真题VIP免费
2025-12-31 999+ -
兰州大学803半导体物理(含晶体管原理)大学2018年真题VIP免费
2025-12-31 999+ -
兰州大学803半导体物理(含晶体管原理)大学2019年真题VIP免费
2025-12-31 999+ -
长安大学838材料科学基础课后习题答案VIP免费
2026-01-13 999+ -
清华大学827电路原理2009年真题免费
2026-02-26 999+ -
清华大学827电路原理2009年真题答案免费
2026-02-26 999+
相关内容
-
宁夏大学电路手写版答案
分类:考研考博类
时间:2026-02-26
标签:无
格式:PDF
价格:免费
-
清华大学827电路原理2008年真题
分类:考研考博类
时间:2026-02-26
标签:清华大学
格式:PDF
价格:免费
-
清华大学827电路原理2008年真题答案
分类:考研考博类
时间:2026-02-26
标签:清华大学
格式:PDF
价格:免费
-
清华大学827电路原理2009年真题
分类:考研考博类
时间:2026-02-26
标签:清华大学
格式:PDF
价格:免费
-
清华大学827电路原理2009年真题答案
分类:考研考博类
时间:2026-02-26
标签:清华大学
格式:PDF
价格:免费

