兰州大学806计算机专业2016年真题
标签: #真题
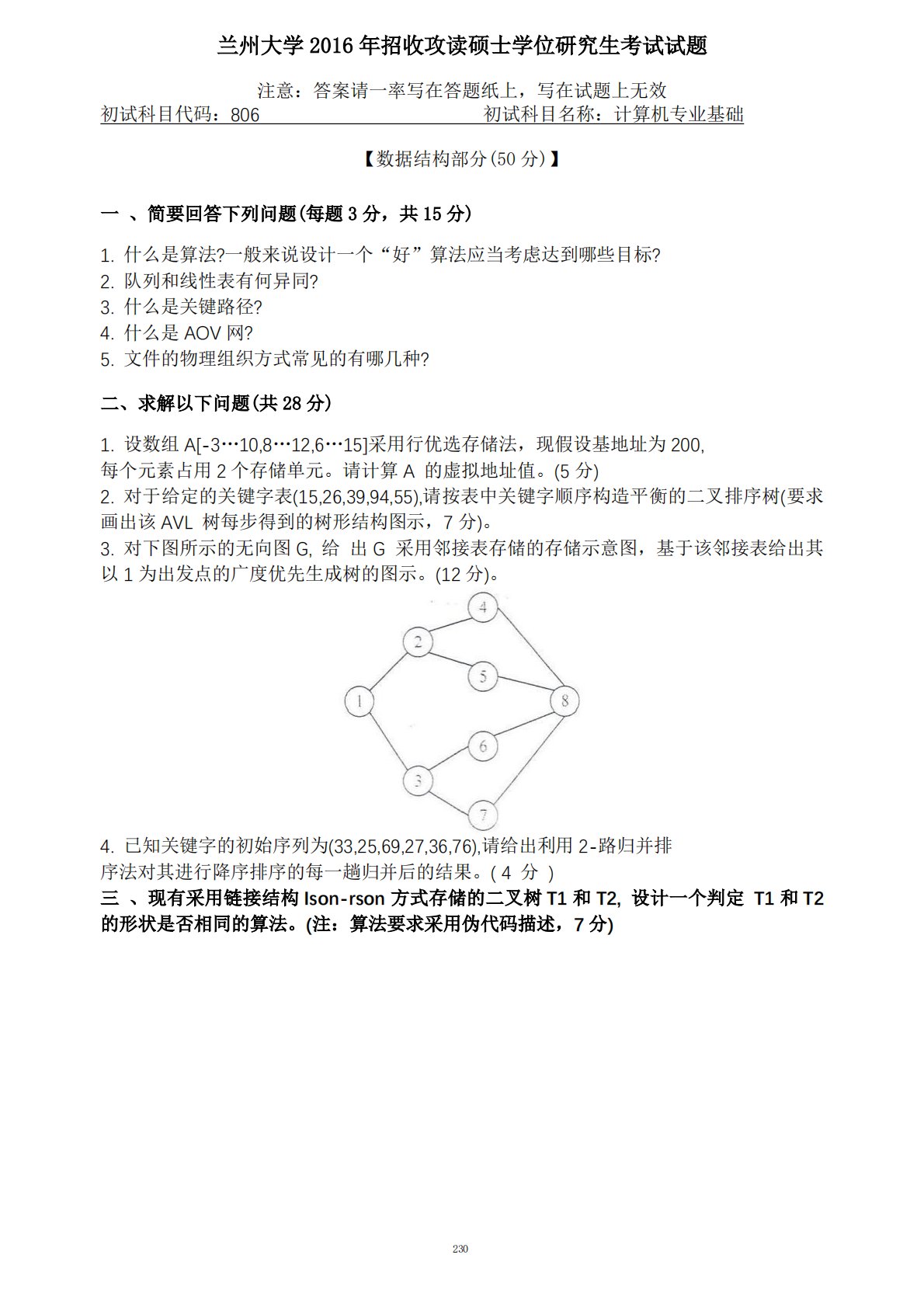
230兰州大学2016年招收攻读硕士学位研究生考试试题注意:答案请一率写在答题纸上,写在试题上无效初试科目代码:806初试科目名称:计算机专业基础【数据结构部分(50分)】一、简要回答下列问题(每题3分,共15分)1.什么是算法?一般来说设计一个“好”算法应当考虑达到哪些目标?2.队列和线性表有何异同?3.什么是关键路径?4.什么是AOV网?5.文件的物理组织方式常见的有哪几种?二、求解以下问题(共28分)1.设数组A[-3…10,8…12,6…15]采用行优选存储法,现假设基地址为200,每个元素占用2个存储单元。请计算A的虚拟地址值。(5分)2.对于给定的关键字表(15,26,39,94,...
相关推荐
-
北京工业大学812材料力学2021年真题VIP专享
2025-12-29 999+ -
北京工业大学812材料力学2022年真题VIP专享
2025-12-29 999+ -
北京工业大学822信息与系统2021年真题答案VIP专享
2025-12-29 999+ -
北京工业大学822信息与系统2022年真题VIP专享
2025-12-29 999+ -
兰州大学803半导体物理(含晶体管原理)大学2017年真题VIP免费
2025-12-31 999+ -
兰州大学803半导体物理(含晶体管原理)大学2018年真题VIP免费
2025-12-31 999+ -
兰州大学803半导体物理(含晶体管原理)大学2019年真题VIP免费
2025-12-31 999+ -
长安大学838材料科学基础课后习题答案VIP免费
2026-01-13 999+ -
清华大学827电路原理2009年真题免费
2026-02-26 999+ -
清华大学827电路原理2009年真题答案免费
2026-02-26 999+
相关内容
-
宁夏大学电路手写版答案
分类:考研考博类
时间:2026-02-26
标签:无
格式:PDF
价格:免费
-
清华大学827电路原理2008年真题
分类:考研考博类
时间:2026-02-26
标签:清华大学
格式:PDF
价格:免费
-
清华大学827电路原理2008年真题答案
分类:考研考博类
时间:2026-02-26
标签:清华大学
格式:PDF
价格:免费
-
清华大学827电路原理2009年真题
分类:考研考博类
时间:2026-02-26
标签:清华大学
格式:PDF
价格:免费
-
清华大学827电路原理2009年真题答案
分类:考研考博类
时间:2026-02-26
标签:清华大学
格式:PDF
价格:免费

