辽宁大学408计算机学科专业基础2018年考研真题(学硕)答案解析
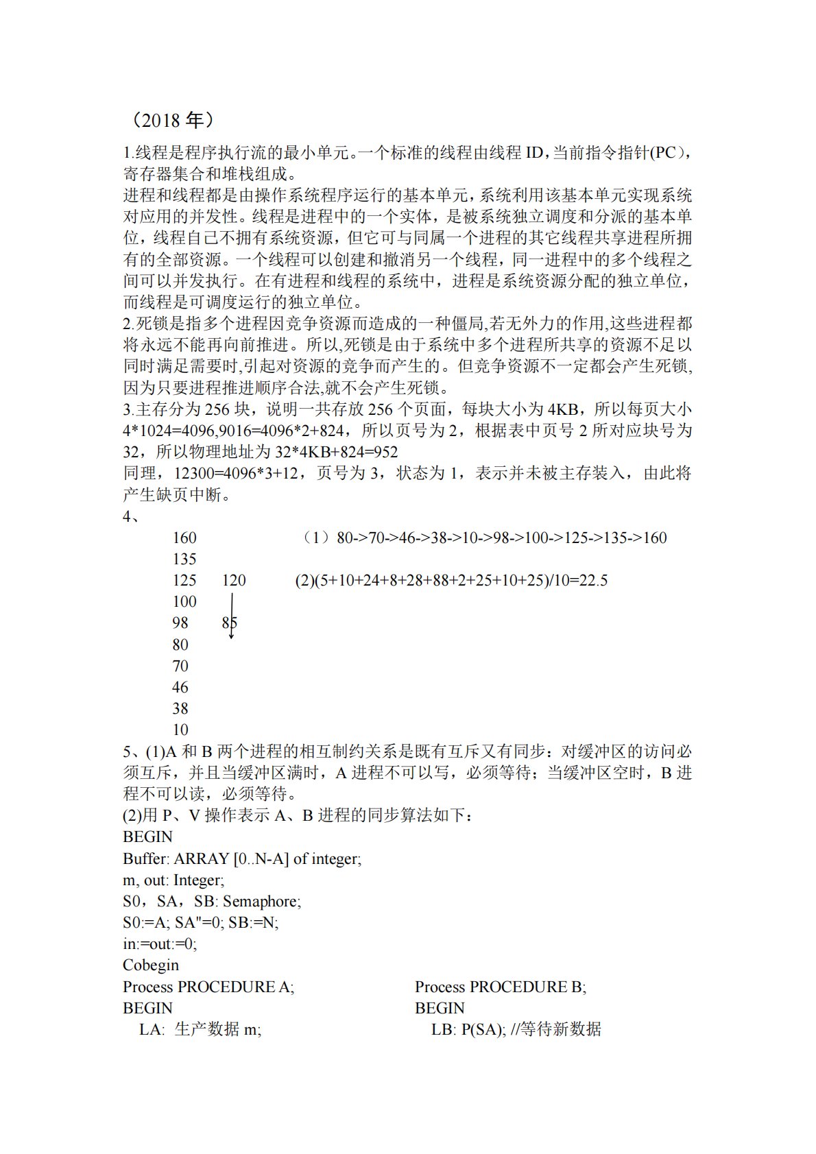
(2018年)1.线程是程序执行流的最小单元。一个标准的线程由线程ID,当前指令指针(PC),寄存器集合和堆栈组成。进程和线程都是由操作系统程序运行的基本单元,系统利用该基本单元实现系统对应用的并发性。线程是进程中的一个实体,是被系统独立调度和分派的基本单位,线程自己不拥有系统资源,但它可与同属一个进程的其它线程共享进程所拥有的全部资源。一个线程可以创建和撤消另一个线程,同一进程中的多个线程之间可以并发执行。在有进程和线程的系统中,进程是系统资源分配的独立单位,而线程是可调度运行的独立单位。2.死锁是指多个进程因竞争资源而造成的一种僵局,若无外力的作用,这些进程都将永远不能再向前推进。所以,死...
相关推荐
-
北京工业大学812材料力学2021年真题VIP专享
2025-12-29 999+ -
北京工业大学812材料力学2022年真题VIP专享
2025-12-29 999+ -
北京工业大学822信息与系统2021年真题答案VIP专享
2025-12-29 999+ -
北京工业大学822信息与系统2022年真题VIP专享
2025-12-29 999+ -
兰州大学803半导体物理(含晶体管原理)大学2017年真题VIP免费
2025-12-31 999+ -
兰州大学803半导体物理(含晶体管原理)大学2018年真题VIP免费
2025-12-31 999+ -
兰州大学803半导体物理(含晶体管原理)大学2019年真题VIP免费
2025-12-31 999+ -
长安大学838材料科学基础课后习题答案VIP免费
2026-01-13 999+ -
清华大学827电路原理2009年真题免费
2026-02-26 999+ -
清华大学827电路原理2009年真题答案免费
2026-02-26 999+
相关内容
-
宁夏大学电路手写版答案
分类:考研考博类
时间:2026-02-26
标签:无
格式:PDF
价格:免费
-
清华大学827电路原理2008年真题
分类:考研考博类
时间:2026-02-26
标签:清华大学
格式:PDF
价格:免费
-
清华大学827电路原理2008年真题答案
分类:考研考博类
时间:2026-02-26
标签:清华大学
格式:PDF
价格:免费
-
清华大学827电路原理2009年真题
分类:考研考博类
时间:2026-02-26
标签:清华大学
格式:PDF
价格:免费
-
清华大学827电路原理2009年真题答案
分类:考研考博类
时间:2026-02-26
标签:清华大学
格式:PDF
价格:免费

