101政治(纲要)考纲变化重点模块解析
标签: #政治
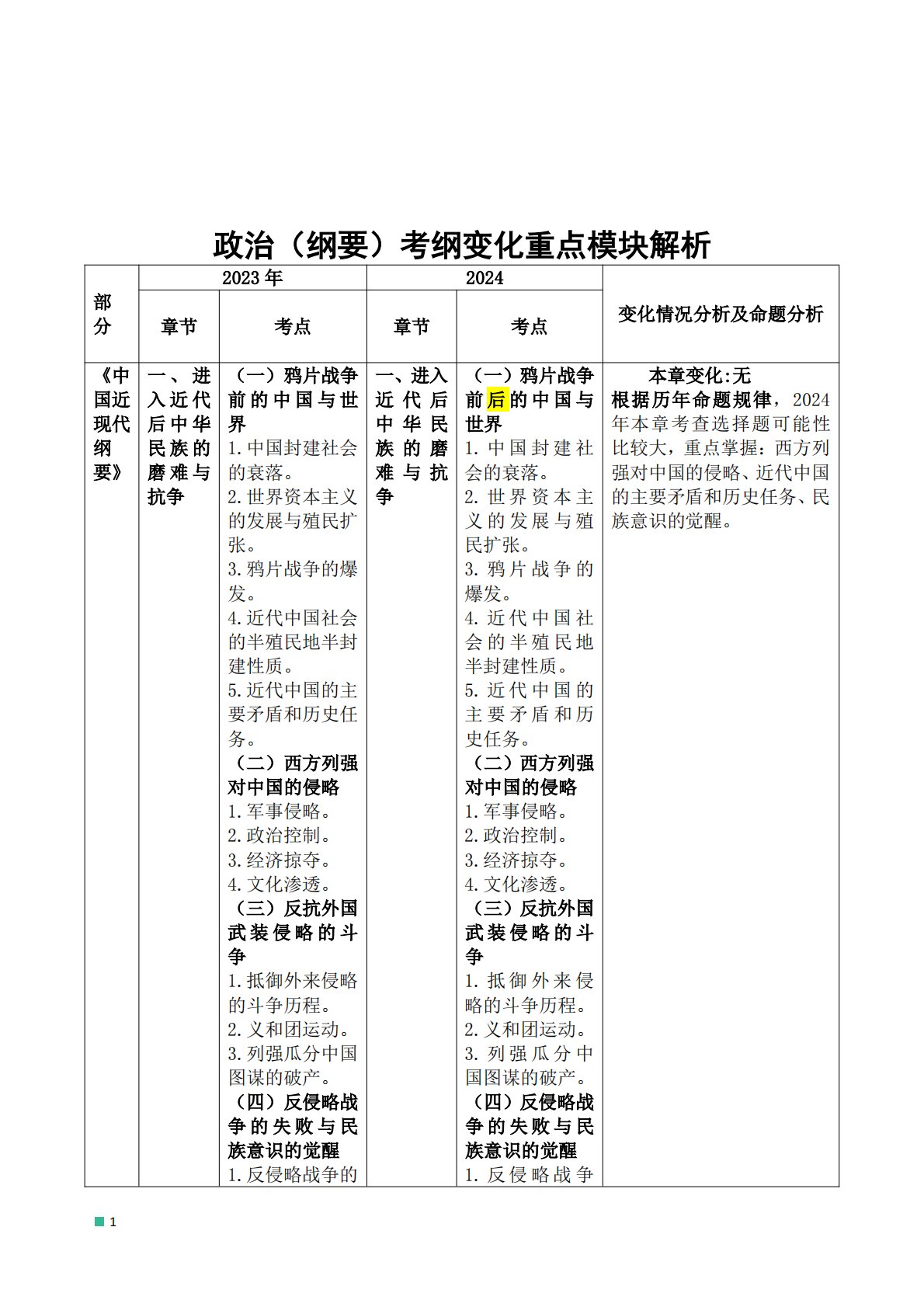
1政治(纲要)考纲变化重点模块解析部分2023年2024变化情况分析及命题分析章节考点章节考点《中国近现代纲要》一、进入近代后中华民族的磨难与抗争(一)鸦片战争前的中国与世界1.中国封建社会的衰落。2.世界资本主义的发展与殖民扩张。3.鸦片战争的爆发。4.近代中国社会的半殖民地半封建性质。5.近代中国的主要矛盾和历史任务。(二)西方列强对中国的侵略1.军事侵略。2.政治控制。3.经济掠夺。4.文化渗透。(三)反抗外国武装侵略的斗争1.抵御外来侵略的斗争历程。2.义和团运动。3.列强瓜分中国图谋的破产。(四)反侵略战争的失败与民族意识的觉醒1.反侵略战争的一、进入近代后中华民族的磨难与抗争(一)...
相关推荐
-
北京工业大学812材料力学2021年真题VIP专享
2025-12-29 999+ -
北京工业大学812材料力学2022年真题VIP专享
2025-12-29 999+ -
北京工业大学822信息与系统2021年真题答案VIP专享
2025-12-29 999+ -
北京工业大学822信息与系统2022年真题VIP专享
2025-12-29 999+ -
兰州大学803半导体物理(含晶体管原理)大学2017年真题VIP免费
2025-12-31 999+ -
兰州大学803半导体物理(含晶体管原理)大学2018年真题VIP免费
2025-12-31 999+ -
兰州大学803半导体物理(含晶体管原理)大学2019年真题VIP免费
2025-12-31 999+ -
长安大学838材料科学基础课后习题答案VIP免费
2026-01-13 999+ -
清华大学827电路原理2009年真题免费
2026-02-26 999+ -
清华大学827电路原理2009年真题答案免费
2026-02-26 999+
相关内容
-
宁夏大学电路手写版答案
分类:考研考博类
时间:2026-02-26
标签:无
格式:PDF
价格:免费
-
清华大学827电路原理2008年真题
分类:考研考博类
时间:2026-02-26
标签:清华大学
格式:PDF
价格:免费
-
清华大学827电路原理2008年真题答案
分类:考研考博类
时间:2026-02-26
标签:清华大学
格式:PDF
价格:免费
-
清华大学827电路原理2009年真题
分类:考研考博类
时间:2026-02-26
标签:清华大学
格式:PDF
价格:免费
-
清华大学827电路原理2009年真题答案
分类:考研考博类
时间:2026-02-26
标签:清华大学
格式:PDF
价格:免费

