101政治(理科)1996年考研初试真题
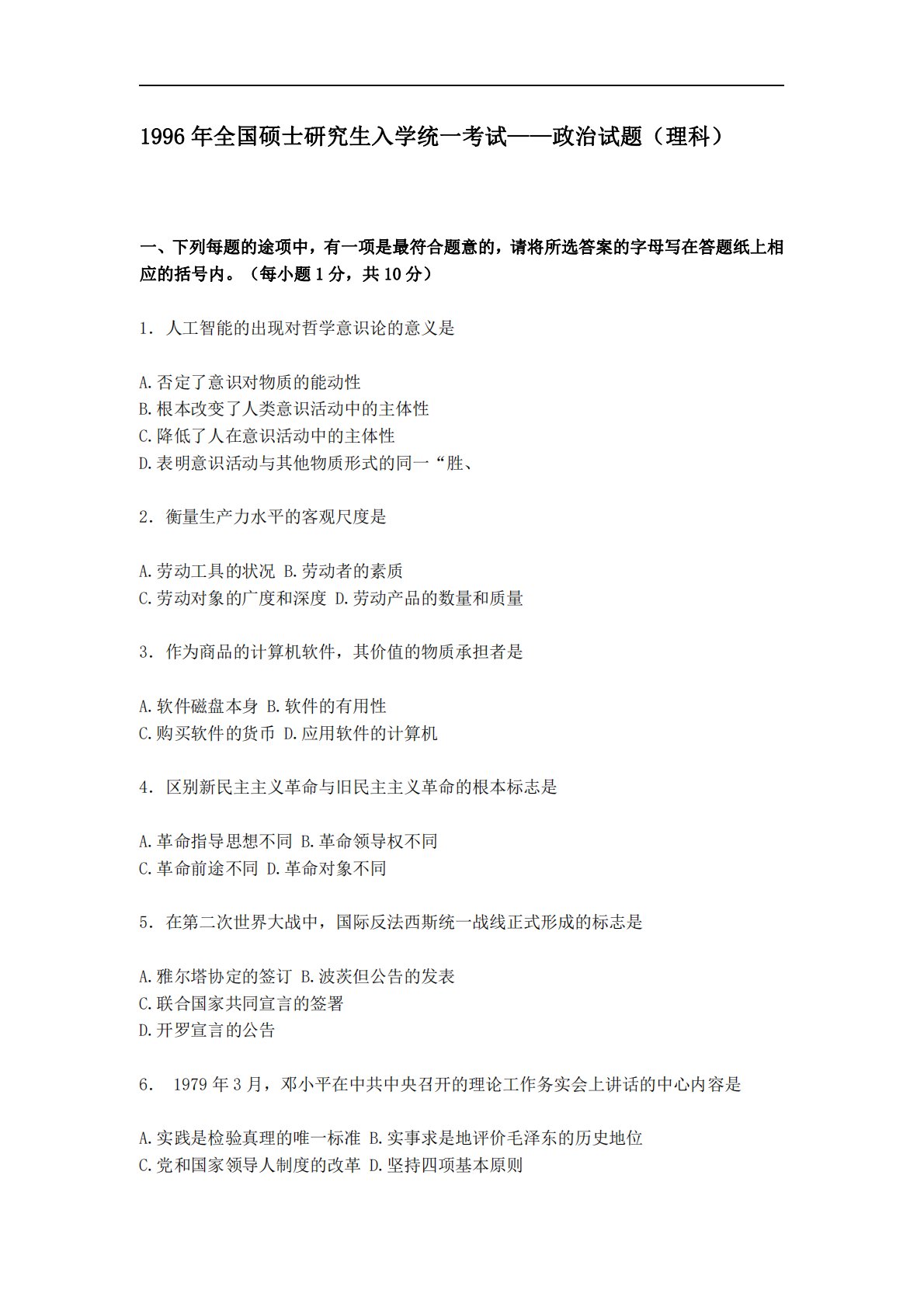
1996年全国硕士研究生入学统一考试——政治试题(理科)一、下列每题的途项中,有一项是最符合题意的,请将所选答案的字母写在答题纸上相应的括号内。(每小题1分,共10分)1.人工智能的出现对哲学意识论的意义是A.否定了意识对物质的能动性B.根本改变了人类意识活动中的主体性C.降低了人在意识活动中的主体性D.表明意识活动与其他物质形式的同一“胜、2.衡量生产力水平的客观尺度是A.劳动工具的状况B.劳动者的素质C.劳动对象的广度和深度D.劳动产品的数量和质量3.作为商品的计算机软件,其价值的物质承担者是A.软件磁盘本身B.软件的有用性C.购买软件的货币D.应用软件的计算机4.区别新民主主义革命与旧民...
相关推荐
-
北京工业大学812材料力学2021年真题VIP专享
2025-12-29 999+ -
北京工业大学812材料力学2022年真题VIP专享
2025-12-29 999+ -
北京工业大学822信息与系统2021年真题答案VIP专享
2025-12-29 999+ -
北京工业大学822信息与系统2022年真题VIP专享
2025-12-29 999+ -
兰州大学803半导体物理(含晶体管原理)大学2017年真题VIP免费
2025-12-31 999+ -
兰州大学803半导体物理(含晶体管原理)大学2018年真题VIP免费
2025-12-31 999+ -
兰州大学803半导体物理(含晶体管原理)大学2019年真题VIP免费
2025-12-31 999+ -
长安大学838材料科学基础课后习题答案VIP免费
2026-01-13 999+ -
清华大学827电路原理2009年真题免费
2026-02-26 999+ -
清华大学827电路原理2009年真题答案免费
2026-02-26 999+
相关内容
-
宁夏大学电路手写版答案
分类:考研考博类
时间:2026-02-26
标签:无
格式:PDF
价格:免费
-
清华大学827电路原理2008年真题
分类:考研考博类
时间:2026-02-26
标签:清华大学
格式:PDF
价格:免费
-
清华大学827电路原理2008年真题答案
分类:考研考博类
时间:2026-02-26
标签:清华大学
格式:PDF
价格:免费
-
清华大学827电路原理2009年真题
分类:考研考博类
时间:2026-02-26
标签:清华大学
格式:PDF
价格:免费
-
清华大学827电路原理2009年真题答案
分类:考研考博类
时间:2026-02-26
标签:清华大学
格式:PDF
价格:免费

