101政治(文科)1994年考研初试真题参考答案
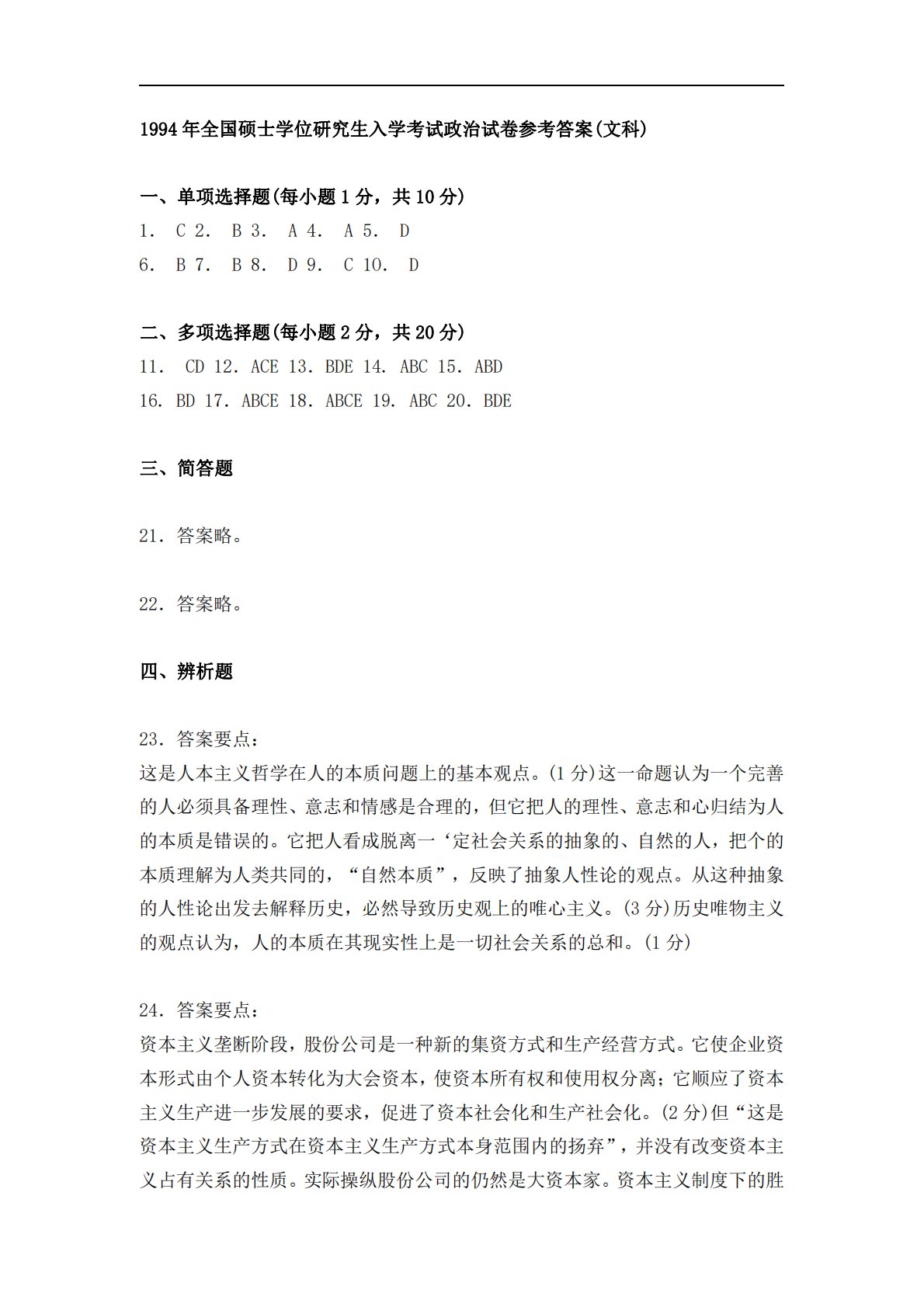
1994年全国硕士学位研究生入学考试政治试卷参考答案(文科)一、单项选择题(每小题1分,共10分)1.C2.B3.A4.A5.D6.B7.B8.D9.C1O.D二、多项选择题(每小题2分,共20分)11.CD12.ACE13.BDE14.ABC15.ABD16.BD17.ABCE18.ABCE19.ABC20.BDE三、简答题21.答案略。22.答案略。四、辨析题23.答案要点:这是人本主义哲学在人的本质问题上的基本观点。(1分)这一命题认为一个完善的人必须具备理性、意志和情感是合理的,但它把人的理性、意志和心归结为人的本质是错误的。它把人看成脱离一‘定社会关系的抽象的、自然的人,把个的本质理...
相关推荐
-
北京工业大学812材料力学2021年真题VIP专享
2025-12-29 999+ -
北京工业大学812材料力学2022年真题VIP专享
2025-12-29 999+ -
北京工业大学822信息与系统2021年真题答案VIP专享
2025-12-29 999+ -
北京工业大学822信息与系统2022年真题VIP专享
2025-12-29 999+ -
兰州大学803半导体物理(含晶体管原理)大学2017年真题VIP免费
2025-12-31 999+ -
兰州大学803半导体物理(含晶体管原理)大学2018年真题VIP免费
2025-12-31 999+ -
兰州大学803半导体物理(含晶体管原理)大学2019年真题VIP免费
2025-12-31 999+ -
长安大学838材料科学基础课后习题答案VIP免费
2026-01-13 999+ -
清华大学827电路原理2009年真题免费
2026-02-26 999+ -
清华大学827电路原理2009年真题答案免费
2026-02-26 999+
相关内容
-
宁夏大学电路手写版答案
分类:考研考博类
时间:2026-02-26
标签:无
格式:PDF
价格:免费
-
清华大学827电路原理2008年真题
分类:考研考博类
时间:2026-02-26
标签:清华大学
格式:PDF
价格:免费
-
清华大学827电路原理2008年真题答案
分类:考研考博类
时间:2026-02-26
标签:清华大学
格式:PDF
价格:免费
-
清华大学827电路原理2009年真题
分类:考研考博类
时间:2026-02-26
标签:清华大学
格式:PDF
价格:免费
-
清华大学827电路原理2009年真题答案
分类:考研考博类
时间:2026-02-26
标签:清华大学
格式:PDF
价格:免费

