101政治(文科)1997年考研初试真题参考答案
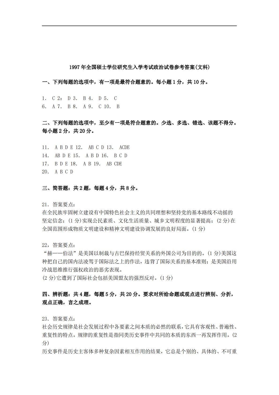
1997年全国硕士学位研究生入学考试政治试卷参考答案(文科)一、下列每题的选项中,有一项是最符合题意的。每小题1分,共10分。1.C2:D3.B4.D5.C6.A7.B8.A9.C10.B二、下列每题的选项中,至少有一项是符合题意的。少选、多选、错选、该题不得分。每小题2分,共20分。11.ABDE12.ABCD13.ACDE14.ABDE15.ABD16.BCD17.BDE18.AB19.ABCDE20.ABCD三、简答题:共2题,每题4分,共8分。21.答案要点:在全民族牢固树立建设有中国特色社会主义的共同理想和坚持党的基本路线不动摇的坚定信念;(1分)实现公民素质、文化生活质量、城乡文明...
相关推荐
-
北京工业大学812材料力学2021年真题VIP专享
2025-12-29 999+ -
北京工业大学812材料力学2022年真题VIP专享
2025-12-29 999+ -
北京工业大学822信息与系统2021年真题答案VIP专享
2025-12-29 999+ -
北京工业大学822信息与系统2022年真题VIP专享
2025-12-29 999+ -
兰州大学803半导体物理(含晶体管原理)大学2017年真题VIP免费
2025-12-31 999+ -
兰州大学803半导体物理(含晶体管原理)大学2018年真题VIP免费
2025-12-31 999+ -
兰州大学803半导体物理(含晶体管原理)大学2019年真题VIP免费
2025-12-31 999+ -
长安大学838材料科学基础课后习题答案VIP免费
2026-01-13 999+ -
清华大学827电路原理2009年真题免费
2026-02-26 999+ -
清华大学827电路原理2009年真题答案免费
2026-02-26 999+
相关内容
-
宁夏大学电路手写版答案
分类:考研考博类
时间:2026-02-26
标签:无
格式:PDF
价格:免费
-
清华大学827电路原理2008年真题
分类:考研考博类
时间:2026-02-26
标签:清华大学
格式:PDF
价格:免费
-
清华大学827电路原理2008年真题答案
分类:考研考博类
时间:2026-02-26
标签:清华大学
格式:PDF
价格:免费
-
清华大学827电路原理2009年真题
分类:考研考博类
时间:2026-02-26
标签:清华大学
格式:PDF
价格:免费
-
清华大学827电路原理2009年真题答案
分类:考研考博类
时间:2026-02-26
标签:清华大学
格式:PDF
价格:免费

