101政治2003年考研初试真题
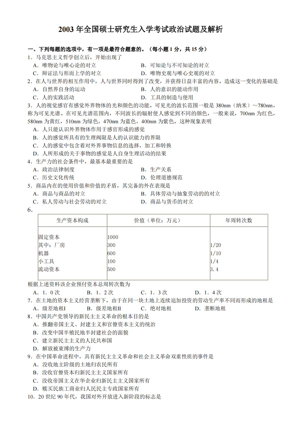
2003年全国硕士研究生入学考试政治试题及解析一、下列每题的选项中,有一项是最符合题意的。(每小题1分,共15分)1.马克思主义哲学创立后,开始出现了A.唯物论与唯心论的对立B.可知论与不可知论的对立C.辩证法与形而上学的对立D.唯物史观与唯心史观的对立2.在人与世界的相互作用中,人与世界同时得到了改变,并获得日益丰富的内容。造成这一变化的基础是A.自然界自身的运动B.人的意识的能动作用C.人的实践活动D.工具的制造与使用3.人的视觉感官有感觉外界物体的光和颜色的功能。可见光的波长范围一般是380nm(纳米)~780nm,称为可见光谱。在可见光谱范围内,不同波长的辐射使人感觉到不同的颜色,一般...
相关推荐
-
北京工业大学812材料力学2021年真题VIP专享
2025-12-29 999+ -
北京工业大学812材料力学2022年真题VIP专享
2025-12-29 999+ -
北京工业大学822信息与系统2021年真题答案VIP专享
2025-12-29 999+ -
北京工业大学822信息与系统2022年真题VIP专享
2025-12-29 999+ -
兰州大学803半导体物理(含晶体管原理)大学2017年真题VIP免费
2025-12-31 999+ -
兰州大学803半导体物理(含晶体管原理)大学2018年真题VIP免费
2025-12-31 999+ -
兰州大学803半导体物理(含晶体管原理)大学2019年真题VIP免费
2025-12-31 999+ -
长安大学838材料科学基础课后习题答案VIP免费
2026-01-13 999+ -
清华大学827电路原理2009年真题免费
2026-02-26 999+ -
清华大学827电路原理2009年真题答案免费
2026-02-26 999+
相关内容
-
宁夏大学电路手写版答案
分类:考研考博类
时间:2026-02-26
标签:无
格式:PDF
价格:免费
-
清华大学827电路原理2008年真题
分类:考研考博类
时间:2026-02-26
标签:清华大学
格式:PDF
价格:免费
-
清华大学827电路原理2008年真题答案
分类:考研考博类
时间:2026-02-26
标签:清华大学
格式:PDF
价格:免费
-
清华大学827电路原理2009年真题
分类:考研考博类
时间:2026-02-26
标签:清华大学
格式:PDF
价格:免费
-
清华大学827电路原理2009年真题答案
分类:考研考博类
时间:2026-02-26
标签:清华大学
格式:PDF
价格:免费

