101政治2005年考研初试真题
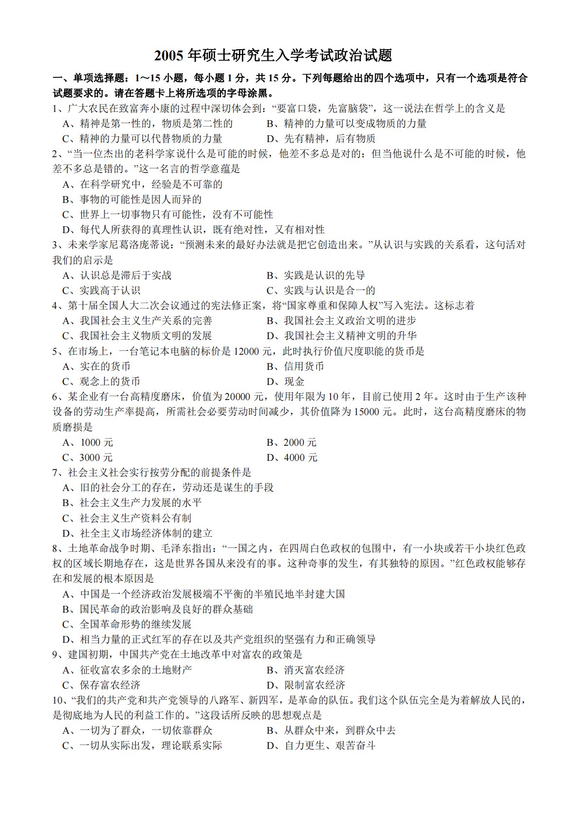
2005年硕士研究生入学考试政治试题一、单项选择题:1~15小题,每小题1分,共15分。下列每题给出的四个选项中,只有一个选项是符合试题要求的。请在答题卡上将所选项的字母涂黑。1、广大农民在致富奔小康的过程中深切体会到:“要富口袋,先富脑袋”,这一说法在哲学上的含义是A、精神是第一性的,物质是第二性的B、精神的力量可以变成物质的力量C、精神的力量可以代替物质的力量D、先有精神,后有物质2、“当一位杰出的老科学家说什么是可能的时候,他差不多总是对的;但当他说什么是不可能的时候,他差不多总是错的。”这一名言的哲学意蕴是A、在科学研究中,经验是不可靠的B、事物的可能性是因人而异的C、世界上一切事物只...
相关推荐
-
北京工业大学812材料力学2021年真题VIP专享
2025-12-29 999+ -
北京工业大学812材料力学2022年真题VIP专享
2025-12-29 999+ -
北京工业大学822信息与系统2021年真题答案VIP专享
2025-12-29 999+ -
北京工业大学822信息与系统2022年真题VIP专享
2025-12-29 999+ -
兰州大学803半导体物理(含晶体管原理)大学2017年真题VIP免费
2025-12-31 999+ -
兰州大学803半导体物理(含晶体管原理)大学2018年真题VIP免费
2025-12-31 999+ -
兰州大学803半导体物理(含晶体管原理)大学2019年真题VIP免费
2025-12-31 999+ -
长安大学838材料科学基础课后习题答案VIP免费
2026-01-13 999+ -
清华大学827电路原理2009年真题免费
2026-02-26 999+ -
清华大学827电路原理2009年真题答案免费
2026-02-26 999+
相关内容
-
宁夏大学电路手写版答案
分类:考研考博类
时间:2026-02-26
标签:无
格式:PDF
价格:免费
-
清华大学827电路原理2008年真题
分类:考研考博类
时间:2026-02-26
标签:清华大学
格式:PDF
价格:免费
-
清华大学827电路原理2008年真题答案
分类:考研考博类
时间:2026-02-26
标签:清华大学
格式:PDF
价格:免费
-
清华大学827电路原理2009年真题
分类:考研考博类
时间:2026-02-26
标签:清华大学
格式:PDF
价格:免费
-
清华大学827电路原理2009年真题答案
分类:考研考博类
时间:2026-02-26
标签:清华大学
格式:PDF
价格:免费

