204英语二2024、2023年考研大纲变化对照表
标签: #英语
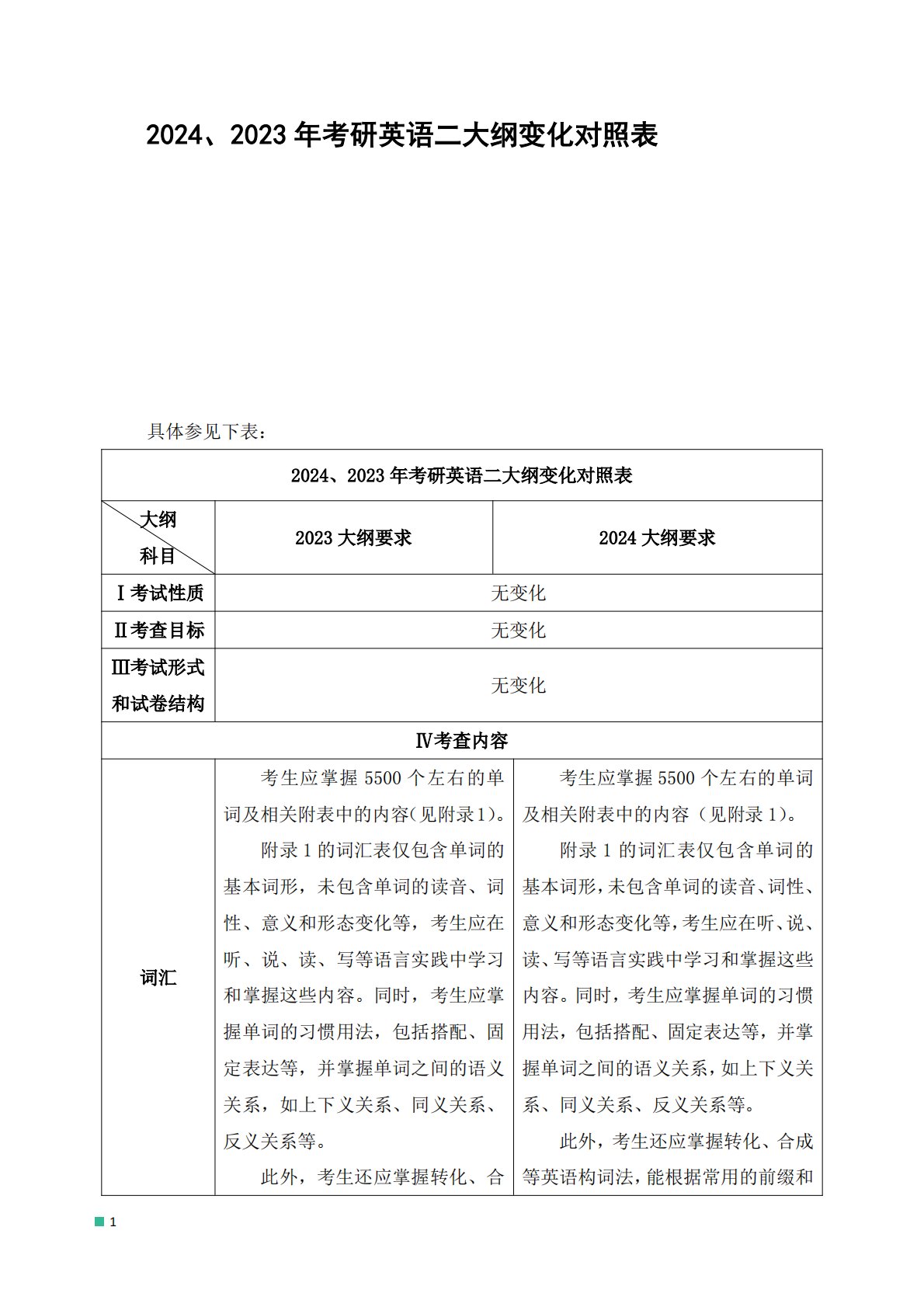
12024、2023年考研英语二大纲变化对照表具体参见下表:2024、2023年考研英语二大纲变化对照表大纲科目2023大纲要求2024大纲要求Ⅰ考试性质无变化Ⅱ考查目标无变化Ⅲ考试形式和试卷结构无变化Ⅳ考查内容词汇考生应掌握5500个左右的单词及相关附表中的内容(见附录1)。附录1的词汇表仅包含单词的基本词形,未包含单词的读音、词性、意义和形态变化等,考生应在听、说、读、写等语言实践中学习和掌握这些内容。同时,考生应掌握单词的习惯用法,包括搭配、固定表达等,并掌握单词之间的语义关系,如上下义关系、同义关系、反义关系等。此外,考生还应掌握转化、合考生应掌握5500个左右的单词及相关附表中的内容...
相关推荐
-
北京工业大学812材料力学2021年真题VIP专享
2025-12-29 999+ -
北京工业大学812材料力学2022年真题VIP专享
2025-12-29 999+ -
北京工业大学822信息与系统2021年真题答案VIP专享
2025-12-29 999+ -
北京工业大学822信息与系统2022年真题VIP专享
2025-12-29 999+ -
兰州大学803半导体物理(含晶体管原理)大学2017年真题VIP免费
2025-12-31 999+ -
兰州大学803半导体物理(含晶体管原理)大学2018年真题VIP免费
2025-12-31 999+ -
兰州大学803半导体物理(含晶体管原理)大学2019年真题VIP免费
2025-12-31 999+ -
长安大学838材料科学基础课后习题答案VIP免费
2026-01-13 999+ -
清华大学827电路原理2009年真题免费
2026-02-26 999+ -
清华大学827电路原理2009年真题答案免费
2026-02-26 999+
相关内容
-
宁夏大学电路手写版答案
分类:考研考博类
时间:2026-02-26
标签:无
格式:PDF
价格:免费
-
清华大学827电路原理2008年真题
分类:考研考博类
时间:2026-02-26
标签:清华大学
格式:PDF
价格:免费
-
清华大学827电路原理2008年真题答案
分类:考研考博类
时间:2026-02-26
标签:清华大学
格式:PDF
价格:免费
-
清华大学827电路原理2009年真题
分类:考研考博类
时间:2026-02-26
标签:清华大学
格式:PDF
价格:免费
-
清华大学827电路原理2009年真题答案
分类:考研考博类
时间:2026-02-26
标签:清华大学
格式:PDF
价格:免费

