302数学二1987年考研初试真题
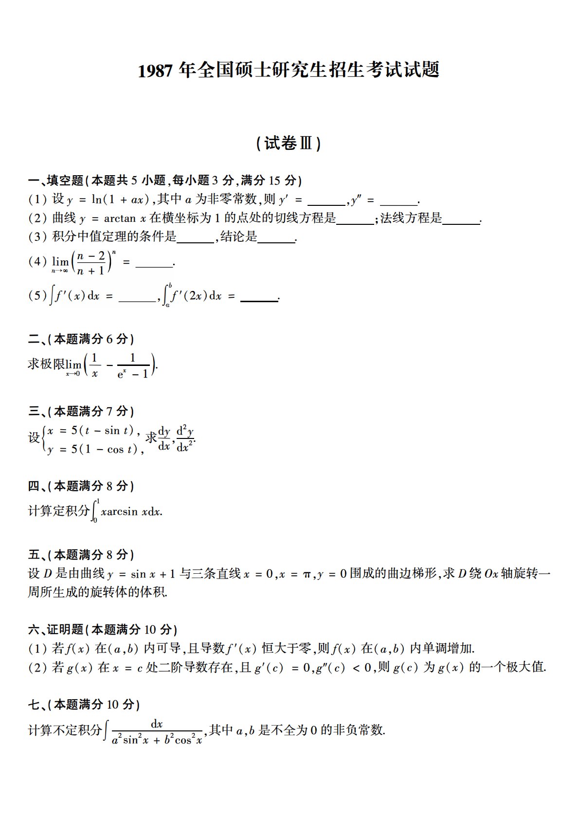
1987年全国硕士研究生招生考试试题(试卷皿)-、填空题(本题共5小题,每小题3分,满分15分)(1)设y=In(1+ax),其中a为非零常数,则y'=,y"=(2)曲线y=arctanx在横坐标为1的点处的切线方程是;法线方程是.(3)积分中值定理的条件是,结论是.(4)lim(n-2r=n--+ocn+l(5)ff'(x)dx=,ff'(2x)dx=.二、(本题满分6分)求极限lim(11x----t()了-ex-1).三、(本题满分7分)设{x=5(t-sint),求少心y=5(1-cost),dx'dx2·四、(本题满分8分)计算定积分rxarcsinxdx.。五、(本题满分8分)设D...
相关推荐
-
北京工业大学812材料力学2021年真题VIP专享
2025-12-29 999+ -
北京工业大学812材料力学2022年真题VIP专享
2025-12-29 999+ -
北京工业大学822信息与系统2021年真题答案VIP专享
2025-12-29 999+ -
北京工业大学822信息与系统2022年真题VIP专享
2025-12-29 999+ -
兰州大学803半导体物理(含晶体管原理)大学2017年真题VIP免费
2025-12-31 999+ -
兰州大学803半导体物理(含晶体管原理)大学2018年真题VIP免费
2025-12-31 999+ -
兰州大学803半导体物理(含晶体管原理)大学2019年真题VIP免费
2025-12-31 999+ -
长安大学838材料科学基础课后习题答案VIP免费
2026-01-13 999+ -
清华大学827电路原理2009年真题免费
2026-02-26 999+ -
清华大学827电路原理2009年真题答案免费
2026-02-26 999+
相关内容
-
宁夏大学电路手写版答案
分类:考研考博类
时间:2026-02-26
标签:无
格式:PDF
价格:免费
-
清华大学827电路原理2008年真题
分类:考研考博类
时间:2026-02-26
标签:清华大学
格式:PDF
价格:免费
-
清华大学827电路原理2008年真题答案
分类:考研考博类
时间:2026-02-26
标签:清华大学
格式:PDF
价格:免费
-
清华大学827电路原理2009年真题
分类:考研考博类
时间:2026-02-26
标签:清华大学
格式:PDF
价格:免费
-
清华大学827电路原理2009年真题答案
分类:考研考博类
时间:2026-02-26
标签:清华大学
格式:PDF
价格:免费

