303数学三1992年考研初试真题
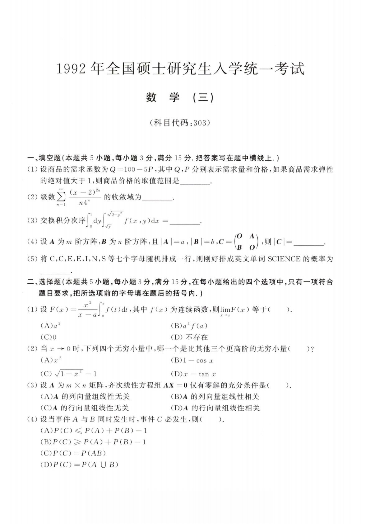
1992年全国硕士研究生入学统一考试数学(三)(科目代码:303)一、填空题(本题共5小题,每小题3分,满分15分.把答案写在题中横线上.)(1)设商品的需求函数为Q=100-5P,其中分别表示需求量和价格,如果商品需求弹性的绝对值大于1,则商品价格的取值范围是________•00/n\2n(2)级数工U…的收敛域为________.n=l皿flfJ2—J(3)交换积分次序dy)dj?=________・J0J^/~y(4)设A为m阶方阵,B为"阶方阵,^.|A\=a,\B\=b,C=,贝0|C|=________.(5)将C,C,E,E,I,N,S等七个字母随机排成一行,则刚好排成英文单词...
相关推荐
-
北京工业大学812材料力学2021年真题VIP专享
2025-12-29 999+ -
北京工业大学812材料力学2022年真题VIP专享
2025-12-29 999+ -
北京工业大学822信息与系统2021年真题答案VIP专享
2025-12-29 999+ -
北京工业大学822信息与系统2022年真题VIP专享
2025-12-29 999+ -
兰州大学803半导体物理(含晶体管原理)大学2017年真题VIP免费
2025-12-31 999+ -
兰州大学803半导体物理(含晶体管原理)大学2018年真题VIP免费
2025-12-31 999+ -
兰州大学803半导体物理(含晶体管原理)大学2019年真题VIP免费
2025-12-31 999+ -
长安大学838材料科学基础课后习题答案VIP免费
2026-01-13 999+ -
清华大学827电路原理2009年真题免费
2026-02-26 999+ -
清华大学827电路原理2009年真题答案免费
2026-02-26 999+
相关内容
-
宁夏大学电路手写版答案
分类:考研考博类
时间:2026-02-26
标签:无
格式:PDF
价格:免费
-
清华大学827电路原理2008年真题
分类:考研考博类
时间:2026-02-26
标签:清华大学
格式:PDF
价格:免费
-
清华大学827电路原理2008年真题答案
分类:考研考博类
时间:2026-02-26
标签:清华大学
格式:PDF
价格:免费
-
清华大学827电路原理2009年真题
分类:考研考博类
时间:2026-02-26
标签:清华大学
格式:PDF
价格:免费
-
清华大学827电路原理2009年真题答案
分类:考研考博类
时间:2026-02-26
标签:清华大学
格式:PDF
价格:免费

