南昌大学827机械设计基础2001年真题答案
标签: #真题
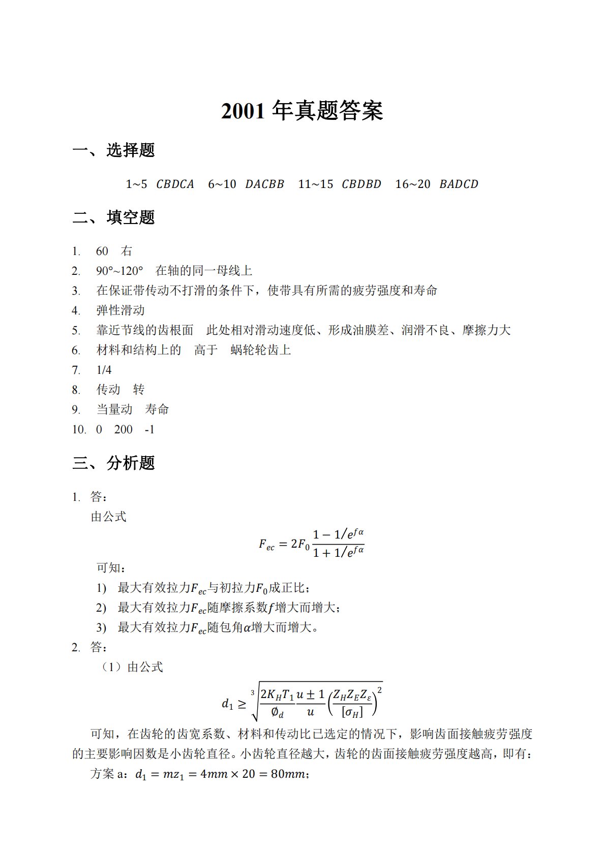
2001年真题答案一、选择题1~56~1011~1516~20二、填空题1.60右2.90°~120°在轴的同一母线上3.在保证带传动不打滑的条件下,使带具有所需的疲劳强度和寿命4.弹性滑动5.靠近节线的齿根面此处相对滑动速度低、形成油膜差、润滑不良、摩擦力大6.材料和结构上的高于蜗轮轮齿上7.1/48.传动转9.当量动寿命10.0200-1三、分析题1.答:由公式=201−11+1可知:1)最大有效拉力与初拉力0成正比;2)最大有效拉力随摩擦系数增大而增大;3)最大有效拉力随包角增大而增大。2.答:(1)由公...
相关推荐
-
北京工业大学812材料力学2021年真题VIP专享
2025-12-29 999+ -
北京工业大学812材料力学2022年真题VIP专享
2025-12-29 999+ -
北京工业大学822信息与系统2021年真题答案VIP专享
2025-12-29 999+ -
北京工业大学822信息与系统2022年真题VIP专享
2025-12-29 999+ -
兰州大学803半导体物理(含晶体管原理)大学2017年真题VIP免费
2025-12-31 999+ -
兰州大学803半导体物理(含晶体管原理)大学2018年真题VIP免费
2025-12-31 999+ -
兰州大学803半导体物理(含晶体管原理)大学2019年真题VIP免费
2025-12-31 999+ -
长安大学838材料科学基础课后习题答案VIP免费
2026-01-13 999+ -
清华大学827电路原理2009年真题免费
2026-02-26 999+ -
清华大学827电路原理2009年真题答案免费
2026-02-26 999+
相关内容
-
宁夏大学电路手写版答案
分类:考研考博类
时间:2026-02-26
标签:无
格式:PDF
价格:免费
-
清华大学827电路原理2008年真题
分类:考研考博类
时间:2026-02-26
标签:清华大学
格式:PDF
价格:免费
-
清华大学827电路原理2008年真题答案
分类:考研考博类
时间:2026-02-26
标签:清华大学
格式:PDF
价格:免费
-
清华大学827电路原理2009年真题
分类:考研考博类
时间:2026-02-26
标签:清华大学
格式:PDF
价格:免费
-
清华大学827电路原理2009年真题答案
分类:考研考博类
时间:2026-02-26
标签:清华大学
格式:PDF
价格:免费

