华南农业大学842畜牧学概论大综合
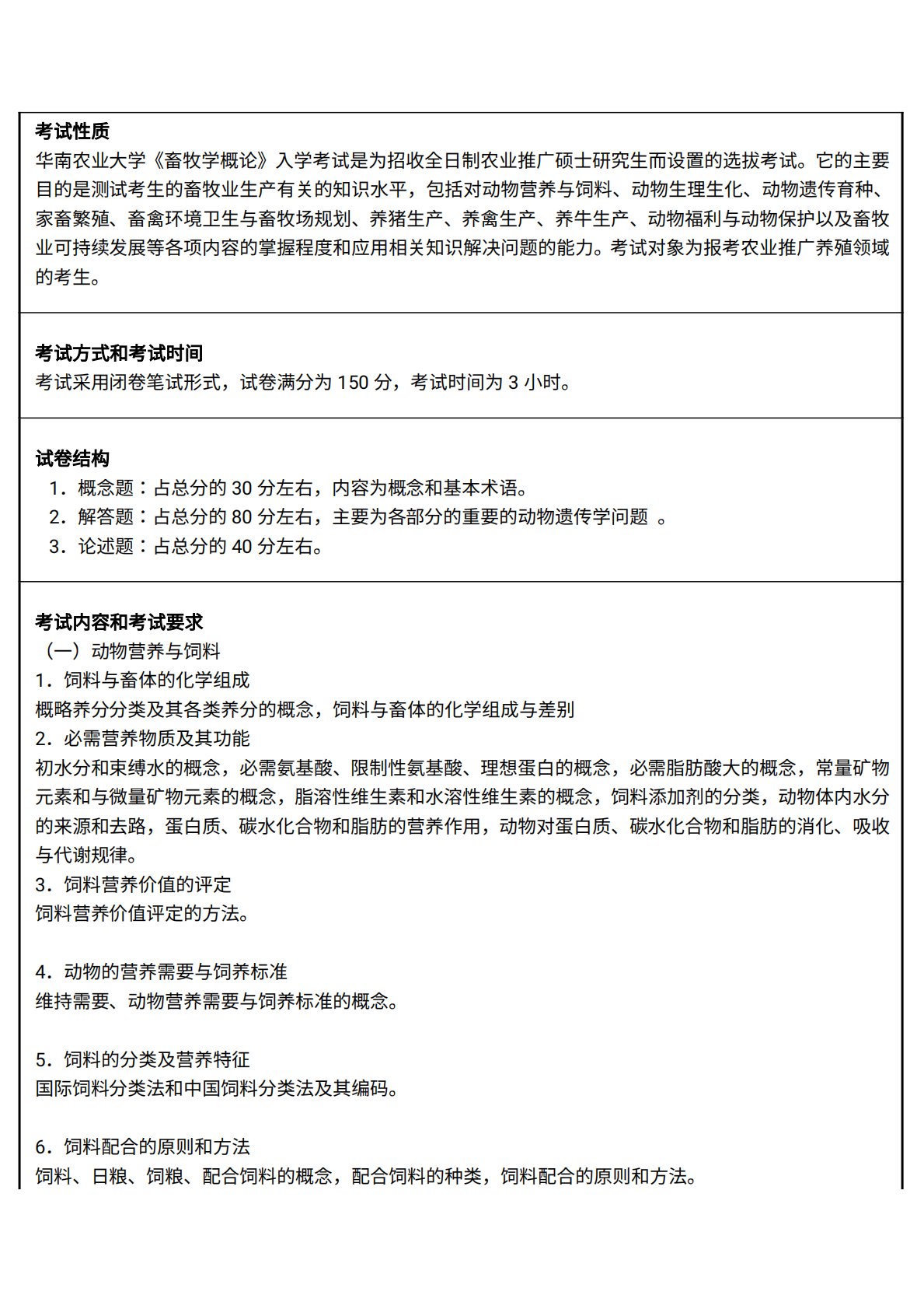
考试性质华南农业大学《畜牧学概论》入学考试是为招收全日制农业推广硕士研究生而设置的选拔考试。它的主要目的是测试考生的畜牧业生产有关的知识水平,包括对动物营养与饲料、动物生理生化、动物遗传育种、家畜繁殖、畜禽环境卫生与畜牧场规划、养猪生产、养禽生产、养牛生产、动物福利与动物保护以及畜牧业可持续发展等各项内容的掌握程度和应用相关知识解决问题的能力。考试对象为报考农业推广养殖领域的考生。考试方式和考试时间考试采用闭卷笔试形式,试卷满分为150分,考试时间为3小时。试卷结构 1.概念题:占总分的30分左右,内容为概念和基本术语。 2.解答题:占总分的80分左右,主要为各部分的重要的动物遗传学问题...
相关推荐
-
北京工业大学812材料力学2021年真题VIP专享
2025-12-29 999+ -
北京工业大学812材料力学2022年真题VIP专享
2025-12-29 999+ -
北京工业大学822信息与系统2021年真题答案VIP专享
2025-12-29 999+ -
北京工业大学822信息与系统2022年真题VIP专享
2025-12-29 999+ -
兰州大学803半导体物理(含晶体管原理)大学2017年真题VIP免费
2025-12-31 999+ -
兰州大学803半导体物理(含晶体管原理)大学2018年真题VIP免费
2025-12-31 999+ -
兰州大学803半导体物理(含晶体管原理)大学2019年真题VIP免费
2025-12-31 999+ -
清华大学827电路原理2008年真题答案
2026-02-26 999+ -
清华大学827电路原理2009年真题
2026-02-26 999+ -
清华大学827电路原理2009年真题答案
2026-02-26 999+
相关内容
-
厦门大学334新闻与传播专业综合能力2023年真题
分类:考研考博类
时间:2026-02-26
标签:真题
格式:PDF
价格:4.9 知币
-
厦门大学334新闻与传播专业综合能力2024年真题
分类:考研考博类
时间:2026-02-26
标签:真题
格式:PDF
价格:4.9 知币
-
厦门大学334新闻与传播专业综合能力2025年真题
分类:考研考博类
时间:2026-02-26
标签:真题
格式:PDF
价格:4.9 知币
-
厦门大学440新闻与传播专业基础2023年真题
分类:考研考博类
时间:2026-02-26
标签:真题
格式:PDF
价格:4.9 知币
-
厦门大学440新闻与传播专业基础2024年真题
分类:考研考博类
时间:2026-02-26
标签:真题
格式:PDF
价格:4.9 知币

