福州大学866信号与系统考纲
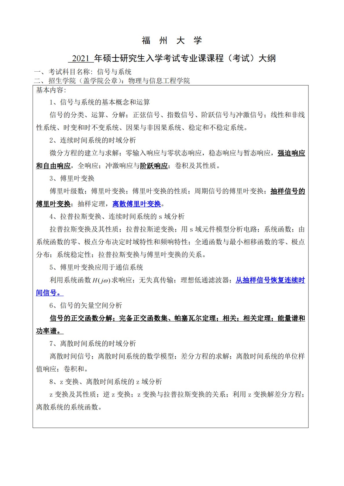
福州大学2021年硕士研究生入学考试专业课课程(考试)大纲一、考试科目名称:信号与系统二、招生学院(盖学院公章):物理与信息工程学院基本内容:1、信号与系统的基本概念和运算信号的分类、运算、分解;正弦信号、指数信号、阶跃信号与冲激信号;线性和非线性系统、时变和时不变系统、因果与非因果系统、稳定和不稳定系统。2、连续时间系统的时域分析微分方程的建立与求解;零输入响应与零状态响应,稳态响应与暂态响应,强迫响应和自由响应,全响应;冲激响应与阶跃响应;卷积及其性质。3、傅里叶变换傅里叶级数;傅里叶变换;傅里叶变换的性质;周期信号的傅里叶变换;抽样信号的傅里叶变换;抽样定理,离散傅里叶变换。4、拉普拉斯...
相关推荐
-
北京工业大学812材料力学2021年真题VIP专享
2025-12-29 999+ -
北京工业大学812材料力学2022年真题VIP专享
2025-12-29 999+ -
北京工业大学822信息与系统2021年真题答案VIP专享
2025-12-29 999+ -
北京工业大学822信息与系统2022年真题VIP专享
2025-12-29 999+ -
兰州大学803半导体物理(含晶体管原理)大学2017年真题VIP免费
2025-12-31 999+ -
兰州大学803半导体物理(含晶体管原理)大学2018年真题VIP免费
2025-12-31 999+ -
兰州大学803半导体物理(含晶体管原理)大学2019年真题VIP免费
2025-12-31 999+ -
清华大学827电路原理2008年真题答案
2026-02-26 999+ -
清华大学827电路原理2009年真题
2026-02-26 999+ -
清华大学827电路原理2009年真题答案
2026-02-26 999+
相关内容
-
厦门大学334新闻与传播专业综合能力2023年真题
分类:考研考博类
时间:2026-02-26
标签:真题
格式:PDF
价格:4.9 知币
-
厦门大学334新闻与传播专业综合能力2024年真题
分类:考研考博类
时间:2026-02-26
标签:真题
格式:PDF
价格:4.9 知币
-
厦门大学334新闻与传播专业综合能力2025年真题
分类:考研考博类
时间:2026-02-26
标签:真题
格式:PDF
价格:4.9 知币
-
厦门大学440新闻与传播专业基础2023年真题
分类:考研考博类
时间:2026-02-26
标签:真题
格式:PDF
价格:4.9 知币
-
厦门大学440新闻与传播专业基础2024年真题
分类:考研考博类
时间:2026-02-26
标签:真题
格式:PDF
价格:4.9 知币

