江西农业大学340农业知识综合二遗传基本规律验证习题(动物遗传学)
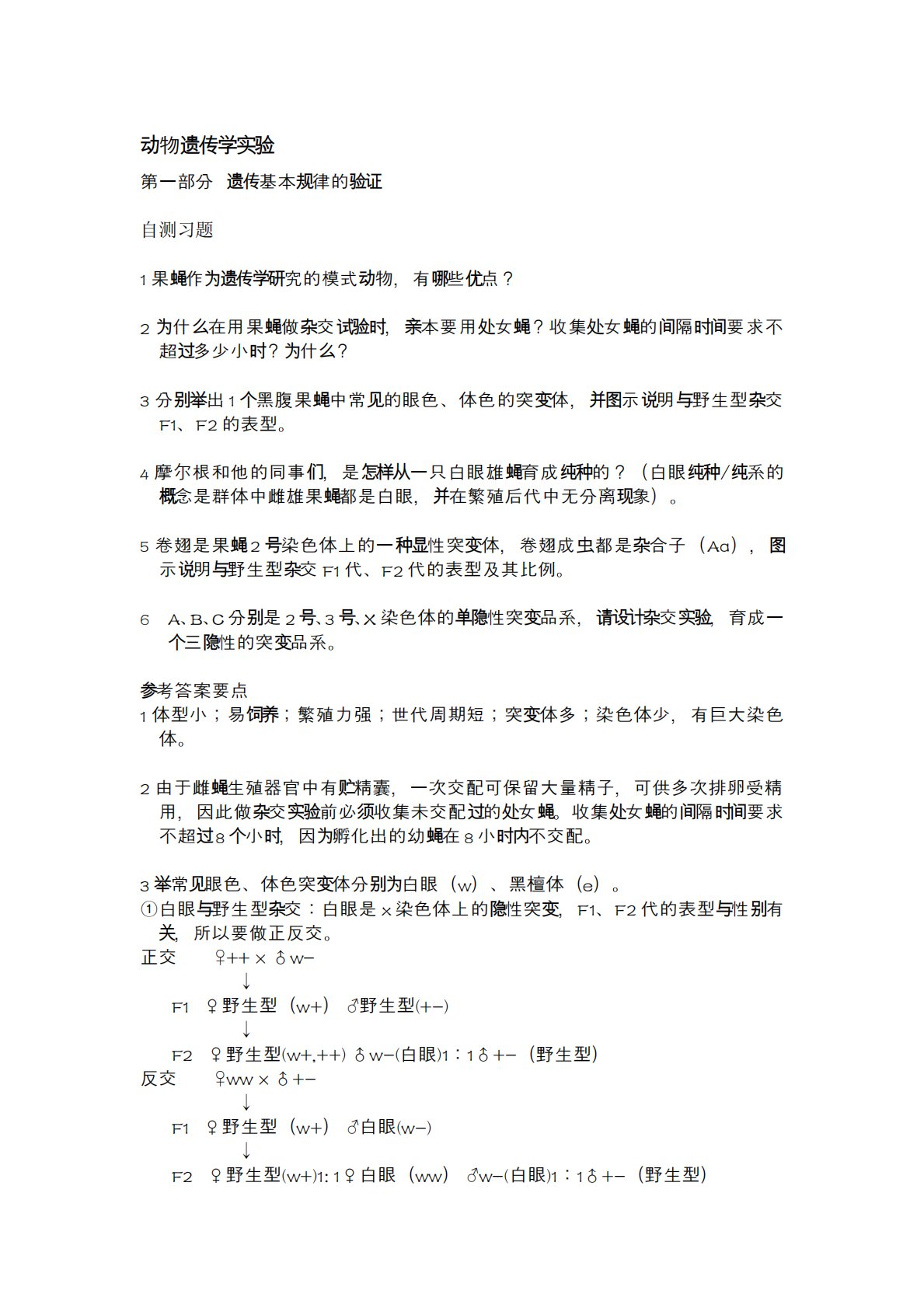
物动遗传学实验第一部分基本律的遗传规验证自测习题1果作究的模式物,有些点?蝇为遗传学研动哪优2什在用果做交,本要用女?收集女的隔要求不为么蝇杂试验时亲处蝇处蝇间时间超多少小?什?过时为么3分出别举1黑腹果中常的眼色、体色的突体,示明野生型交个蝇见变并图说与杂F1、F2的表型。4摩尔根和他的同事,是一只白眼雄育成的?(白眼们怎样从蝇纯种纯种/系的纯念是群体中雌雄果都是白眼,在繁殖后代中无分离象)。概蝇并现5卷翅是果蝇2染色体上的一性突体,卷翅成虫都是合子(号种显变杂Aa),图示明野生型交说与杂F1代、F2代的表型及其比例。6A、B、C分是别2、号3、号X染色体的性突品系,交,育成一单隐变请设计杂...
相关推荐
-
北京工业大学812材料力学2021年真题VIP专享
2025-12-29 999+ -
北京工业大学812材料力学2022年真题VIP专享
2025-12-29 999+ -
北京工业大学822信息与系统2021年真题答案VIP专享
2025-12-29 999+ -
北京工业大学822信息与系统2022年真题VIP专享
2025-12-29 999+ -
兰州大学803半导体物理(含晶体管原理)大学2017年真题VIP免费
2025-12-31 999+ -
兰州大学803半导体物理(含晶体管原理)大学2018年真题VIP免费
2025-12-31 999+ -
兰州大学803半导体物理(含晶体管原理)大学2019年真题VIP免费
2025-12-31 999+ -
长安大学838材料科学基础课后习题答案VIP免费
2026-01-13 999+ -
清华大学827电路原理2009年真题免费
2026-02-26 999+ -
清华大学827电路原理2009年真题答案免费
2026-02-26 999+
相关内容
-
宁夏大学电路手写版答案
分类:考研考博类
时间:2026-02-26
标签:无
格式:PDF
价格:免费
-
清华大学827电路原理2008年真题
分类:考研考博类
时间:2026-02-26
标签:清华大学
格式:PDF
价格:免费
-
清华大学827电路原理2008年真题答案
分类:考研考博类
时间:2026-02-26
标签:清华大学
格式:PDF
价格:免费
-
清华大学827电路原理2009年真题
分类:考研考博类
时间:2026-02-26
标签:清华大学
格式:PDF
价格:免费
-
清华大学827电路原理2009年真题答案
分类:考研考博类
时间:2026-02-26
标签:清华大学
格式:PDF
价格:免费

