曲阜师范大学858数据结构与计算机网络2020年真题回忆版-6c405572105c
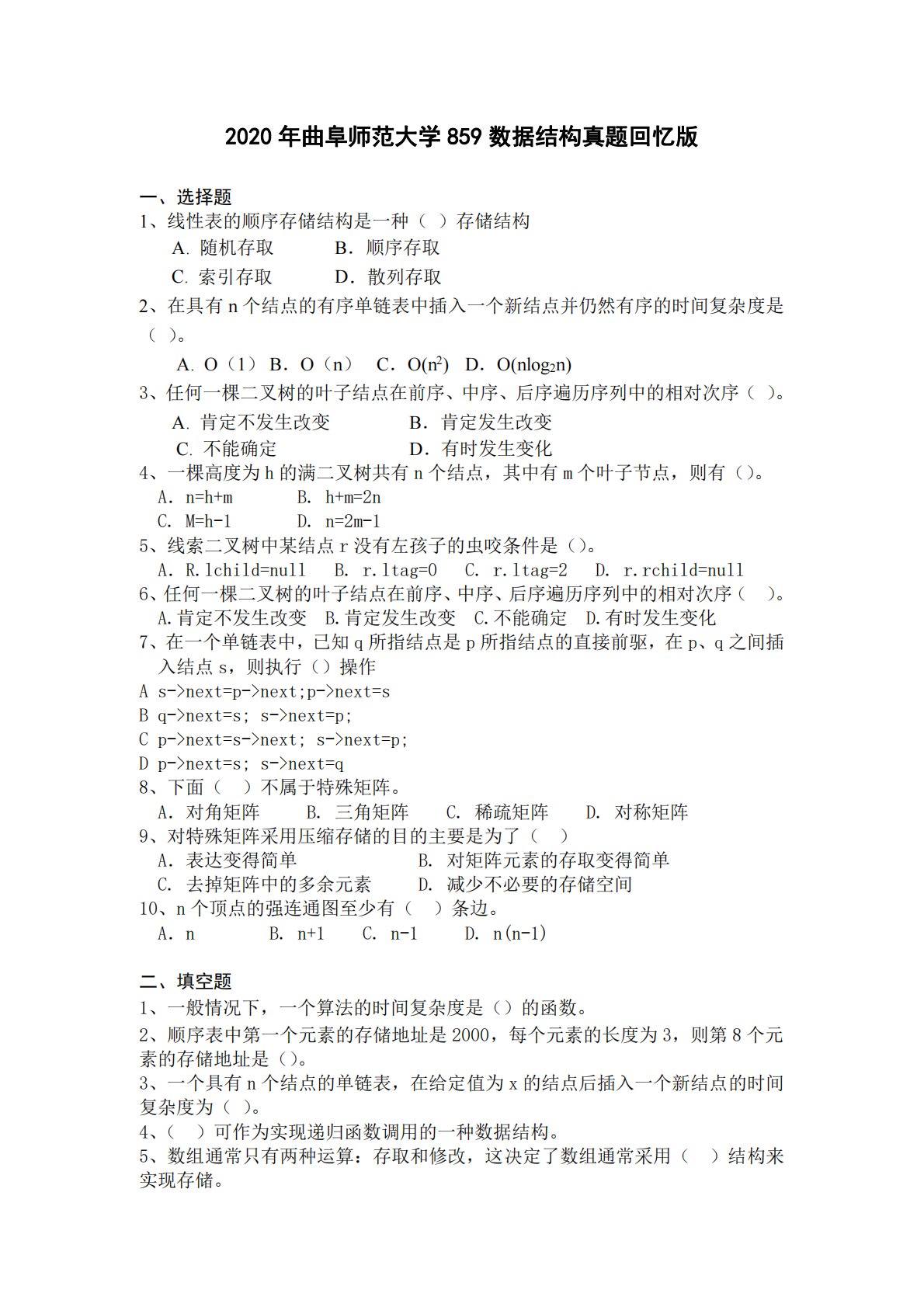
2020年曲阜师范大学859数据结构真题回忆版一、选择题1、线性表的顺序存储结构是一种()存储结构A.随机存取B.顺序存取C.索引存取D.散列存取2、在具有n个结点的有序单链表中插入一个新结点并仍然有序的时间复杂度是()。A.O(1)B.O(n)C.O(n2)D.O(nlog2n)3、任何一棵二叉树的叶子结点在前序、中序、后序遍历序列中的相对次序()。A.肯定不发生改变B.肯定发生改变C.不能确定D.有时发生变化4、一棵高度为h的满二叉树共有n个结点,其中有m个叶子节点,则有()。A.n=h+mB.h+m=2nC.M=h-1D.n=2m-15、线索二叉树中某结点r没有左孩子的虫咬条件是()。A...
相关推荐
-
黑龙江大学735考古学专业基础名词解释(考古学、博物馆、文物学)大杂烩VIP免费
2026-02-25 999+ -
黑龙江大学735考古学专业基础中国南方崖葬 的类型学考察VIP免费
2026-02-25 999+ -
黑龙江大学735考古学专业基础文化遗产VIP免费
2026-02-25 999+ -
黑龙江大学735考古学专业基础福建武夷山市葫芦山遗址2014年发掘简报VIP免费
2026-02-25 999+ -
黑龙江大学735考古学专业基础冲刺笔记VIP免费
2026-02-25 999+ -
黑龙江大学735考古学专业基础厦大冲刺笔记VIP免费
2026-02-25 999+ -
黑龙江大学735考古学专业基础郑州二VIP免费
2026-02-25 999+ -
黑龙江大学735考古学专业基础中国文物古迹保护准则VIP免费
2026-02-25 999+ -
黑龙江大学735考古学专业基础考古学十八讲题目总结VIP专享
2026-02-25 999+ -
黑龙江大学735考古学专业基础文化遗产整理VIP专享
2026-02-25 999+
相关内容
-
黑龙江大学735考古学专业基础厦大冲刺笔记
分类:考研考博类
时间:2026-02-25
标签:无
格式:PDF
价格:1 知币
-
黑龙江大学735考古学专业基础郑州二
分类:考研考博类
时间:2026-02-25
标签:无
格式:PDF
价格:1 知币
-
黑龙江大学735考古学专业基础中国文物古迹保护准则
分类:考研考博类
时间:2026-02-25
标签:无
格式:PDF
价格:1 知币
-
黑龙江大学735考古学专业基础考古学十八讲题目总结
分类:考研考博类
时间:2026-02-25
标签:无
格式:PDF
价格:3 知币
-
黑龙江大学735考古学专业基础文化遗产整理
分类:考研考博类
时间:2026-02-25
标签:无
格式:PDF
价格:3 知币

