华北电力大学(北京)821机械设计基础2015年考研初试真题
标签: #真题
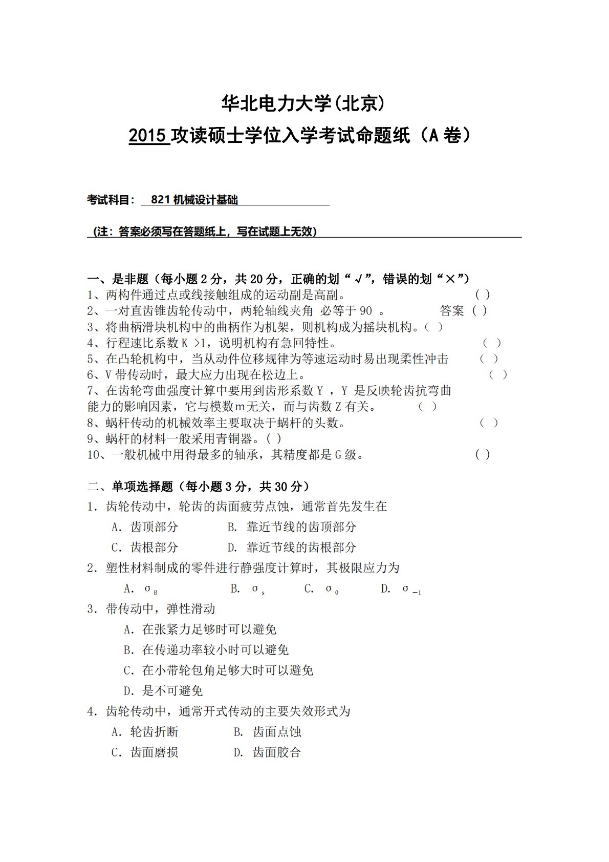
华北电力大学(北京)2015攻读硕士学位入学考试命题纸(A卷)考试科目:821机械设计基础(注:答案必须写在答题纸上,写在试题上无效)一、是非题(每小题2分,共20分,正确的划“√”,错误的划“×”)1、两构件通过点或线接触组成的运动副是高副。()2、一对直齿锥齿轮传动中,两轮轴线夹角必等于90。答案()3、将曲柄滑块机构中的曲柄作为机架,则机构成为摇块机构。()4、行程速比系数K>1,说明机构有急回特性。()5、在凸轮机构中,当从动件位移规律为等速运动时易出现柔性冲击()6、V带传动时,最大应力出现在松边上。()7、在齿轮弯曲强度计算中要用到齿形系数Y,Y是反映轮齿抗弯曲能力的影响因素,它与...
相关推荐
-
中国地质大学(北京)809综合地质学复习经验VIP免费
2026-01-09 999+ -
陕西师范大学832综合化学2003年真题(无机化学)免费
2026-02-02 999+ -
青岛科技大学高分子物理化学2010年答案免费
2026-02-26 999+ -
三峡大学分析化学(同等学力加试)2009年真题免费
2026-02-26 999+ -
三峡大学化学综合2006年真题免费
2026-02-26 999+ -
三峡大学化学综合2009年真题免费
2026-02-26 999+ -
厦门大学生化考研大纲免费
2026-02-26 999+ -
厦门大学生物化学期末考试2005年免费
2026-02-26 999+ -
厦门大学生物化学期末考试答案2005年免费
2026-02-26 999+ -
厦门大学生物化学期末考试及答案2006免费
2026-02-26 999+

