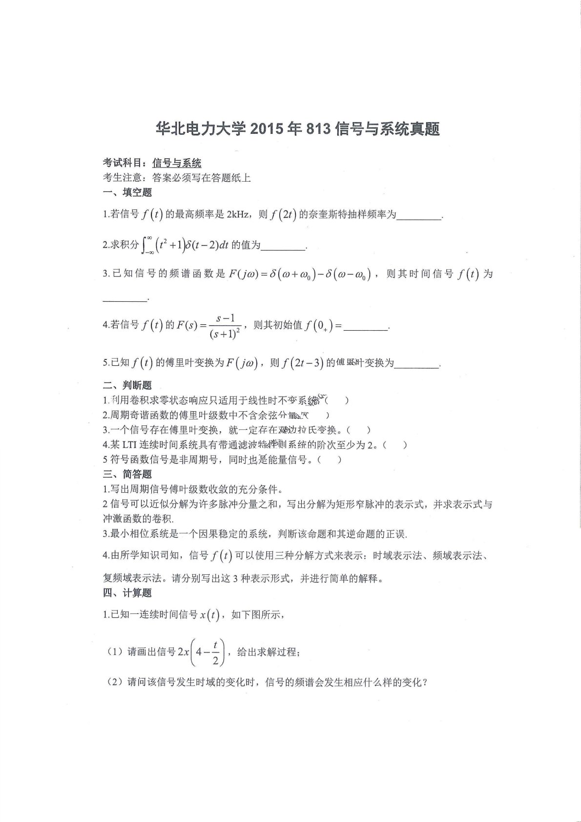
华北电力大学(北京)813信号与系统2015年真题
VIP免费
标签: #真题
摘要:
展开>>
收起<<
百校文库—海量高校资料共享库百校文库是一个线上大学生专业学习资料共享平台,致力于通过用户自主上传与分享,打造一个涵盖各大高校、各学科门类的免费资源中心。平台已积累50万+套历年真题与100万+条学习文档,覆盖绝大多数高校专业,所有资料均由各大高校学生自主上传。✅资料透明,直观预览新增全站资料目录功能,所有资源分类清晰、一目了然。访问在线目录,即可快速浏览平台资源全貌,了解资料覆盖范围。点击查看实时更新的资源总览:【百校文库最新资料目录】✅严格审核,保障基础质量为确保内容可用性,所有用户上传资料均经过基础格式与内容审核,如有任何问题,可通过下方扫码,联系官方客服反馈。如何使用百校文库?第一步:访...
相关推荐
-
中国地质大学(北京)809综合地质学复习经验VIP免费
2026-01-09 999+ -
陕西师范大学832综合化学2003年真题(无机化学)免费
2026-02-02 999+ -
青岛科技大学高分子物理化学2010年答案免费
2026-02-26 999+ -
三峡大学分析化学(同等学力加试)2009年真题免费
2026-02-26 999+ -
三峡大学化学综合2006年真题免费
2026-02-26 999+ -
三峡大学化学综合2009年真题免费
2026-02-26 999+ -
厦门大学生化考研大纲免费
2026-02-26 999+ -
厦门大学生物化学期末考试2005年免费
2026-02-26 999+ -
厦门大学生物化学期末考试答案2005年免费
2026-02-26 999+ -
厦门大学生物化学期末考试及答案2006免费
2026-02-26 999+
作者:北木在北
分类:考研考博类
价格:2知币
属性:4 页
大小:1.1MB
格式:PDF
时间:2026-02-02

