华北电力大学(北京)821机械设计基础2015机械设计基础试卷03答案
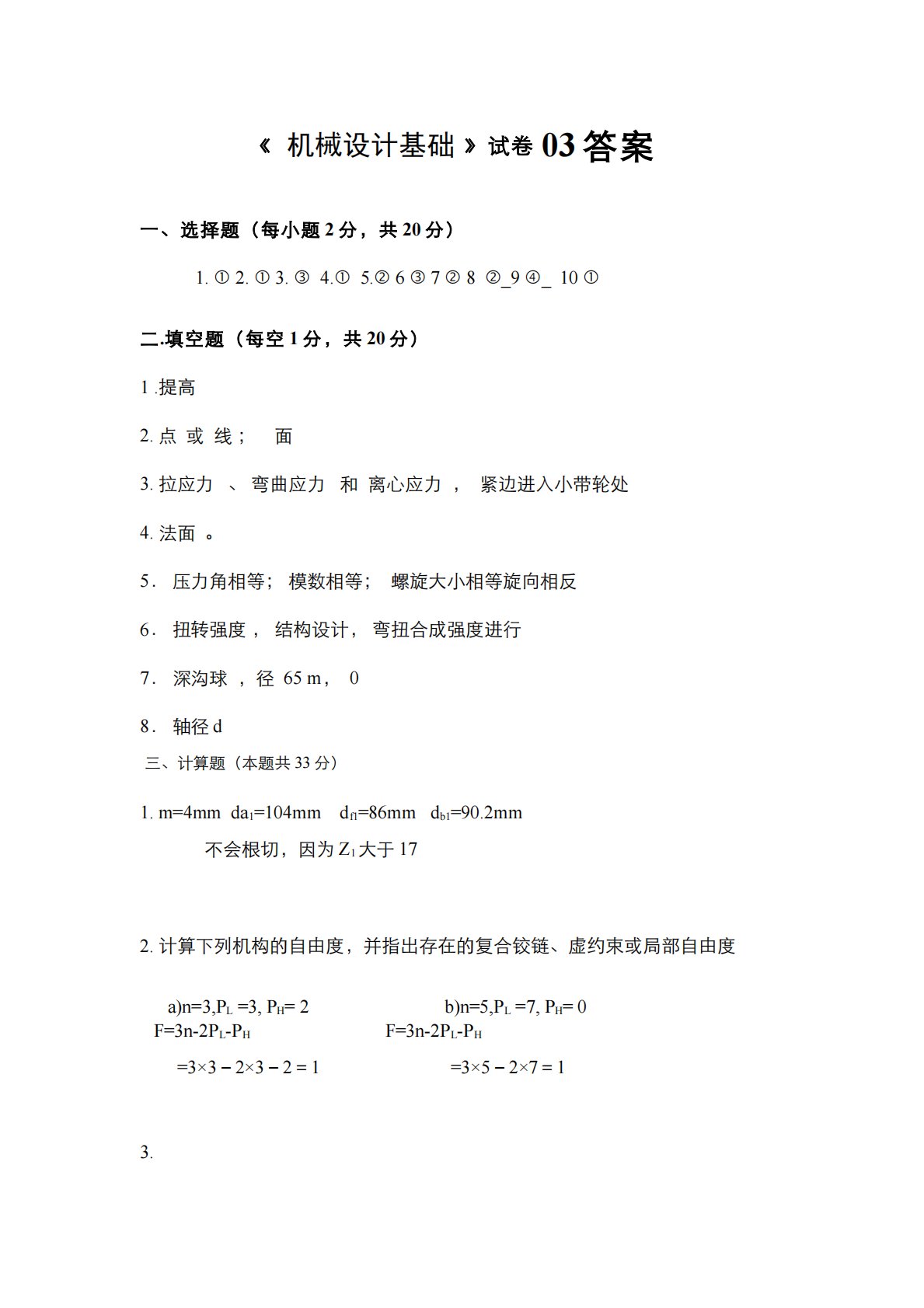
《机械设计基础》试卷03答案一、选择题(每小题2分,共20分)1.①2.①3.③4.①5.②6③7②8②_9④_10①二.填空题(每空1分,共20分)1.提高2.点或线;面3.拉应力、弯曲应力和离心应力,紧边进入小带轮处4.法面。5.压力角相等;模数相等;螺旋大小相等旋向相反6.扭转强度,结构设计,弯扭合成强度进行7.深沟球,径65m,08.轴径d三、计算题(本题共33分)1.m=4mmda1=104mmdf1=86mmdb1=90.2mm不会根切,因为Z1大于172.计算下列机构的自由度,并指出存在的复合铰链、虚约束或局部自由度a)n=3,PL=3,PH=2b)n=5,PL=7,PH=0F=...
相关推荐
-
北京工业大学812材料力学2021年真题VIP专享
2025-12-29 999+ -
北京工业大学812材料力学2022年真题VIP专享
2025-12-29 999+ -
北京工业大学822信息与系统2021年真题答案VIP专享
2025-12-29 999+ -
北京工业大学822信息与系统2022年真题VIP专享
2025-12-29 999+ -
兰州大学803半导体物理(含晶体管原理)大学2017年真题VIP免费
2025-12-31 999+ -
兰州大学803半导体物理(含晶体管原理)大学2018年真题VIP免费
2025-12-31 999+ -
兰州大学803半导体物理(含晶体管原理)大学2019年真题VIP免费
2025-12-31 999+ -
清华大学827电路原理2008年真题答案
2026-02-26 999+ -
清华大学827电路原理2009年真题
2026-02-26 999+ -
清华大学827电路原理2009年真题答案
2026-02-26 999+
相关内容
-
厦门大学334新闻与传播专业综合能力2023年真题
分类:考研考博类
时间:2026-02-26
标签:真题
格式:PDF
价格:4.9 知币
-
厦门大学334新闻与传播专业综合能力2024年真题
分类:考研考博类
时间:2026-02-26
标签:真题
格式:PDF
价格:4.9 知币
-
厦门大学334新闻与传播专业综合能力2025年真题
分类:考研考博类
时间:2026-02-26
标签:真题
格式:PDF
价格:4.9 知币
-
厦门大学440新闻与传播专业基础2023年真题
分类:考研考博类
时间:2026-02-26
标签:真题
格式:PDF
价格:4.9 知币
-
厦门大学440新闻与传播专业基础2024年真题
分类:考研考博类
时间:2026-02-26
标签:真题
格式:PDF
价格:4.9 知币

