上海电力大学840数据结构基2024年真题2
标签: #真题
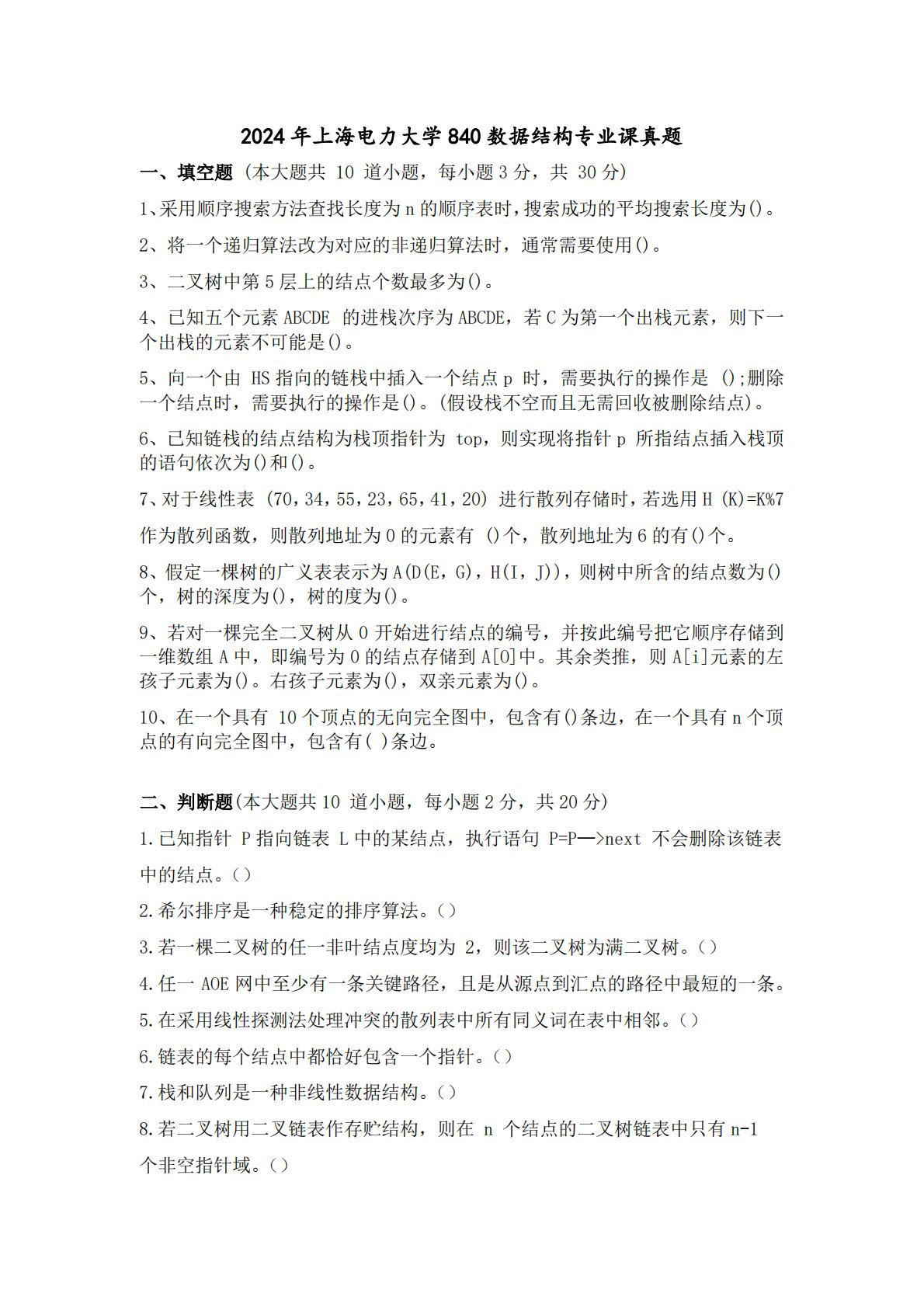
2024年上海电力大学840数据结构专业课真题一、填空题(本大题共10道小题,每小题3分,共30分)1、采用顺序搜索方法查找长度为n的顺序表时,搜索成功的平均搜索长度为()。2、将一个递归算法改为对应的非递归算法时,通常需要使用()。3、二叉树中第5层上的结点个数最多为()。4、已知五个元素ABCDE的进栈次序为ABCDE,若C为第一个出栈元素,则下一个出栈的元素不可能是()。5、向一个由HS指向的链栈中插入一个结点p时,需要执行的操作是();删除一个结点时,需要执行的操作是()。(假设栈不空而且无需回收被删除结点)。6、已知链栈的结点结构为栈顶指针为top,则实现将指针p所指结点插入栈顶的语...
相关推荐
-
北京工业大学812材料力学2021年真题VIP专享
2025-12-29 999+ -
北京工业大学812材料力学2022年真题VIP专享
2025-12-29 999+ -
北京工业大学822信息与系统2021年真题答案VIP专享
2025-12-29 999+ -
北京工业大学822信息与系统2022年真题VIP专享
2025-12-29 999+ -
兰州大学803半导体物理(含晶体管原理)大学2017年真题VIP免费
2025-12-31 999+ -
兰州大学803半导体物理(含晶体管原理)大学2018年真题VIP免费
2025-12-31 999+ -
兰州大学803半导体物理(含晶体管原理)大学2019年真题VIP免费
2025-12-31 999+ -
长安大学838材料科学基础课后习题答案VIP免费
2026-01-13 999+ -
清华大学827电路原理2009年真题免费
2026-02-26 999+ -
清华大学827电路原理2009年真题答案免费
2026-02-26 999+
相关内容
-
宁夏大学电路手写版答案
分类:考研考博类
时间:2026-02-26
标签:无
格式:PDF
价格:免费
-
清华大学827电路原理2008年真题
分类:考研考博类
时间:2026-02-26
标签:清华大学
格式:PDF
价格:免费
-
清华大学827电路原理2008年真题答案
分类:考研考博类
时间:2026-02-26
标签:清华大学
格式:PDF
价格:免费
-
清华大学827电路原理2009年真题
分类:考研考博类
时间:2026-02-26
标签:清华大学
格式:PDF
价格:免费
-
清华大学827电路原理2009年真题答案
分类:考研考博类
时间:2026-02-26
标签:清华大学
格式:PDF
价格:免费

