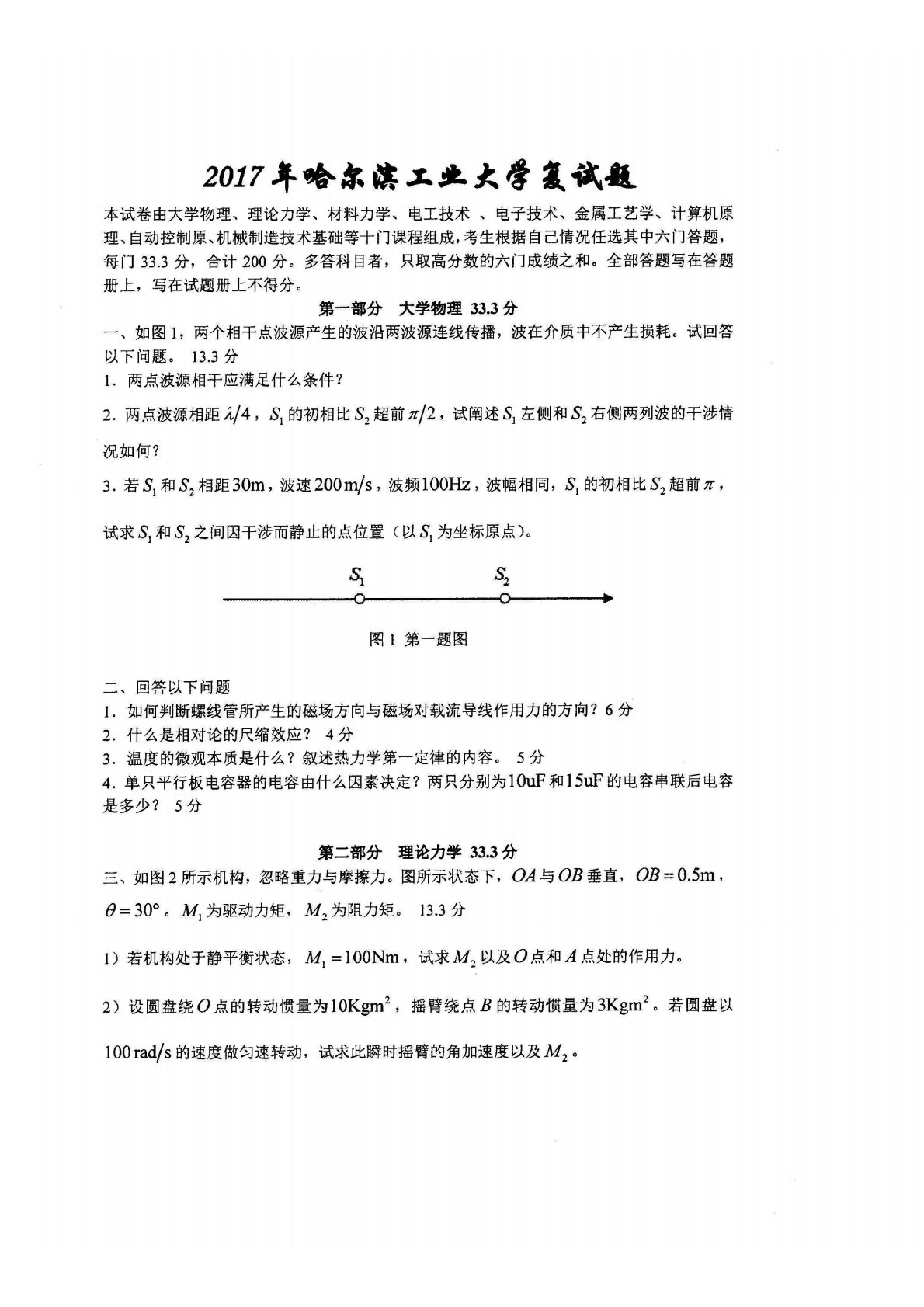
哈尔滨工业大学机械工程综合课2017年复试真题
标签: #真题
百校文库—海量高校资料共享库百校文库是一个线上大学生专业学习资料共享平台,致力于通过用户自主上传与分享,打造一个涵盖各大高校、各学科门类的免费资源中心。平台已积累50万+套历年真题与100万+条学习文档,覆盖绝大多数高校专业,所有资料均由各大高校学生自主上传。✅资料透明,直观预览新增全站资料目录功能,所有资源分类清晰、一目了然。访问在线目录,即可快速浏览平台资源全貌,了解资料覆盖范围。点击查看实时更新的资源总览:【百校文库最新资料目录】✅严格审核,保障基础质量为确保内容可用性,所有用户上传资料均经过基础格式与内容审核,如有任何问题,可通过下方扫码,联系官方客服反馈。如何使用百校文库?第一步:访...
相关推荐
-
北京工业大学812材料力学2021年真题VIP专享
2025-12-29 999+ -
北京工业大学812材料力学2022年真题VIP专享
2025-12-29 999+ -
北京工业大学822信息与系统2021年真题答案VIP专享
2025-12-29 999+ -
北京工业大学822信息与系统2022年真题VIP专享
2025-12-29 999+ -
兰州大学803半导体物理(含晶体管原理)大学2017年真题VIP免费
2025-12-31 999+ -
兰州大学803半导体物理(含晶体管原理)大学2018年真题VIP免费
2025-12-31 999+ -
兰州大学803半导体物理(含晶体管原理)大学2019年真题VIP免费
2025-12-31 999+ -
清华大学827电路原理2008年真题答案
2026-02-26 999+ -
清华大学827电路原理2009年真题
2026-02-26 999+ -
清华大学827电路原理2009年真题答案
2026-02-26 999+
相关内容
-
厦门大学334新闻与传播专业综合能力2023年真题
分类:考研考博类
时间:2026-02-26
标签:真题
格式:PDF
价格:4.9 知币
-
厦门大学334新闻与传播专业综合能力2024年真题
分类:考研考博类
时间:2026-02-26
标签:真题
格式:PDF
价格:4.9 知币
-
厦门大学334新闻与传播专业综合能力2025年真题
分类:考研考博类
时间:2026-02-26
标签:真题
格式:PDF
价格:4.9 知币
-
厦门大学440新闻与传播专业基础2023年真题
分类:考研考博类
时间:2026-02-26
标签:真题
格式:PDF
价格:4.9 知币
-
厦门大学440新闻与传播专业基础2024年真题
分类:考研考博类
时间:2026-02-26
标签:真题
格式:PDF
价格:4.9 知币

