西北大学计算机类专业综合(数据库、计算机组成原理、面向对象程序设计)复习大纲
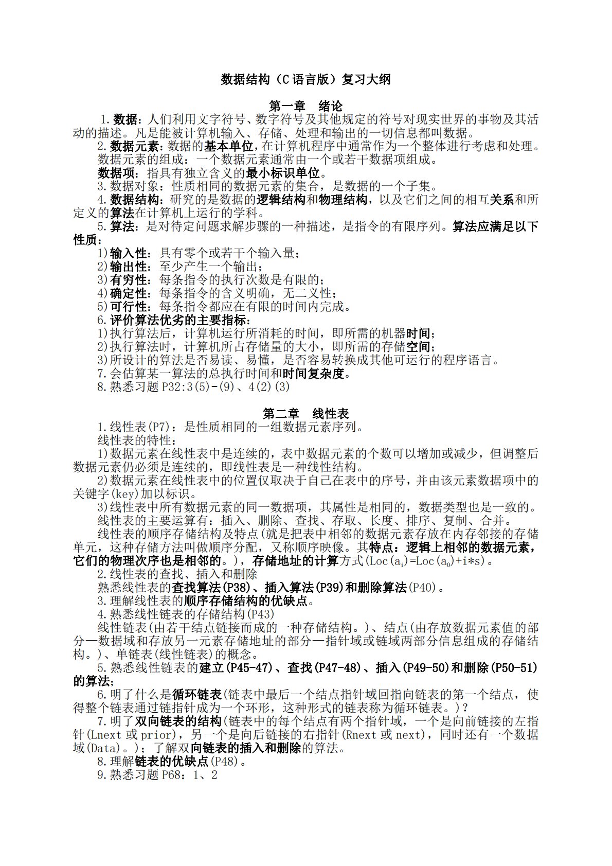
数据结构(C语言版)复习大纲第一章绪论1.数据:人们利用文字符号、数字符号及其他规定的符号对现实世界的事物及其活动的描述。凡是能被计算机输入、存储、处理和输出的一切信息都叫数据。2.数据元素:数据的基本单位,在计算机程序中通常作为一个整体进行考虑和处理。数据元素的组成:一个数据元素通常由一个或若干数据项组成。数据项:指具有独立含义的最小标识单位。3.数据对象:性质相同的数据元素的集合,是数据的一个子集。4.数据结构:研究的是数据的逻辑结构和物理结构,以及它们之间的相互关系和所定义的算法在计算机上运行的学科。5.算法:是对待定问题求解步骤的一种描述,是指令的有限序列。算法应满足以下性质:1)输入...
相关推荐
-
北京工业大学812材料力学2021年真题VIP专享
2025-12-29 999+ -
北京工业大学812材料力学2022年真题VIP专享
2025-12-29 999+ -
北京工业大学822信息与系统2021年真题答案VIP专享
2025-12-29 999+ -
北京工业大学822信息与系统2022年真题VIP专享
2025-12-29 999+ -
兰州大学803半导体物理(含晶体管原理)大学2017年真题VIP免费
2025-12-31 999+ -
兰州大学803半导体物理(含晶体管原理)大学2018年真题VIP免费
2025-12-31 999+ -
兰州大学803半导体物理(含晶体管原理)大学2019年真题VIP免费
2025-12-31 999+ -
长安大学838材料科学基础课后习题答案VIP免费
2026-01-13 999+ -
清华大学827电路原理2009年真题免费
2026-02-26 999+ -
清华大学827电路原理2009年真题答案免费
2026-02-26 999+
相关内容
-
宁夏大学电路手写版答案
分类:考研考博类
时间:2026-02-26
标签:无
格式:PDF
价格:免费
-
清华大学827电路原理2008年真题
分类:考研考博类
时间:2026-02-26
标签:清华大学
格式:PDF
价格:免费
-
清华大学827电路原理2008年真题答案
分类:考研考博类
时间:2026-02-26
标签:清华大学
格式:PDF
价格:免费
-
清华大学827电路原理2009年真题
分类:考研考博类
时间:2026-02-26
标签:清华大学
格式:PDF
价格:免费
-
清华大学827电路原理2009年真题答案
分类:考研考博类
时间:2026-02-26
标签:清华大学
格式:PDF
价格:免费

