河北工业大学831工程热力学2025真题(回忆版有五道简答题,四道大题,最后一道大题差图表没画,最后一道证明题)
标签: #真题
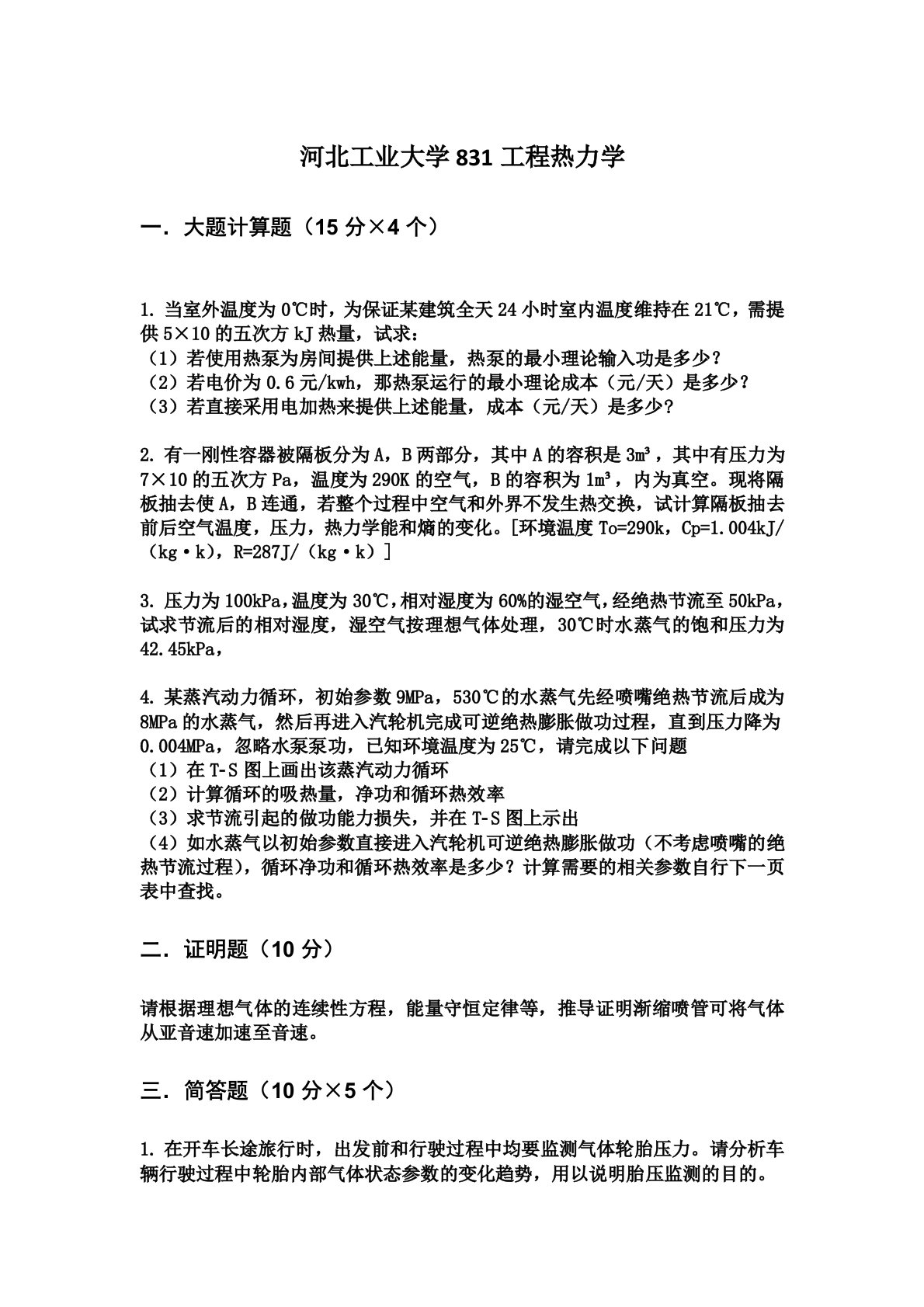
大题计算题(15分×4个)当室外温度为0℃时,为保证某建筑全天24小时室内温度维持在21℃,需提供5×10的五次方kJ热量,试求:若使用热泵为房间提供上述能量,热泵的最小理论输入功是多少?若电价为0.6元/kwh,那热泵运行的最小理论成本(元/天)是多少?若直接采用电加热来提供上述能量,成本(元/天)是多少?有一刚性容器被隔板分为A,B两部分,其中A的容积是3m³,其中有压力为7×10的五次方Pa,温度为290K的空气,B的容积为1m³,内为真空。现将隔板抽去使A,B连通,若整个过程中空气和外界不发生热交换,试计算隔板抽去前后空气温度,压力,热力学能和熵的变化。[环境温度To=290k,Cp=...
相关推荐
-
北京工业大学812材料力学2021年真题VIP专享
2025-12-29 999+ -
北京工业大学812材料力学2022年真题VIP专享
2025-12-29 999+ -
北京工业大学822信息与系统2021年真题答案VIP专享
2025-12-29 999+ -
北京工业大学822信息与系统2022年真题VIP专享
2025-12-29 999+ -
兰州大学803半导体物理(含晶体管原理)大学2017年真题VIP免费
2025-12-31 999+ -
兰州大学803半导体物理(含晶体管原理)大学2018年真题VIP免费
2025-12-31 999+ -
兰州大学803半导体物理(含晶体管原理)大学2019年真题VIP免费
2025-12-31 999+ -
长安大学838材料科学基础课后习题答案VIP免费
2026-01-13 999+ -
清华大学827电路原理2009年真题免费
2026-02-26 999+ -
清华大学827电路原理2009年真题答案免费
2026-02-26 999+
相关内容
-
宁夏大学电路手写版答案
分类:考研考博类
时间:2026-02-26
标签:无
格式:PDF
价格:免费
-
清华大学827电路原理2008年真题
分类:考研考博类
时间:2026-02-26
标签:清华大学
格式:PDF
价格:免费
-
清华大学827电路原理2008年真题答案
分类:考研考博类
时间:2026-02-26
标签:清华大学
格式:PDF
价格:免费
-
清华大学827电路原理2009年真题
分类:考研考博类
时间:2026-02-26
标签:清华大学
格式:PDF
价格:免费
-
清华大学827电路原理2009年真题答案
分类:考研考博类
时间:2026-02-26
标签:清华大学
格式:PDF
价格:免费

