199管理类综合能力2024、2023年管综大纲变化对照表
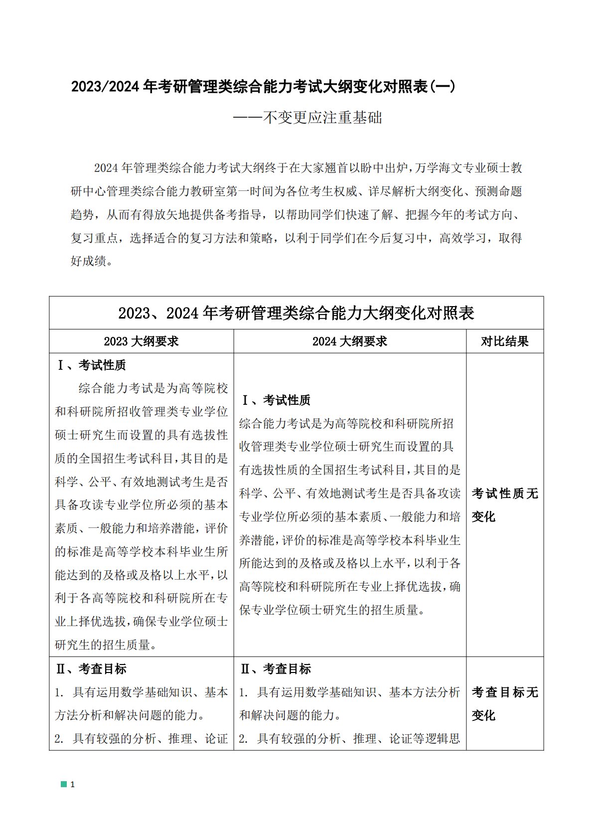
1——不变更应注重基2023/2024年考研管理类综合能力考试大纲变化对照表(一)础2024年管理类综合能力考试大纲终于在大家翘首以盼中出炉,万学海文专业硕士教研中心管理类综合能力教研室第一时间为各位考生权威、详尽解析大纲变化、预测命题趋势,从而有得放矢地提供备考指导,以帮助同学们快速了解、把握今年的考试方向、复习重点,选择适合的复习方法和策略,以利于同学们在今后复习中,高效学习,取得好成绩。2023、2024年考研管理类综合能力大纲变化对照表2023大纲要求2024大纲要求对比结果Ⅰ、考试性质综合能力考试是为高等院校和科研院所招收管理类专业学位硕士研究生而设置的具有选拔性质的全国招生考试科目...
相关推荐
-
北京工业大学812材料力学2021年真题VIP专享
2025-12-29 999+ -
北京工业大学812材料力学2022年真题VIP专享
2025-12-29 999+ -
北京工业大学822信息与系统2021年真题答案VIP专享
2025-12-29 999+ -
北京工业大学822信息与系统2022年真题VIP专享
2025-12-29 999+ -
兰州大学803半导体物理(含晶体管原理)大学2017年真题VIP免费
2025-12-31 999+ -
兰州大学803半导体物理(含晶体管原理)大学2018年真题VIP免费
2025-12-31 999+ -
兰州大学803半导体物理(含晶体管原理)大学2019年真题VIP免费
2025-12-31 999+ -
长安大学838材料科学基础课后习题答案VIP免费
2026-01-13 999+ -
清华大学827电路原理2009年真题免费
2026-02-26 999+ -
清华大学827电路原理2009年真题答案免费
2026-02-26 999+
相关内容
-
宁夏大学电路手写版答案
分类:考研考博类
时间:2026-02-26
标签:无
格式:PDF
价格:免费
-
清华大学827电路原理2008年真题
分类:考研考博类
时间:2026-02-26
标签:清华大学
格式:PDF
价格:免费
-
清华大学827电路原理2008年真题答案
分类:考研考博类
时间:2026-02-26
标签:清华大学
格式:PDF
价格:免费
-
清华大学827电路原理2009年真题
分类:考研考博类
时间:2026-02-26
标签:清华大学
格式:PDF
价格:免费
-
清华大学827电路原理2009年真题答案
分类:考研考博类
时间:2026-02-26
标签:清华大学
格式:PDF
价格:免费

