199管理类联考综合能力2013年考研初试真题答案
标签: #真题
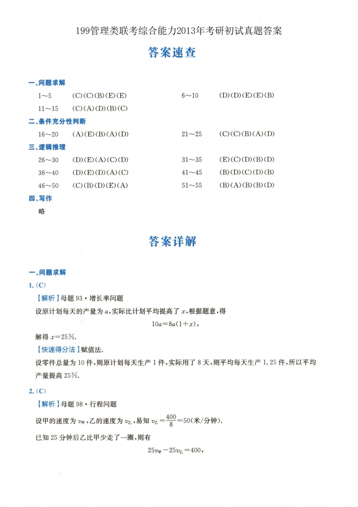
答案速查一、问题求解1—5(C)(C)(B)(E)(E)6-10(D)(D)(E)(E)(B)11-15(C)(A)(D)(B)(C)二、条件充分性判断16〜20(A)(E)(B)(A)(D)21〜25(C)(C)(B)(A)(D)三、逻辑推理26〜30(D)(E)(A)(C)(D)31〜35(E)(C)(D)(B)(D)36〜40(D)(E)(D)(A)(C)41〜45(B)(D)(C)(D)(B)46〜50(C)(B)(D)(E)(A)51〜55(B)(A)(B)(B)(D)四、写作略答案详解一、问题求解1.(C)【解析】母题93•增长率问题设原计划每天的产量为实际比计划平均提高了工,根据...
相关推荐
-
北京工业大学812材料力学2021年真题VIP专享
2025-12-29 999+ -
北京工业大学812材料力学2022年真题VIP专享
2025-12-29 999+ -
北京工业大学822信息与系统2021年真题答案VIP专享
2025-12-29 999+ -
北京工业大学822信息与系统2022年真题VIP专享
2025-12-29 999+ -
兰州大学803半导体物理(含晶体管原理)大学2017年真题VIP免费
2025-12-31 999+ -
兰州大学803半导体物理(含晶体管原理)大学2018年真题VIP免费
2025-12-31 999+ -
兰州大学803半导体物理(含晶体管原理)大学2019年真题VIP免费
2025-12-31 999+ -
长安大学838材料科学基础课后习题答案VIP免费
2026-01-13 999+ -
清华大学827电路原理2009年真题免费
2026-02-26 999+ -
清华大学827电路原理2009年真题答案免费
2026-02-26 999+
相关内容
-
宁夏大学电路手写版答案
分类:考研考博类
时间:2026-02-26
标签:无
格式:PDF
价格:免费
-
清华大学827电路原理2008年真题
分类:考研考博类
时间:2026-02-26
标签:清华大学
格式:PDF
价格:免费
-
清华大学827电路原理2008年真题答案
分类:考研考博类
时间:2026-02-26
标签:清华大学
格式:PDF
价格:免费
-
清华大学827电路原理2009年真题
分类:考研考博类
时间:2026-02-26
标签:清华大学
格式:PDF
价格:免费
-
清华大学827电路原理2009年真题答案
分类:考研考博类
时间:2026-02-26
标签:清华大学
格式:PDF
价格:免费

