203日语2005年真题
标签: #真题
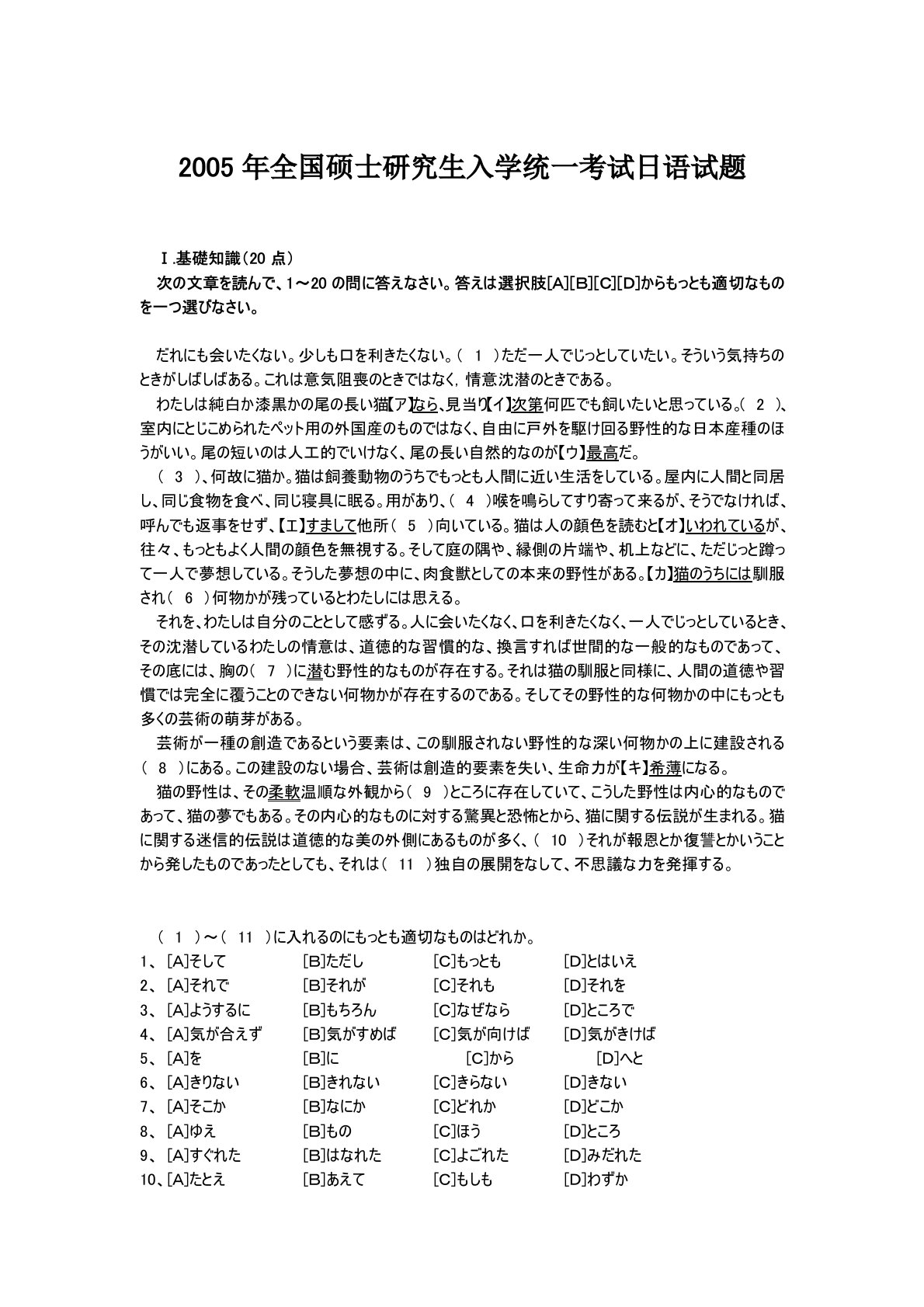
2005年全国硕士研究生入学统一考试日语试题Ⅰ.基礎知識(20点)次の文章を読んで、1~20の問に答えなさい。答えは選択肢[A][B][C][D]からもっとも適切なものを一つ選びなさい。だれにも会いたくない。少しも口を利きたくない。( 1 )ただ一人でじっとしていたい。そういう気持ちのときがしばしばある。これは意気阻喪のときではなく,情意沈潜のときである。わたしは純白か漆黒かの尾の長い猫【ア】なら、見当り【イ】次第何匹でも飼いたいと思っている。( 2 )、室内にとじこめられたペット用の外国産のものではなく、自由に戸外を駆け回る野性的な日本産種のほうがいい。尾の短いのは人工的でいけなく、尾の長い...
相关推荐
-
北京工业大学812材料力学2021年真题VIP专享
2025-12-29 999+ -
北京工业大学812材料力学2022年真题VIP专享
2025-12-29 999+ -
北京工业大学822信息与系统2021年真题答案VIP专享
2025-12-29 999+ -
北京工业大学822信息与系统2022年真题VIP专享
2025-12-29 999+ -
兰州大学803半导体物理(含晶体管原理)大学2017年真题VIP免费
2025-12-31 999+ -
兰州大学803半导体物理(含晶体管原理)大学2018年真题VIP免费
2025-12-31 999+ -
兰州大学803半导体物理(含晶体管原理)大学2019年真题VIP免费
2025-12-31 999+ -
长安大学838材料科学基础课后习题答案VIP免费
2026-01-13 999+ -
清华大学827电路原理2009年真题免费
2026-02-26 999+ -
清华大学827电路原理2009年真题答案免费
2026-02-26 999+
相关内容
-
宁夏大学电路手写版答案
分类:考研考博类
时间:2026-02-26
标签:无
格式:PDF
价格:免费
-
清华大学827电路原理2008年真题
分类:考研考博类
时间:2026-02-26
标签:清华大学
格式:PDF
价格:免费
-
清华大学827电路原理2008年真题答案
分类:考研考博类
时间:2026-02-26
标签:清华大学
格式:PDF
价格:免费
-
清华大学827电路原理2009年真题
分类:考研考博类
时间:2026-02-26
标签:清华大学
格式:PDF
价格:免费
-
清华大学827电路原理2009年真题答案
分类:考研考博类
时间:2026-02-26
标签:清华大学
格式:PDF
价格:免费

