203日语2009年真题
标签: #真题
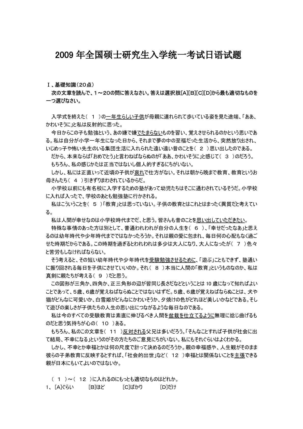
2009年全国硕士研究生入学统一考试日语试题Ⅰ、基礎知識(20点)次の文章を読んで、1~20の問に答えなさい。答えは選択肢[A][B][C][D]から最も適切なものを一つ選びなさい。入学式を終えた( 1 )の一年生らしい子供が母親に連れられて歩いている姿を見た途端、「ああ、かわいそうに」と私は反射的に思った。今日からこの子も勉強という、あの嫌で嫌でたまらないものを習い、覚えさせられるのかという思いである。私は自分が小学一年生になった日から、それまで夢の中の至福だった生活から、突然放り出され、いじめっ子や怖い先生のいる集団生活に入れられた遠い遠い昔のことを( 2 )思い出したのである。だから、本...
相关推荐
-
北京工业大学812材料力学2021年真题VIP专享
2025-12-29 999+ -
北京工业大学812材料力学2022年真题VIP专享
2025-12-29 999+ -
北京工业大学822信息与系统2021年真题答案VIP专享
2025-12-29 999+ -
北京工业大学822信息与系统2022年真题VIP专享
2025-12-29 999+ -
兰州大学803半导体物理(含晶体管原理)大学2017年真题VIP免费
2025-12-31 999+ -
兰州大学803半导体物理(含晶体管原理)大学2018年真题VIP免费
2025-12-31 999+ -
兰州大学803半导体物理(含晶体管原理)大学2019年真题VIP免费
2025-12-31 999+ -
长安大学838材料科学基础课后习题答案VIP免费
2026-01-13 999+ -
清华大学827电路原理2009年真题免费
2026-02-26 999+ -
清华大学827电路原理2009年真题答案免费
2026-02-26 999+
相关内容
-
宁夏大学电路手写版答案
分类:考研考博类
时间:2026-02-26
标签:无
格式:PDF
价格:免费
-
清华大学827电路原理2008年真题
分类:考研考博类
时间:2026-02-26
标签:清华大学
格式:PDF
价格:免费
-
清华大学827电路原理2008年真题答案
分类:考研考博类
时间:2026-02-26
标签:清华大学
格式:PDF
价格:免费
-
清华大学827电路原理2009年真题
分类:考研考博类
时间:2026-02-26
标签:清华大学
格式:PDF
价格:免费
-
清华大学827电路原理2009年真题答案
分类:考研考博类
时间:2026-02-26
标签:清华大学
格式:PDF
价格:免费

