306西医综合1988年真题答案
标签: #真题
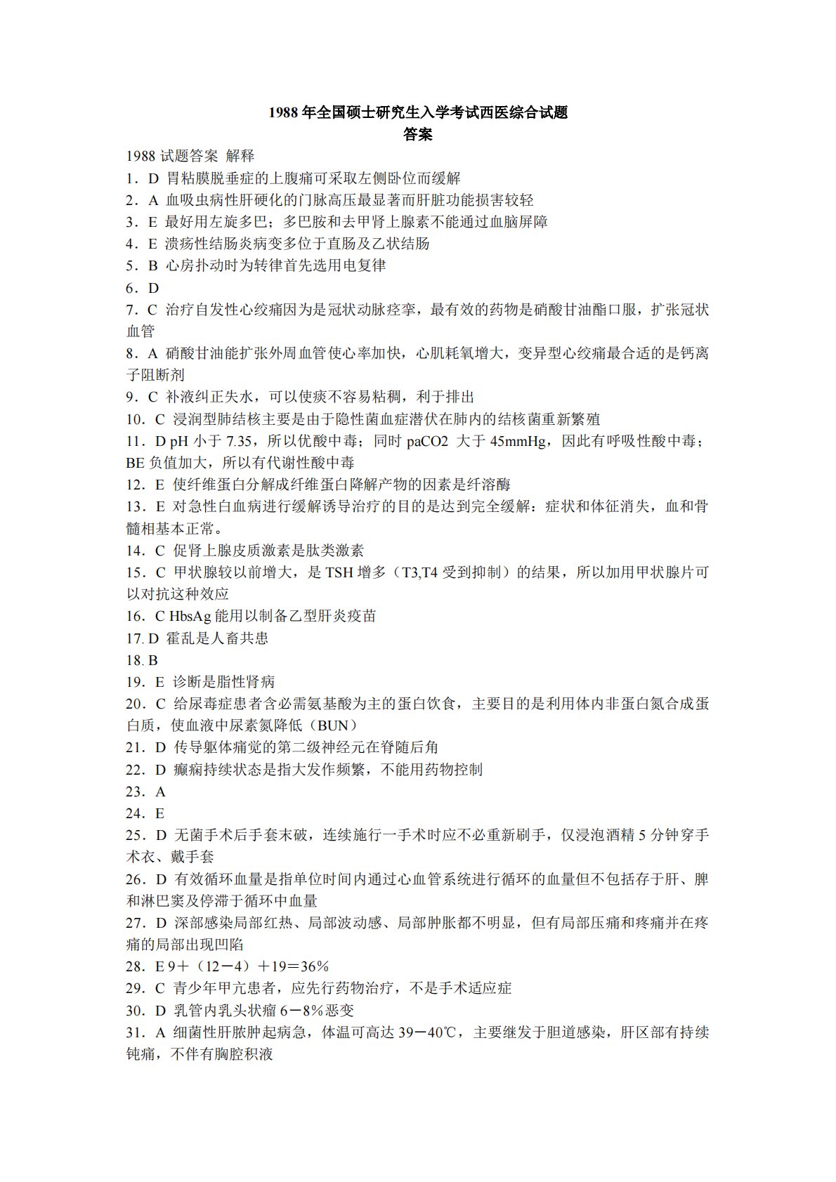
1988年全国硕士研究生入学考试西医综合试题答案1988试题答案解释1.D胃粘膜脱垂症的上腹痛可采取左侧卧位而缓解2.A血吸虫病性肝硬化的门脉高压最显著而肝脏功能损害较轻3.E最好用左旋多巴;多巴胺和去甲肾上腺素不能通过血脑屏障4.E溃疡性结肠炎病变多位于直肠及乙状结肠5.B心房扑动时为转律首先选用电复律6.D7.C治疗自发性心绞痛因为是冠状动脉痉挛,最有效的药物是硝酸甘油酯口服,扩张冠状血管8.A硝酸甘油能扩张外周血管使心率加快,心肌耗氧增大,变异型心绞痛最合适的是钙离子阻断剂9.C补液纠正失水,可以使痰不容易粘稠,利于排出10.C浸润型肺结核主要是由于隐性菌血症潜伏在肺内的结核菌重新繁殖1...
相关推荐
-
北京工业大学812材料力学2021年真题VIP专享
2025-12-29 999+ -
北京工业大学812材料力学2022年真题VIP专享
2025-12-29 999+ -
北京工业大学822信息与系统2021年真题答案VIP专享
2025-12-29 999+ -
北京工业大学822信息与系统2022年真题VIP专享
2025-12-29 999+ -
兰州大学803半导体物理(含晶体管原理)大学2017年真题VIP免费
2025-12-31 999+ -
兰州大学803半导体物理(含晶体管原理)大学2018年真题VIP免费
2025-12-31 999+ -
兰州大学803半导体物理(含晶体管原理)大学2019年真题VIP免费
2025-12-31 999+ -
长安大学838材料科学基础课后习题答案VIP免费
2026-01-13 999+ -
清华大学827电路原理2009年真题免费
2026-02-26 999+ -
清华大学827电路原理2009年真题答案免费
2026-02-26 999+
相关内容
-
宁夏大学电路手写版答案
分类:考研考博类
时间:2026-02-26
标签:无
格式:PDF
价格:免费
-
清华大学827电路原理2008年真题
分类:考研考博类
时间:2026-02-26
标签:清华大学
格式:PDF
价格:免费
-
清华大学827电路原理2008年真题答案
分类:考研考博类
时间:2026-02-26
标签:清华大学
格式:PDF
价格:免费
-
清华大学827电路原理2009年真题
分类:考研考博类
时间:2026-02-26
标签:清华大学
格式:PDF
价格:免费
-
清华大学827电路原理2009年真题答案
分类:考研考博类
时间:2026-02-26
标签:清华大学
格式:PDF
价格:免费

