306西医综合1994年真题
标签: #真题
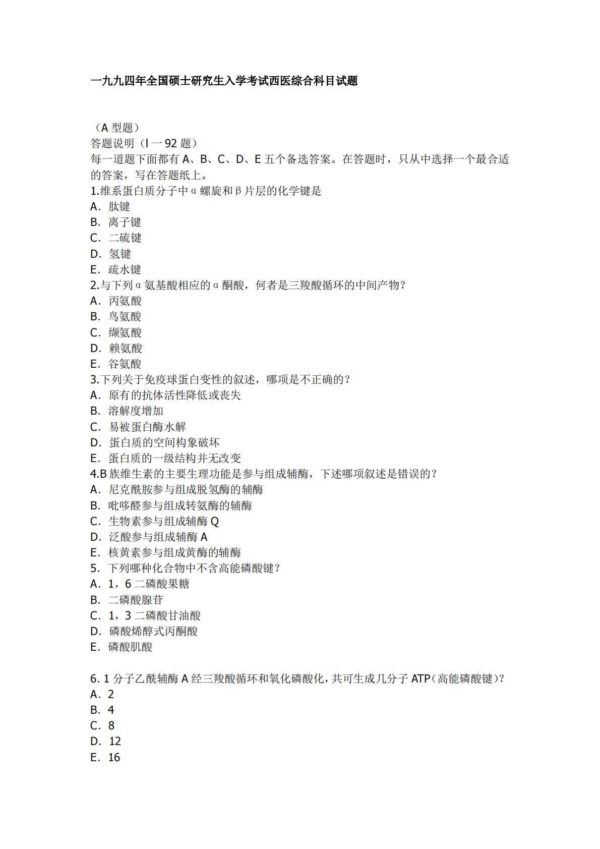
一九九四年全国硕士研究生入学考试西医综合科目试题(A型题)答题说明(l一92题)每一道题下面都有A、B、C、D、E五个备选答案。在答题时,只从中选择一个最合适的答案,写在答题纸上。1.维系蛋白质分子中α螺旋和β片层的化学键是A.肽键B.离子键C.二硫键D.氢键E.疏水键2.与下列α氨基酸相应的α酮酸,何者是三羧酸循环的中间产物?A.丙氨酸B.鸟氨酸C.缬氨酸D.赖氨酸E.谷氨酸3.下列关于免疫球蛋白变性的叙述,哪项是不正确的?A.原有的抗体活性降低或丧失B.溶解度增加C.易被蛋白酶水解D.蛋白质的空间构象破坏E.蛋白质的一级结构并无改变4.B族维生素的主要生理功能是参与组成辅酶,下述哪项叙述是...
相关推荐
-
北京工业大学812材料力学2021年真题VIP专享
2025-12-29 999+ -
北京工业大学812材料力学2022年真题VIP专享
2025-12-29 999+ -
北京工业大学822信息与系统2021年真题答案VIP专享
2025-12-29 999+ -
北京工业大学822信息与系统2022年真题VIP专享
2025-12-29 999+ -
兰州大学803半导体物理(含晶体管原理)大学2017年真题VIP免费
2025-12-31 999+ -
兰州大学803半导体物理(含晶体管原理)大学2018年真题VIP免费
2025-12-31 999+ -
兰州大学803半导体物理(含晶体管原理)大学2019年真题VIP免费
2025-12-31 999+ -
长安大学838材料科学基础课后习题答案VIP免费
2026-01-13 999+ -
清华大学827电路原理2009年真题免费
2026-02-26 999+ -
清华大学827电路原理2009年真题答案免费
2026-02-26 999+
相关内容
-
宁夏大学电路手写版答案
分类:考研考博类
时间:2026-02-26
标签:无
格式:PDF
价格:免费
-
清华大学827电路原理2008年真题
分类:考研考博类
时间:2026-02-26
标签:清华大学
格式:PDF
价格:免费
-
清华大学827电路原理2008年真题答案
分类:考研考博类
时间:2026-02-26
标签:清华大学
格式:PDF
价格:免费
-
清华大学827电路原理2009年真题
分类:考研考博类
时间:2026-02-26
标签:清华大学
格式:PDF
价格:免费
-
清华大学827电路原理2009年真题答案
分类:考研考博类
时间:2026-02-26
标签:清华大学
格式:PDF
价格:免费

