311教育学2023-2024大纲变化对照表
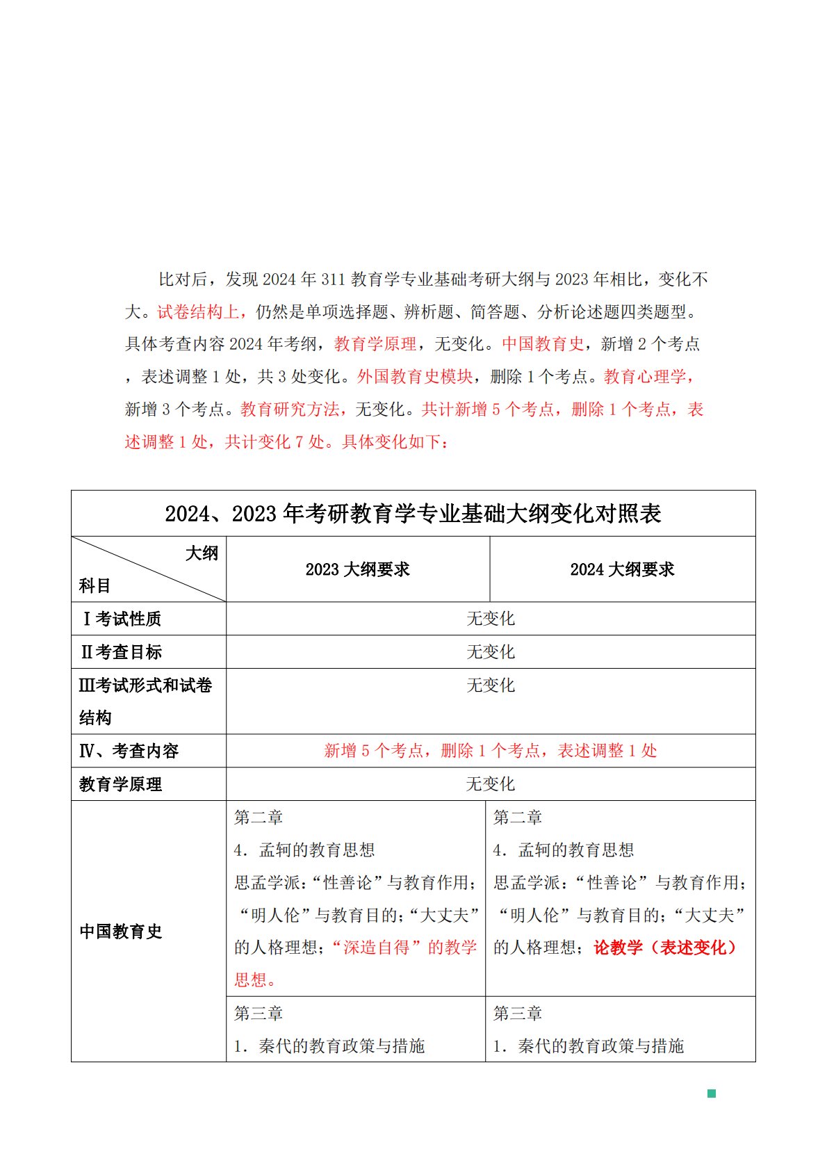
2024、2023年考研教育学专业基础大纲变化对照比对后,发现2024年311教育学专业基础考研大纲与2023年相比,变化不大。试卷结构上,仍然是单项选择题、辨析题、简答题、分析论述题四类题型。具体考查内容2024年考纲,教育学原理,无变化。中国教育史,新增2个考点,表述调整1处,共3处变化。外国教育史模块,删除1个考点。教育心理学,新增3个考点。教育研究方法,无变化。共计新增5个考点,删除1个考点,表述调整1处,共计变化7处。具体变化如下:表大纲科目2023大纲要求2024大纲要求Ⅰ考试性质无变化Ⅱ考查目标无变化Ⅲ考试形式和试卷结构无变化Ⅳ、考查内容新增5个考点,删除1个考点,表述调整1处教...
相关推荐
-
北京工业大学812材料力学2021年真题VIP专享
2025-12-29 999+ -
北京工业大学812材料力学2022年真题VIP专享
2025-12-29 999+ -
北京工业大学822信息与系统2021年真题答案VIP专享
2025-12-29 999+ -
北京工业大学822信息与系统2022年真题VIP专享
2025-12-29 999+ -
兰州大学803半导体物理(含晶体管原理)大学2017年真题VIP免费
2025-12-31 999+ -
兰州大学803半导体物理(含晶体管原理)大学2018年真题VIP免费
2025-12-31 999+ -
兰州大学803半导体物理(含晶体管原理)大学2019年真题VIP免费
2025-12-31 999+ -
长安大学838材料科学基础课后习题答案VIP免费
2026-01-13 999+ -
清华大学827电路原理2009年真题免费
2026-02-26 999+ -
清华大学827电路原理2009年真题答案免费
2026-02-26 999+
相关内容
-
宁夏大学电路手写版答案
分类:考研考博类
时间:2026-02-26
标签:无
格式:PDF
价格:免费
-
清华大学827电路原理2008年真题
分类:考研考博类
时间:2026-02-26
标签:清华大学
格式:PDF
价格:免费
-
清华大学827电路原理2008年真题答案
分类:考研考博类
时间:2026-02-26
标签:清华大学
格式:PDF
价格:免费
-
清华大学827电路原理2009年真题
分类:考研考博类
时间:2026-02-26
标签:清华大学
格式:PDF
价格:免费
-
清华大学827电路原理2009年真题答案
分类:考研考博类
时间:2026-02-26
标签:清华大学
格式:PDF
价格:免费

