311教育学专业基础综合2011年考研初试真题
标签: #真题
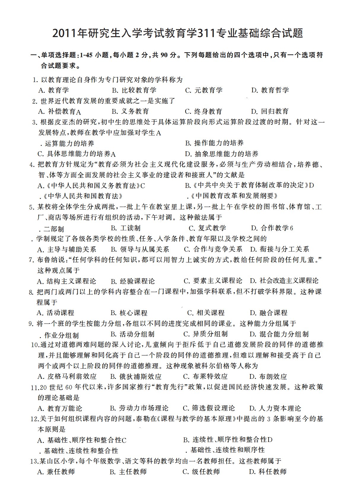
一、单项选择题:1-45小题,每小题2分,共90分。下列每题给出的四个选项中,只有一个选项符合试题要求。1.以教育理论自身作为专门研究对象的学科称为A.教育学B.比较教育学C.元教育学D.教育哲学2.世界近代教育发展的重要成就之一是实施了A.补偿教育B.义务教育C.终身教育D.回归教育3.根据皮亚杰的研究,初中生的思维处于具体运算阶段向形式运算阶段过渡的时期。针对这一发展特点,教师在教学中应加强对学生A.运算能力的培养B.操作能力的培养C.具体思维能力的培养D.抽象思维能力的培养4.把教育方针规定为“教育必须为社会主义现代化建设服务,必须与生产劳动相结合,培养德、智、体等方面全面发展的社会主义...
相关推荐
-
北京工业大学812材料力学2021年真题VIP专享
2025-12-29 999+ -
北京工业大学812材料力学2022年真题VIP专享
2025-12-29 999+ -
北京工业大学822信息与系统2021年真题答案VIP专享
2025-12-29 999+ -
北京工业大学822信息与系统2022年真题VIP专享
2025-12-29 999+ -
兰州大学803半导体物理(含晶体管原理)大学2017年真题VIP免费
2025-12-31 999+ -
兰州大学803半导体物理(含晶体管原理)大学2018年真题VIP免费
2025-12-31 999+ -
兰州大学803半导体物理(含晶体管原理)大学2019年真题VIP免费
2025-12-31 999+ -
长安大学838材料科学基础课后习题答案VIP免费
2026-01-13 999+ -
清华大学827电路原理2009年真题免费
2026-02-26 999+ -
清华大学827电路原理2009年真题答案免费
2026-02-26 999+
相关内容
-
宁夏大学电路手写版答案
分类:考研考博类
时间:2026-02-26
标签:无
格式:PDF
价格:免费
-
清华大学827电路原理2008年真题
分类:考研考博类
时间:2026-02-26
标签:清华大学
格式:PDF
价格:免费
-
清华大学827电路原理2008年真题答案
分类:考研考博类
时间:2026-02-26
标签:清华大学
格式:PDF
价格:免费
-
清华大学827电路原理2009年真题
分类:考研考博类
时间:2026-02-26
标签:清华大学
格式:PDF
价格:免费
-
清华大学827电路原理2009年真题答案
分类:考研考博类
时间:2026-02-26
标签:清华大学
格式:PDF
价格:免费

