311教育学专业基础综合2014年考研初试真题
标签: #真题
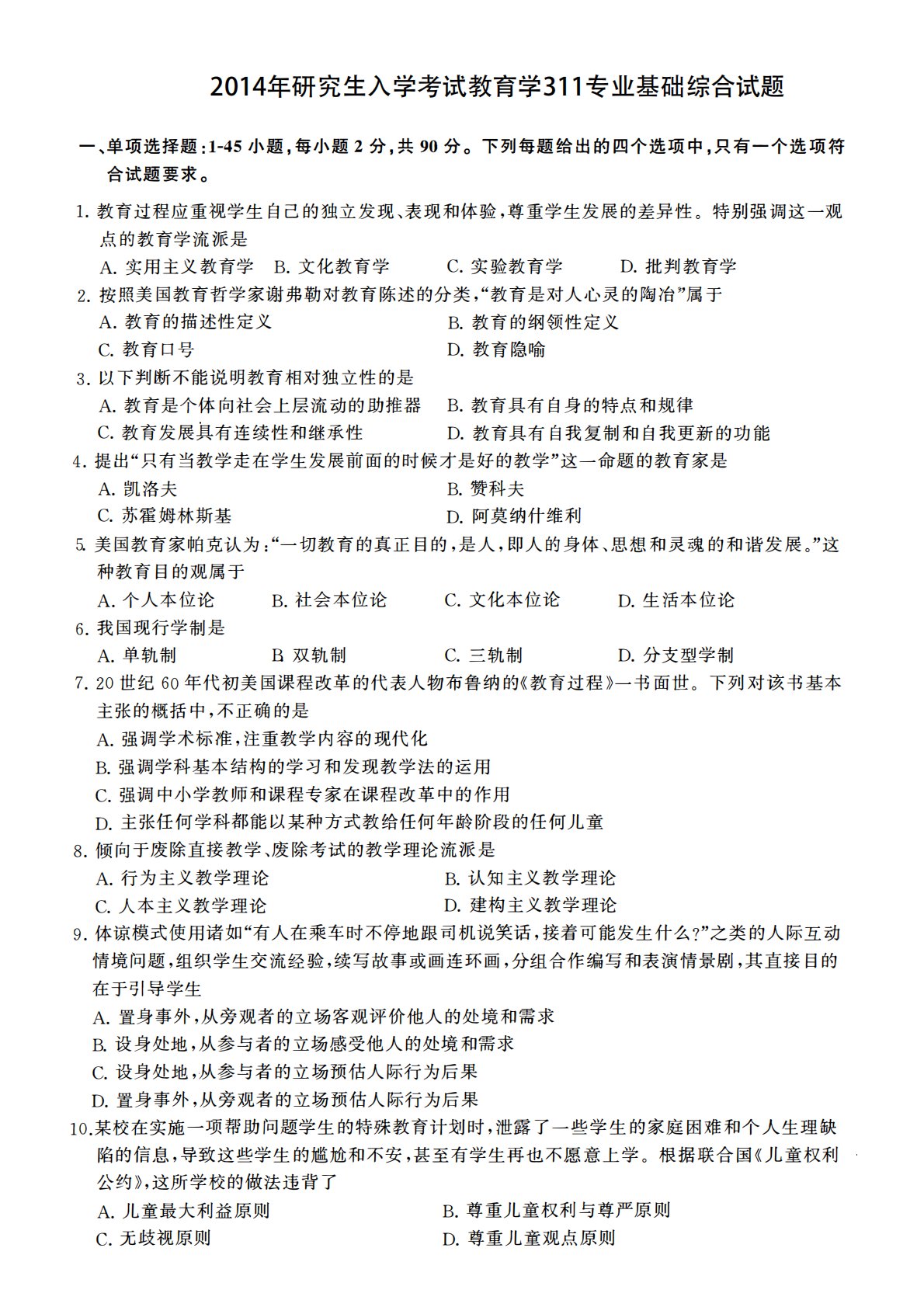
-、单项选择题:1-45小题,每小题2分,共90分。下列每题给出的四个选项中,只有一个选项符合试题要求。1.教育过程应重视学生自己的独立发现、表现和体验,尊重学生发展的差异性。特别强调这一观点的教育学流派是A.实用主义教育学B.文化教育学C.实验教育学D.批判教育学2.按照美国教育哲学家谢弗勒对教育陈述的分类,“教育是对人心灵的陶冶“属于A.教育的描述性定义B.教育的纲领性定义C.教育口号D.教育隐喻3.以下判断不能说明教育相对独立性的是A.教育是个体向社会上层流动的助推器C.教育发展具有连续性和继承性B.教育具有自身的特点和规律D.教育具有自我复制和自我更新的功能4.提出“只有当教学走在学生...
相关推荐
-
北京工业大学812材料力学2021年真题VIP专享
2025-12-29 999+ -
北京工业大学812材料力学2022年真题VIP专享
2025-12-29 999+ -
北京工业大学822信息与系统2021年真题答案VIP专享
2025-12-29 999+ -
北京工业大学822信息与系统2022年真题VIP专享
2025-12-29 999+ -
兰州大学803半导体物理(含晶体管原理)大学2017年真题VIP免费
2025-12-31 999+ -
兰州大学803半导体物理(含晶体管原理)大学2018年真题VIP免费
2025-12-31 999+ -
兰州大学803半导体物理(含晶体管原理)大学2019年真题VIP免费
2025-12-31 999+ -
长安大学838材料科学基础课后习题答案VIP免费
2026-01-13 999+ -
清华大学827电路原理2009年真题免费
2026-02-26 999+ -
清华大学827电路原理2009年真题答案免费
2026-02-26 999+
相关内容
-
宁夏大学电路手写版答案
分类:考研考博类
时间:2026-02-26
标签:无
格式:PDF
价格:免费
-
清华大学827电路原理2008年真题
分类:考研考博类
时间:2026-02-26
标签:清华大学
格式:PDF
价格:免费
-
清华大学827电路原理2008年真题答案
分类:考研考博类
时间:2026-02-26
标签:清华大学
格式:PDF
价格:免费
-
清华大学827电路原理2009年真题
分类:考研考博类
时间:2026-02-26
标签:清华大学
格式:PDF
价格:免费
-
清华大学827电路原理2009年真题答案
分类:考研考博类
时间:2026-02-26
标签:清华大学
格式:PDF
价格:免费

