311教育学专业基础综合2015年考研初试真题
标签: #真题
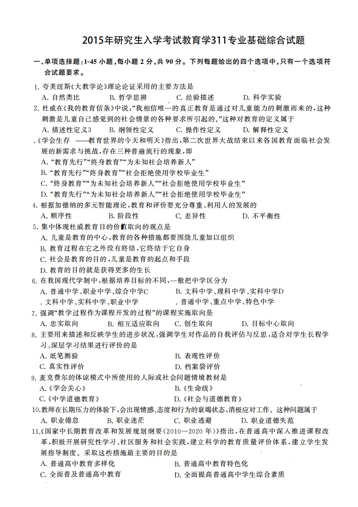
一、单项选择题:1-45小题,每小题2分,共90分。下列每题给出的四个选项中,只有一个选项符合试题要求。1.夸美纽斯《大教学论》理论论证采用的主要方法是A.自然类比B.哲学思辨C.经验描述D.科学实验2.杜威在《我的教育信条》中说:“我相信唯一的真正教育是通过对儿童能力的刺激而来的,这种刺激是儿童自己感觉到的社会情景的各种要求所引起的。”这种对教育的定义属于A.描述性定义B.纲领性定义C.操作性定义D.解释性定义3.《学会生存教育世界的今天和明天》指出,第二次世界大战结束以来各国教育面临社会发展的新需求与挑战,存在三种普遍流行的现象,即A."教育先行”“终身教育”“为未知社会培养新人”B."教...
相关推荐
-
北京工业大学812材料力学2021年真题VIP专享
2025-12-29 999+ -
北京工业大学812材料力学2022年真题VIP专享
2025-12-29 999+ -
北京工业大学822信息与系统2021年真题答案VIP专享
2025-12-29 999+ -
北京工业大学822信息与系统2022年真题VIP专享
2025-12-29 999+ -
兰州大学803半导体物理(含晶体管原理)大学2017年真题VIP免费
2025-12-31 999+ -
兰州大学803半导体物理(含晶体管原理)大学2018年真题VIP免费
2025-12-31 999+ -
兰州大学803半导体物理(含晶体管原理)大学2019年真题VIP免费
2025-12-31 999+ -
长安大学838材料科学基础课后习题答案VIP免费
2026-01-13 999+ -
清华大学827电路原理2009年真题免费
2026-02-26 999+ -
清华大学827电路原理2009年真题答案免费
2026-02-26 999+
相关内容
-
宁夏大学电路手写版答案
分类:考研考博类
时间:2026-02-26
标签:无
格式:PDF
价格:免费
-
清华大学827电路原理2008年真题
分类:考研考博类
时间:2026-02-26
标签:清华大学
格式:PDF
价格:免费
-
清华大学827电路原理2008年真题答案
分类:考研考博类
时间:2026-02-26
标签:清华大学
格式:PDF
价格:免费
-
清华大学827电路原理2009年真题
分类:考研考博类
时间:2026-02-26
标签:清华大学
格式:PDF
价格:免费
-
清华大学827电路原理2009年真题答案
分类:考研考博类
时间:2026-02-26
标签:清华大学
格式:PDF
价格:免费

